墨西哥大游行
作者:本站编辑
2025-11-24 18:17:17
4
墨西哥大游行



关于墨西哥 11 月 24 日全国罢工对货物运输影响的重要通知
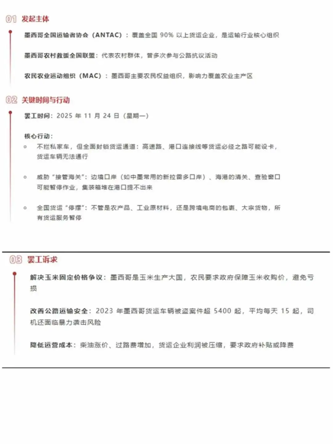
当地时间 11 月 24 日起发起全国范围罢工行动。
此次罢工是墨西哥农业与运输行业首次大规模联合行动,预计将对墨西哥全国陆路交通、清关流程造成重大冲击,港口及公路货物运输或出现严重延迟。为保障货物运输安全,所有经美国中转至墨西哥的在途货物运输作业将临时暂停,恢复时间将视罢工进展动态调整。
我司已启动应急监测机制,将持续跟进货物运输状态并及时同步最新信息。给您带来的不便,我们深表歉意,感谢您的理解与耐心等待。
#墨西哥 #货代 #海运 #国际物流 #跨境电商 #游行 #交通 #物流 #罢工