







一文读懂增值税核心要点,办税不迷茫!无论你是创业者、财务人员还是正在备考CPA,这份实用指南都能帮你快速理清思路,轻松应对各种税务场景~
? 增值税征税范围速览:
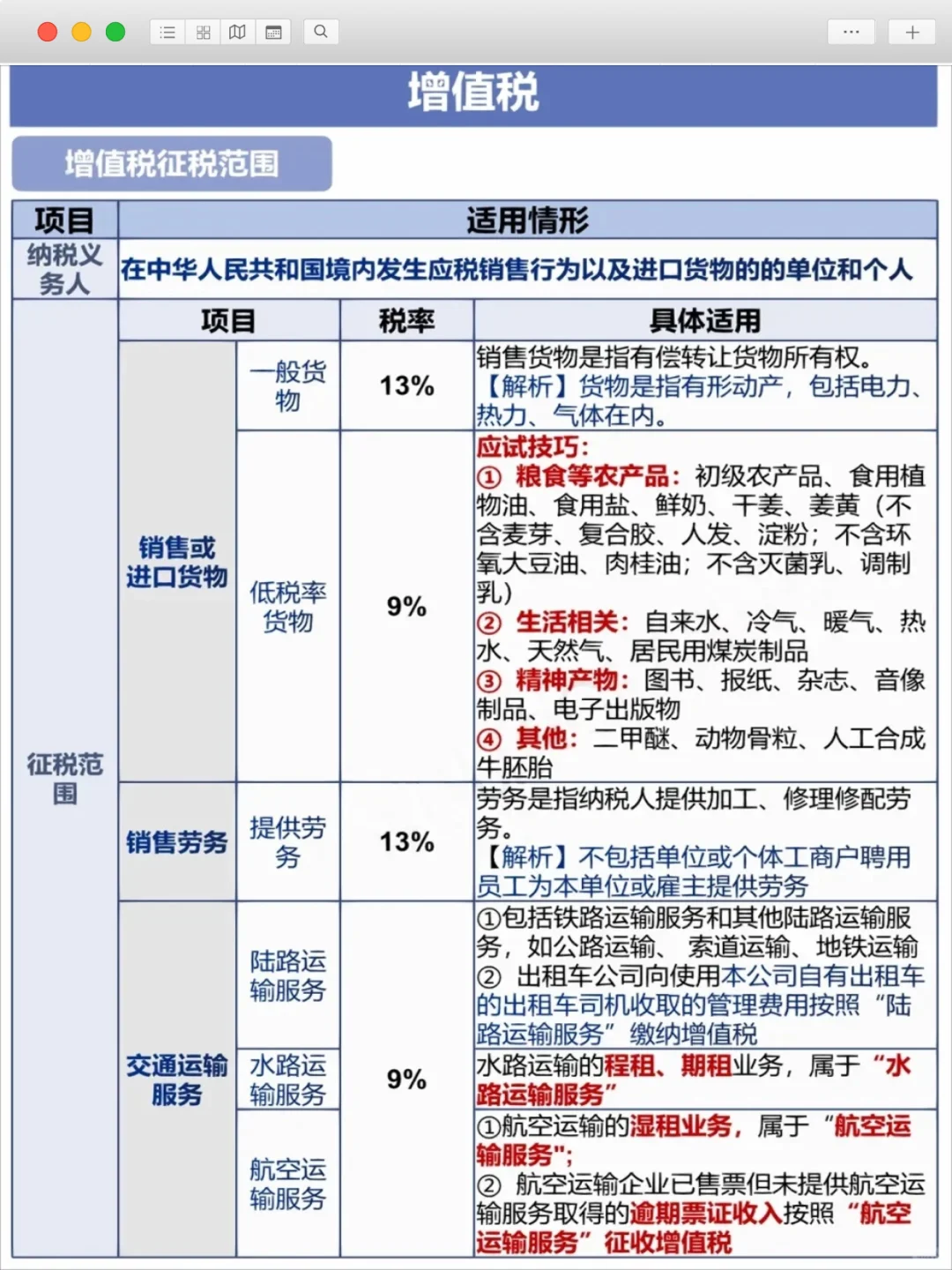
1️⃣ 销售或进口货物:指有形动产(含电力、热力、气体等),税率多为3%、9%;
2️⃣ 销售劳务:税率为13%;
3️⃣ 交通运输服务:涵盖陆路、水路、航空、管道运输等,税率9%;
4️⃣ 邮政服务;
5️⃣ 电信服务:分为基础电信与增值电信,税率分别为9%、6%;
6️⃣ 建筑服务:包括工程、安装、修缮、装饰等,税率9%;
7️⃣ 金融服务:如贷款、直接收费金融服务、保险及金融商品转让等,税率6%;
8️⃣ 现代服务:研发、信息技术、文化创意等多数适用6%,部分9%或13%;
9️⃣ 销售无形资产:如土地使用权、技术使用权等,税率9%或6%;
? 销售不动产:包括建筑物、构筑物等,税率9%。
? 你是否也在增值税申报中遇到过问题? 欢迎在评论区留言交流~
? 需要更多税收干货?关注我们,财税知识持续更新!
#税收 #增值税 #创业必看 #财务知识 #CPA备考#增值税怎么算 #税务那些事 #财务干货 #财税知识 #会计
? 增值税征税范围速览:
1️⃣ 销售或进口货物:指有形动产(含电力、热力、气体等),税率多为3%、9%;
2️⃣ 销售劳务:税率为13%;
3️⃣ 交通运输服务:涵盖陆路、水路、航空、管道运输等,税率9%;
4️⃣ 邮政服务;
5️⃣ 电信服务:分为基础电信与增值电信,税率分别为9%、6%;
6️⃣ 建筑服务:包括工程、安装、修缮、装饰等,税率9%;
7️⃣ 金融服务:如贷款、直接收费金融服务、保险及金融商品转让等,税率6%;
8️⃣ 现代服务:研发、信息技术、文化创意等多数适用6%,部分9%或13%;
9️⃣ 销售无形资产:如土地使用权、技术使用权等,税率9%或6%;
? 销售不动产:包括建筑物、构筑物等,税率9%。
? 你是否也在增值税申报中遇到过问题? 欢迎在评论区留言交流~
? 需要更多税收干货?关注我们,财税知识持续更新!
#税收 #增值税 #创业必看 #财务知识 #CPA备考#增值税怎么算 #税务那些事 #财务干货 #财税知识 #会计
