发布信息
登陆/注册
搜索
搜索
导航
首页
产品供应
产品求购
企业库
酒业展会
行业资讯
认证会员
站内搜索
行业企业
当前位置:
首页
行业企业
正文
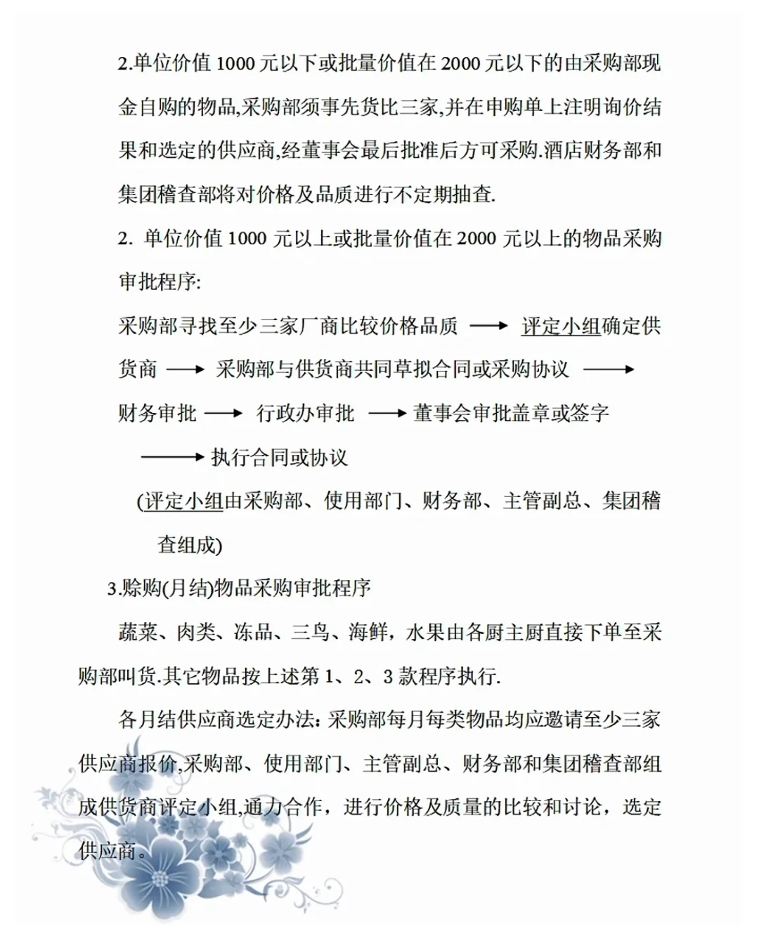
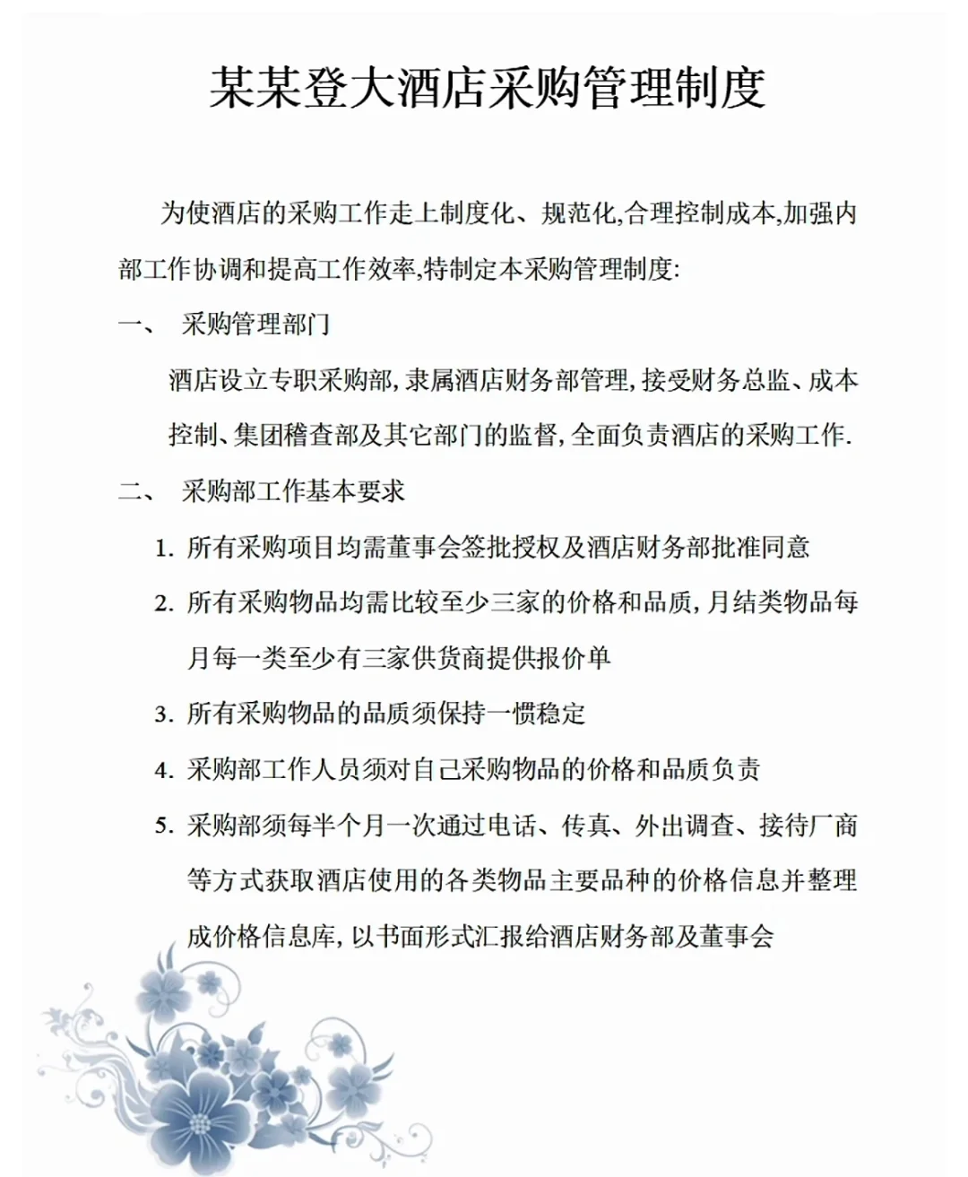
某酒店采购部管理手册,怪不得做恁大!
作者:本站编辑
2025-11-24 17:29:12
6
某酒店采购部管理手册,怪不得做恁大!
#采购
#采购管理
#酒店管理
#酒店
#酒店管理专业
下一篇:
这苗子太懂事了 根根挂满啊 对版红梅树莓苗
上一篇:
有客户需求,找靠谱商家
相关内容
查看全部
白酒行业迎新春旺
2026-01-23 19:13
关于征求《酒类陈
2026-01-23 18:49
复盘2025白酒行业
2026-01-23 18:49
十二月中国白酒品
2026-01-23 18:48
白酒产量 7 连跌!
2026-01-23 18:45
易捷+仁怀酱香酒:
2026-01-23 18:45
白酒行业不香了?
2026-01-23 18:42
《白酒行业创新与
2026-01-23 18:38
2025崩、2026熬:
2026-01-23 18:38
国内建材行业首家
2026-01-23 18:36