发布信息
登陆/注册
搜索
搜索
导航
首页
产品供应
产品求购
企业库
酒业展会
行业资讯
认证会员
站内搜索
行业企业
当前位置:
首页
行业企业
正文
无人机从不是说说而已!交通运输部发布场景
作者:本站编辑
2025-11-24 17:20:21
9
无人机从不是说说而已!交通运输部发布场景
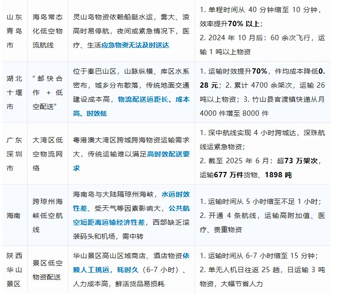
交通运输发布低空运输应用场景经典案例!这仅仅是无人机的运输应用!
#低空经济
#无人机
#caac无人机执照
#就业
#运输
#权威
#无人机推荐
#无人机驾驶
#无人机航拍
#无人机就业
下一篇:
苗木诚泳装立绘(半
上一篇:
云南省有色地质局三0八队2025年校招13人!
相关内容
查看全部
白酒行业新篇章:
2026-03-31 18:51
茅台逆势提价,149
2026-03-31 18:50
作为白酒行业的老
2026-03-31 18:49
茅台双提价落地,1
2026-03-31 18:48
识局选址企业-724
2026-03-31 18:46
关于开展2026年度
2026-03-31 18:45
100家数据行业企
2026-03-31 18:41
铁山镇政府食堂承
2026-03-31 18:22
酒饮行业迈入拐点
2026-03-31 17:52
【行业资讯】2026
2026-03-31 17:50