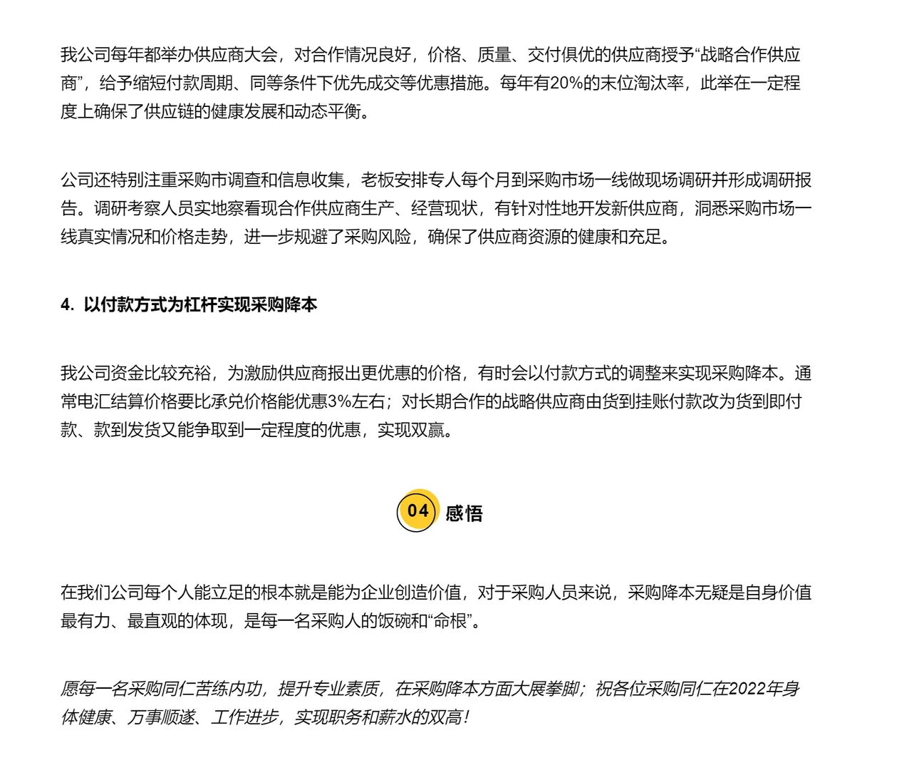
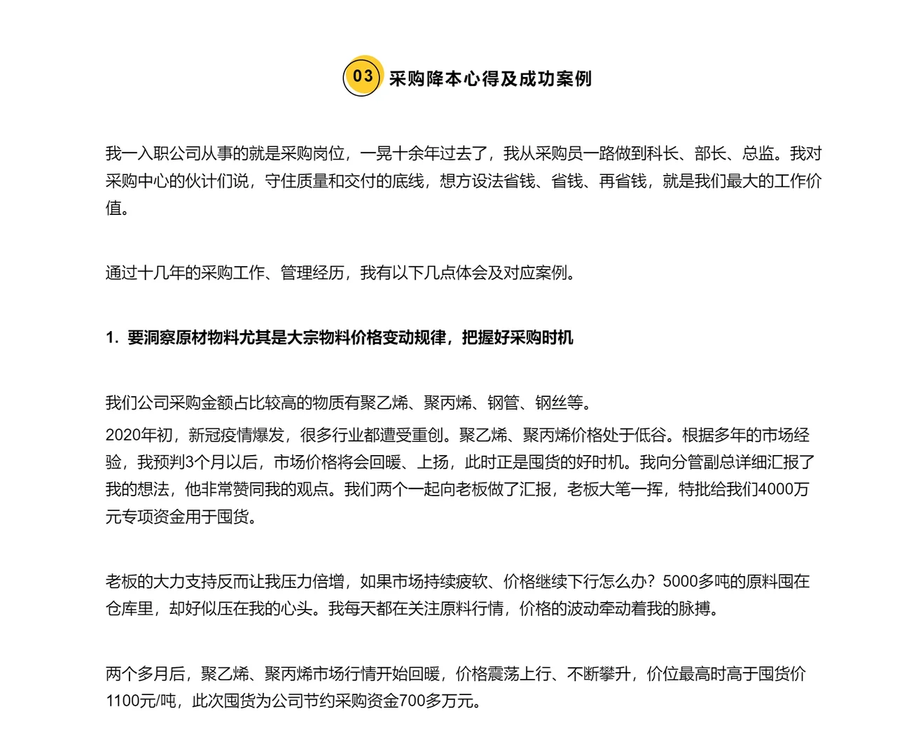
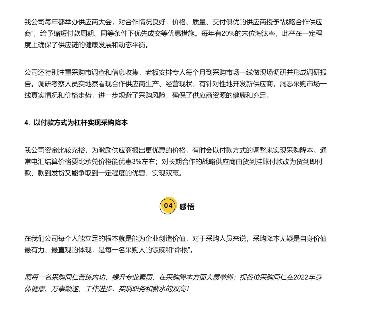
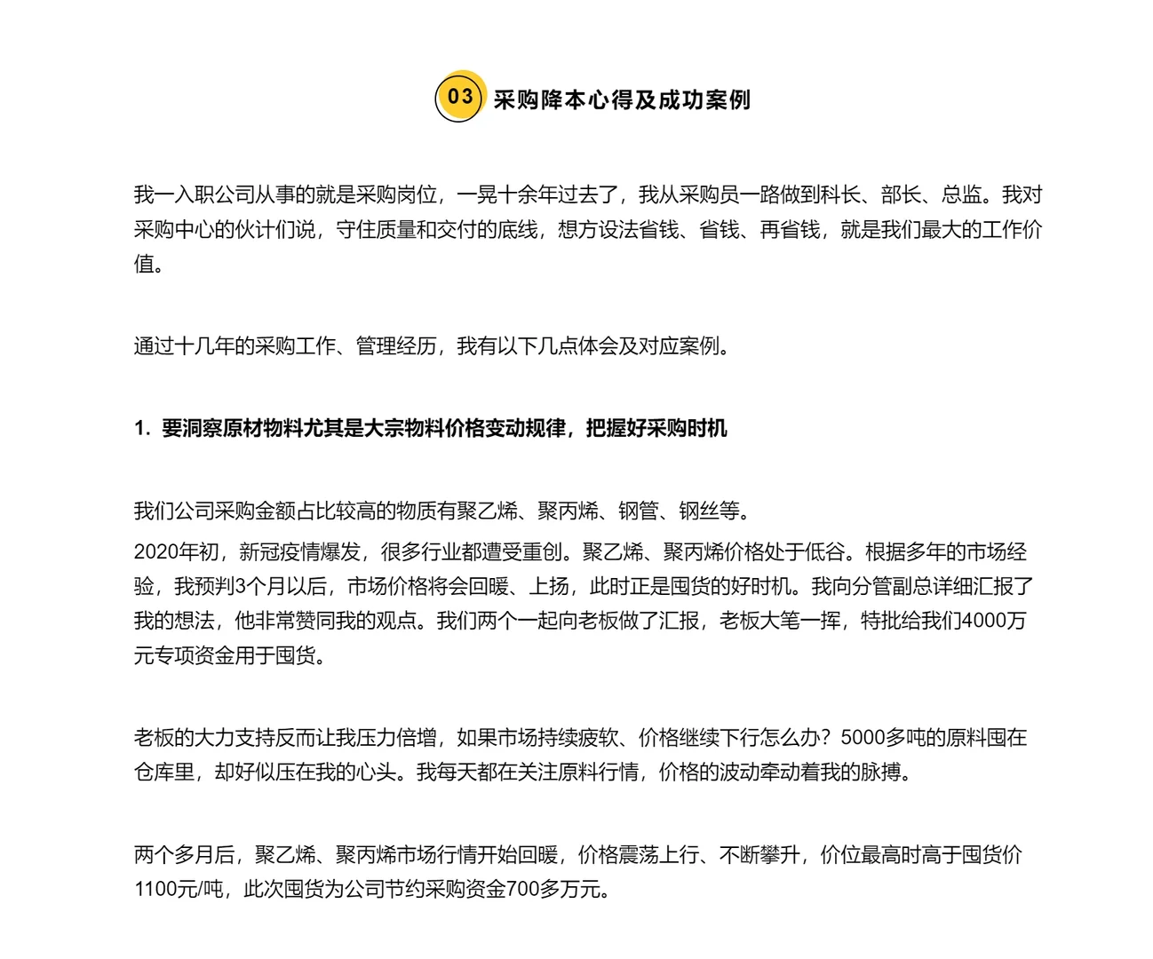
发布信息
登陆/注册
搜索
搜索
导航
首页
产品供应
产品求购
企业库
酒业展会
行业资讯
认证会员
站内搜索
行业企业
当前位置:
首页
行业企业
正文
老采购降本心得和案例
作者:本站编辑
2025-11-24 17:19:05
6
老采购降本心得和案例
强烈推荐学习
#采购
#供应链管理
#企业采购
#采购职业
#春天里的极简look
#采购日常
#采购与供应链管理
#采购管理
#采购部
#采购人
#采购职业
#采购证书
#流量
#小红书
#每周学习打卡
下一篇:
云南省有色地质局三0八队2025年校招13人!
上一篇:
大疆T60专业吊运机 新手练机必备
相关内容
查看全部
白酒行业新篇章:
2026-03-31 18:51
茅台逆势提价,149
2026-03-31 18:50
作为白酒行业的老
2026-03-31 18:49
茅台双提价落地,1
2026-03-31 18:48
识局选址企业-724
2026-03-31 18:46
关于开展2026年度
2026-03-31 18:45
100家数据行业企
2026-03-31 18:41
铁山镇政府食堂承
2026-03-31 18:22
酒饮行业迈入拐点
2026-03-31 17:52
【行业资讯】2026
2026-03-31 17:50