发布信息
登陆/注册
搜索
搜索
导航
首页
产品供应
产品求购
企业库
酒业展会
行业资讯
认证会员
站内搜索
行业企业
当前位置:
首页
行业企业
正文
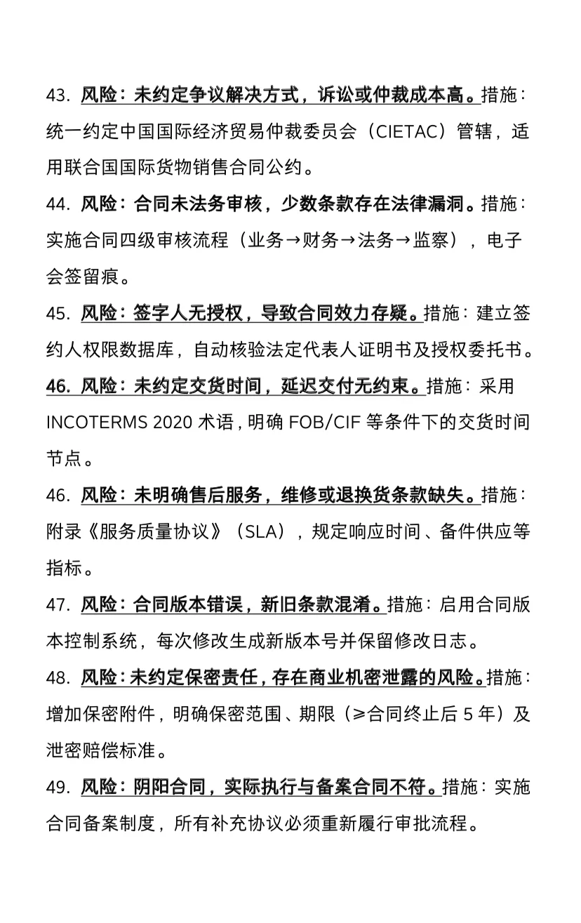
采购流程100个风险点及应对措施
作者:本站编辑
2025-11-24 16:36:18
6
采购流程100个风险点及应对措施
刘亦菲 烟熏黑长直
采购流程是企业运营中的关键环节,涉及需求确认、供应商选择、合同签订、订单执行、验收付款等多个阶段。为确保合规性、成本控制和质量保障,整理了这篇 采购流程中常见的100个风险控制点,小编为每个风险点梳理提供了相应的应对措施,供大家参考
#采购与供应链管理
#采购
#供应链管理
#流程化管理
#采购日常
#企业采购
#采购流程风险点
#管理制度
#采购流程
下一篇:
外贸采购来咯来咯
上一篇:
陈年旧物利用 part1⃣
相关内容
查看全部
华电物资(招标、
2025-12-30 12:55
江扬集团-线缆公
2025-12-30 12:50
49.9万信创数据库
2025-12-30 12:47
【绿色电力证书招
2025-12-30 12:44
【招标公告】国网
2025-12-30 12:39
武汉企业:武商集
2025-12-30 12:37
招标公告 | 东风
2025-12-30 12:36
【招标】密山辰能
2025-12-30 12:31
招标公告 ‖ 金花
2025-12-30 12:27
河北皓岭药业有限
2025-12-30 12:26