发布信息
登陆/注册
搜索
搜索
导航
首页
产品供应
产品求购
企业库
酒业展会
行业资讯
认证会员
站内搜索
行业企业
当前位置:
首页
行业企业
正文
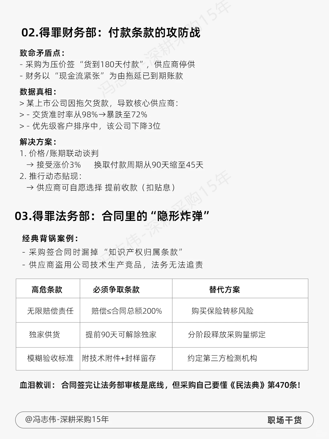
采购最容易得罪人的地方有哪些?
作者:本站编辑
2025-11-24 16:22:17
8
采购最容易得罪人的地方有哪些?
#采购
#采购与供应链管理
#采购部
#采购日常
#企业采购
#采购管理
#干货分享
#职场
#行政采购
#采购员
下一篇:
有封窗大神吗?
上一篇:
给国外客户采购的基础知识(建议收藏❗️)
相关内容
查看全部
2026 AI呼叫行业
2026-02-05 17:49
市生态环境局新乐
2026-02-05 17:41
PPT109页--采购供
2026-02-05 17:30
杜尔基镇人民政府
2026-02-05 17:21
金融事业部举办《
2026-02-05 17:19
【红领人才】服务
2026-02-05 17:08
寻找亚胺培南的生
2026-02-05 17:04
创新·平台丨从实
2026-02-05 17:02
TV涨幅有望进一步
2026-02-05 17:01
投资6000万,玉门
2026-02-05 17:01