

















1引言
1.1透明质酸的简介
1.1.1透明质酸的结构
1.2透明质酸的合成原理及生产方法
1.2.1透明质酸的合成原理
1.2.2透明质酸的生产方法
1.3 透明质酸的工艺研究进展
1.3.1 菌种选育的研究
1.4 透明质酸的市场前景
2 设计的内容和依据
2.1 设计题目
2.2 设计依据
2.3 设计内容
2.3.1 编写设计说明书
2.3.2 设计图纸
3 厂址选择
3.1 地区选择
3.2 厂址选择的原则
3.3 厂址论证
3.3.1 自然资源
3.3.2 经济概况
4 透明质酸的工艺
4.1 透明质酸的发酵机制
4.2 透明质酸的产物积累机制
4.3 透明质酸的生产工艺
4.3.1 发酵过程中溶解氧(DO)的控制
4.3.2 发酵过程中pH的控制
4.3.3 产物的分离纯化
4.4 总结
5 物料衡算
5.1 发酵罐
5.2 种子罐
5.3 原材料消耗计算
5.4提取工段
5.4.1第一次沉淀
5.4.2离心
5.4.4 过滤
5.4.5 二次沉淀
5.4.6 离心
5.5 发酵设备的的主要参数表
5.6物料衡算图解
6热量衡算
6.1热量
6.1.1发酵罐的换热装置
6.1.2生物热
6.2预处理
6.2.1发酵罐灭菌需要的热量
6.2.2种子罐灭菌需要的热量
6.2.3汇总
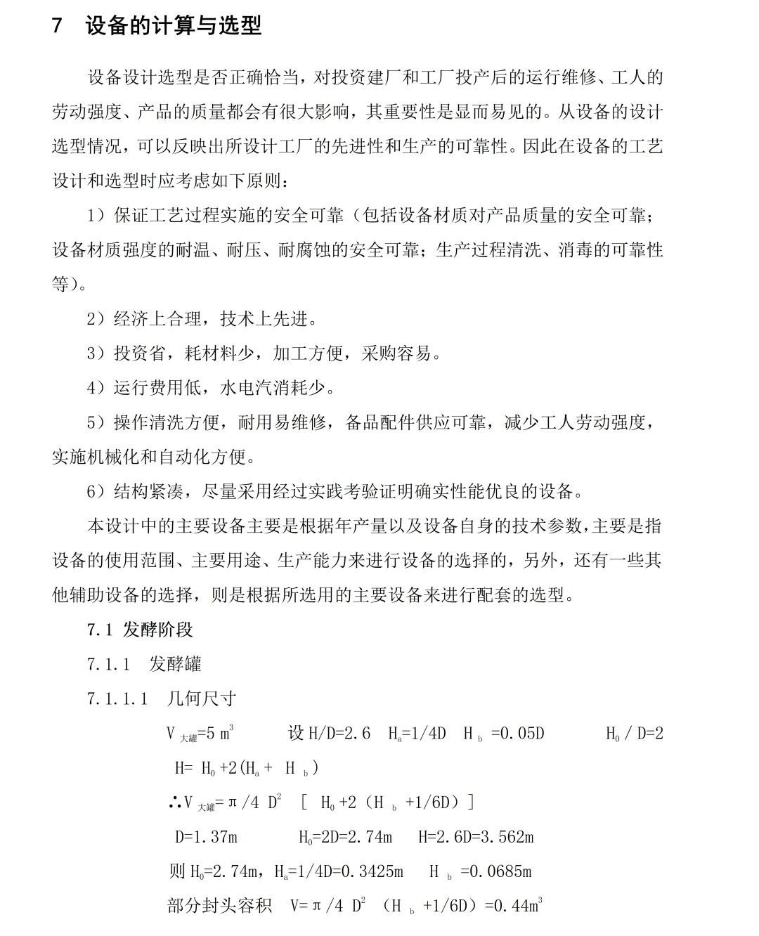
7设备的计算与选型
7.1 发酵阶段
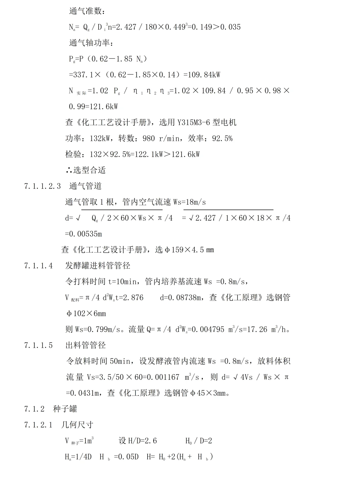
7.1.1发酵罐
7.1.2种子罐
7.1.3发酵罐配料罐
7.1.4种子罐配料罐
7.1.5发酵罐配料罐——发酵罐
7.1.6种子罐配料罐——种子罐
7.1.7冷却设备
7.2空气过滤器
7.2.1总过滤器
7.2.2分过滤器
7.3提取阶段
7.3.1沉淀罐〉
7.4.1溶解工段
7.4.1.1离心机
7.4.1.2溶解罐
7.4.2过滤工段
7.4.3二次沉淀罐〉
7.4.4 脱水工段〉
8 三废处理
8.1 废水处理
8.2 废渣的处理
8.3 废气的处理
9 对非工艺设计的要求
9.1 建筑方面
9.2 采光方面
9.3 室温及洁净度
10 车间布置设计
10.1 概述
10.1.1 车间布置设计依据
10.1.2 生产车间组成
10.1.3 车间布置设计内容
10.2 车间布置设计的原则
#透明质酸 #生产车间 #工厂设计 #毕业设计 #工艺流程 #生物设计 #课程设计 #设计 #生物工程 #生物制药
1.1透明质酸的简介
1.1.1透明质酸的结构
1.2透明质酸的合成原理及生产方法
1.2.1透明质酸的合成原理
1.2.2透明质酸的生产方法
1.3 透明质酸的工艺研究进展
1.3.1 菌种选育的研究
1.4 透明质酸的市场前景
2 设计的内容和依据
2.1 设计题目
2.2 设计依据
2.3 设计内容
2.3.1 编写设计说明书
2.3.2 设计图纸
3 厂址选择
3.1 地区选择
3.2 厂址选择的原则
3.3 厂址论证
3.3.1 自然资源
3.3.2 经济概况
4 透明质酸的工艺
4.1 透明质酸的发酵机制
4.2 透明质酸的产物积累机制
4.3 透明质酸的生产工艺
4.3.1 发酵过程中溶解氧(DO)的控制
4.3.2 发酵过程中pH的控制
4.3.3 产物的分离纯化
4.4 总结
5 物料衡算
5.1 发酵罐
5.2 种子罐
5.3 原材料消耗计算
5.4提取工段
5.4.1第一次沉淀
5.4.2离心
5.4.4 过滤
5.4.5 二次沉淀
5.4.6 离心
5.5 发酵设备的的主要参数表
5.6物料衡算图解
6热量衡算
6.1热量
6.1.1发酵罐的换热装置
6.1.2生物热
6.2预处理
6.2.1发酵罐灭菌需要的热量
6.2.2种子罐灭菌需要的热量
6.2.3汇总
7设备的计算与选型
7.1 发酵阶段
7.1.1发酵罐
7.1.2种子罐
7.1.3发酵罐配料罐
7.1.4种子罐配料罐
7.1.5发酵罐配料罐——发酵罐
7.1.6种子罐配料罐——种子罐
7.1.7冷却设备
7.2空气过滤器
7.2.1总过滤器
7.2.2分过滤器
7.3提取阶段
7.3.1沉淀罐〉
7.4.1溶解工段
7.4.1.1离心机
7.4.1.2溶解罐
7.4.2过滤工段
7.4.3二次沉淀罐〉
7.4.4 脱水工段〉
8 三废处理
8.1 废水处理
8.2 废渣的处理
8.3 废气的处理
9 对非工艺设计的要求
9.1 建筑方面
9.2 采光方面
9.3 室温及洁净度
10 车间布置设计
10.1 概述
10.1.1 车间布置设计依据
10.1.2 生产车间组成
10.1.3 车间布置设计内容
10.2 车间布置设计的原则
#透明质酸 #生产车间 #工厂设计 #毕业设计 #工艺流程 #生物设计 #课程设计 #设计 #生物工程 #生物制药
