发布信息
登陆/注册
搜索
搜索
导航
首页
产品供应
产品求购
企业库
酒业展会
行业资讯
认证会员
站内搜索
行业企业
当前位置:
首页
行业企业
正文
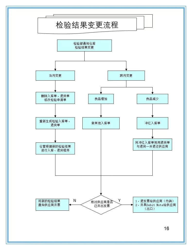
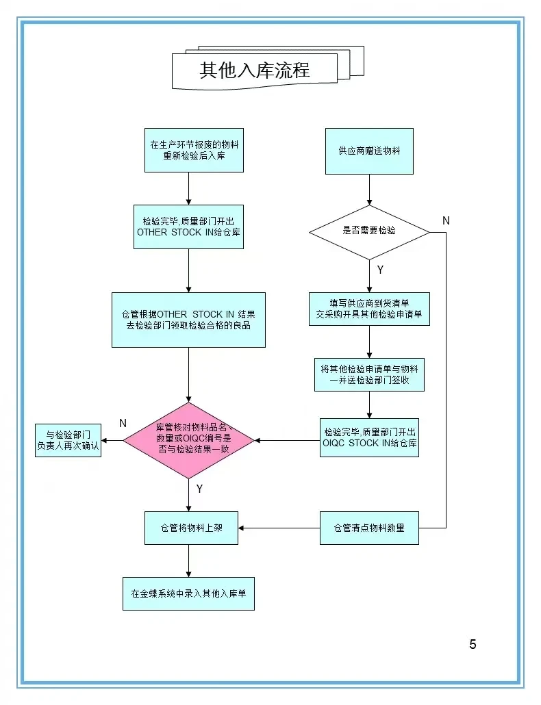
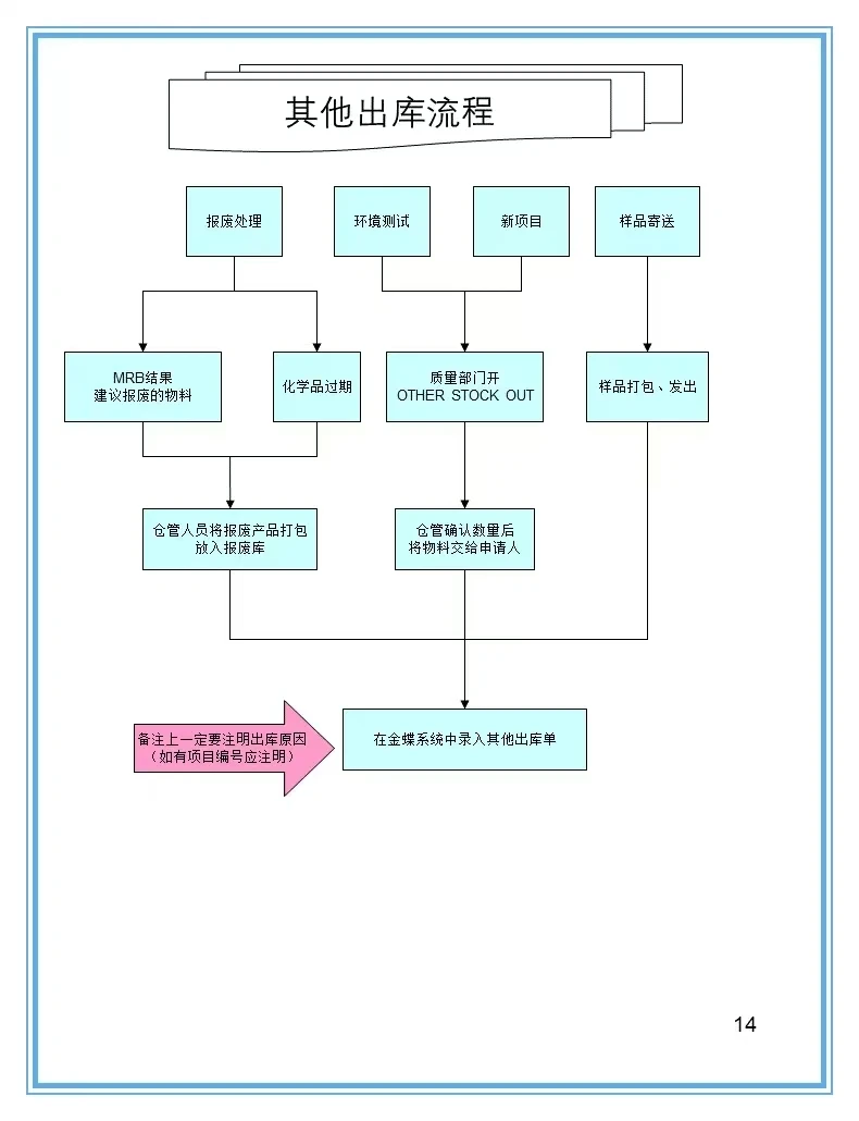
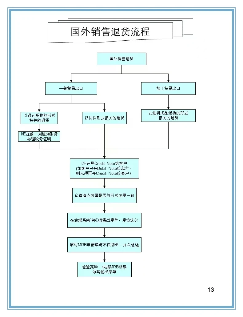
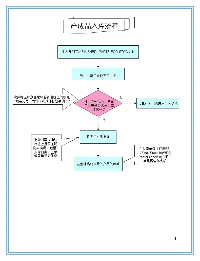
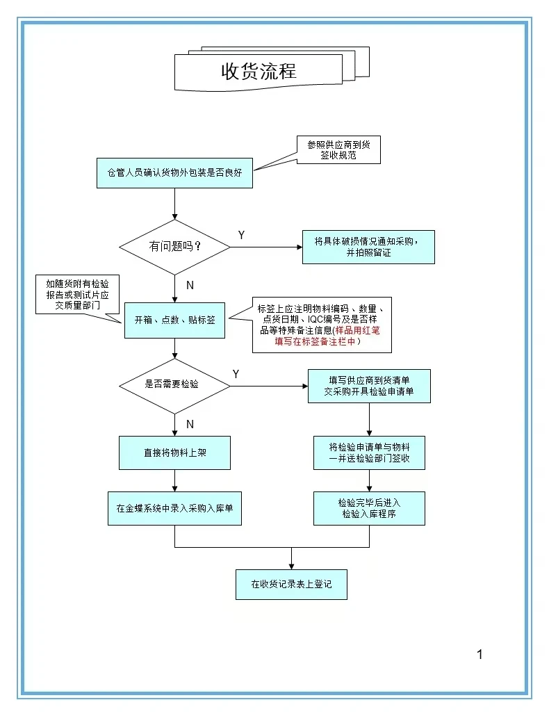
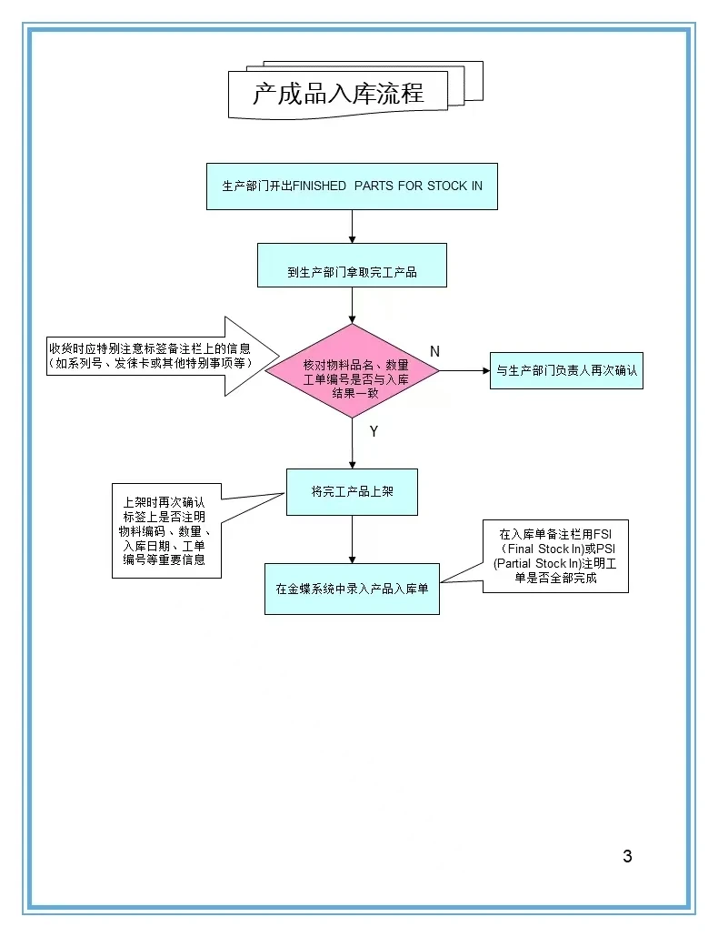
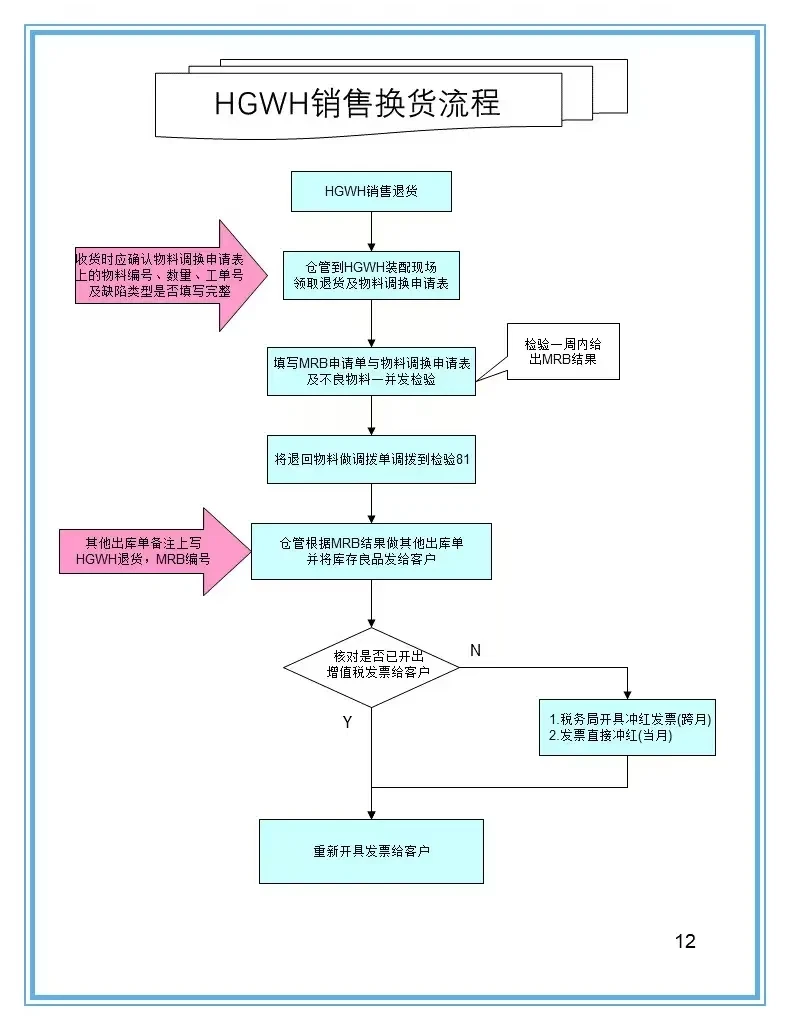
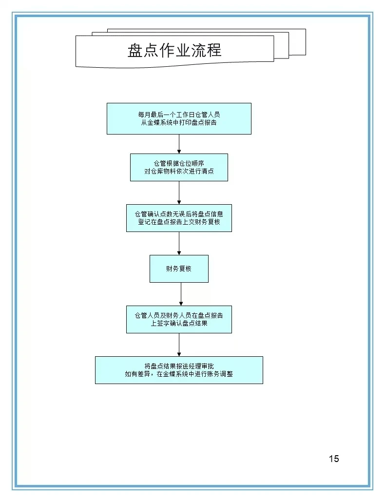
16张仓库管理流程图
作者:本站编辑
2025-11-24 15:19:13
6
16张仓库管理流程图
#采购人
#采购部
#采购员
#流程化管理
#供应链管理
#采购职业
#采购管理
#采购
#仓库
下一篇:
地下室管廊伸缩缝复杂渗漏场景综合治理策略
上一篇:
已拿下,来个室友
相关内容
查看全部
[让我看看]承接工
2026-02-13 17:18
【行业资讯】中国
2026-02-13 17:02
吉林税务发布5家
2026-02-13 17:00
关于征求《果酒质
2026-02-13 16:58
微观茶·头条||20
2026-02-13 16:56
白酒行业的分水岭
2026-02-13 16:55
一条生产线、两份
2026-02-13 16:44
招采速递 | 2月13
2026-02-13 16:28
【无人机行业】无
2026-02-13 16:22
【行业资讯】住房
2026-02-13 16:20