发布信息
登陆/注册
搜索
搜索
导航
首页
产品供应
产品求购
企业库
酒业展会
行业资讯
认证会员
站内搜索
行业企业
当前位置:
首页
行业企业
正文
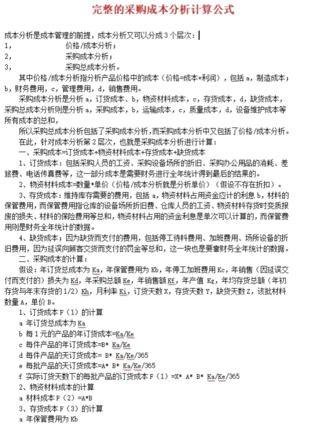
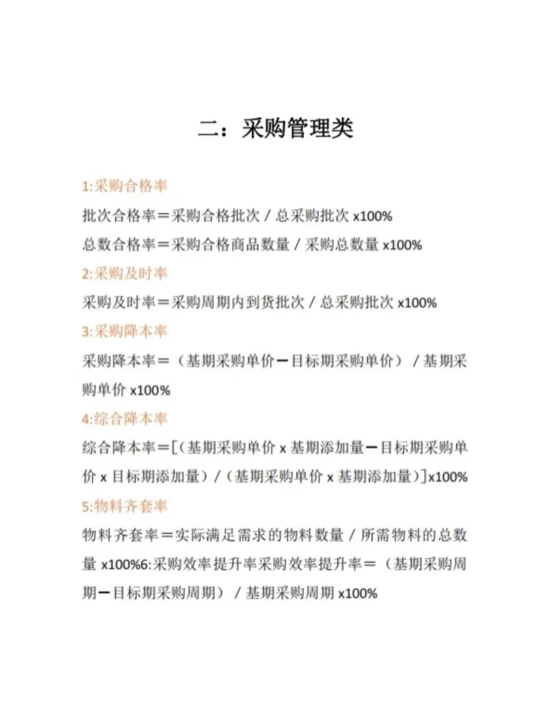
真心建议采购必须精通的公式!
作者:本站编辑
2025-11-24 15:07:51
7
真心建议采购必须精通的公式!
#小红书可以发文件了
#采购
#采购与供应链管理
#采购职业
#企业采购
#供应链管理
#采购日常
#cppm
#cppm报名
#职场干货
下一篇:
重生之我是污水处理厂巡查组组长欧工
上一篇:
人转运最快的方式:扔
相关内容
查看全部
金徽酒,能成白酒
2026-03-27 12:23
【资讯】可铺265
2026-03-27 12:20
石油焦作燃料在25
2026-03-27 12:17
探寻靠谱木门自动
2026-03-27 12:16
重点行业领域中小
2026-03-27 12:03
拱墅,又下手了一
2026-03-27 11:58
新研究发现中国区
2026-03-27 11:55
5家快递企业联合
2026-03-27 11:55
2026白酒行业深度
2026-03-27 11:55
空调行业3月排产
2026-03-27 11:54