发布信息
登陆/注册
搜索
搜索
导航
首页
产品供应
产品求购
企业库
酒业展会
行业资讯
认证会员
站内搜索
行业企业
当前位置:
首页
行业企业
正文
报废品处理流程
作者:本站编辑
2025-11-24 14:55:43
10
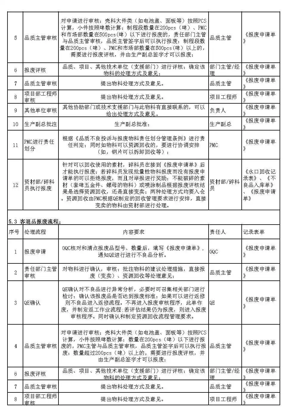
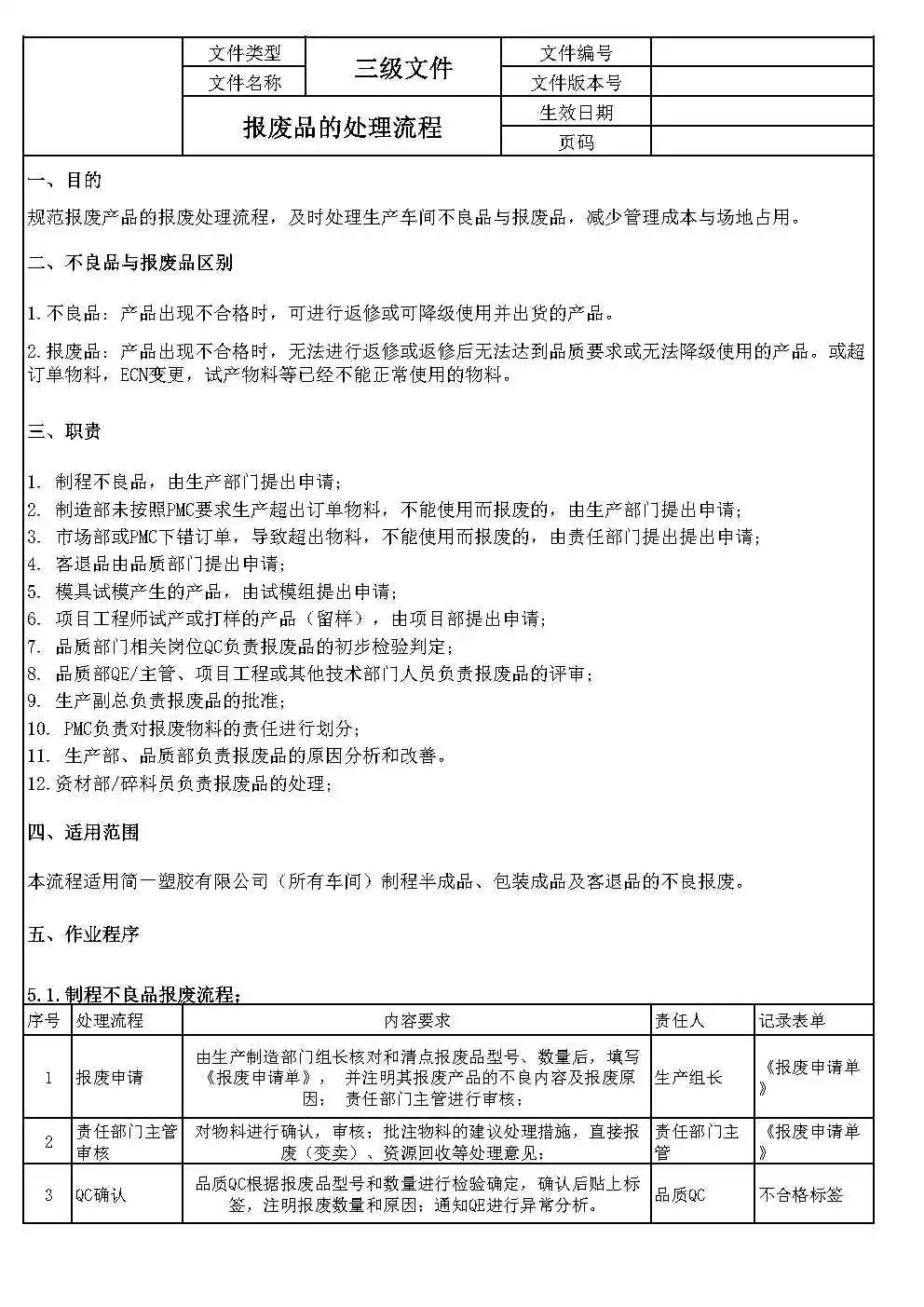
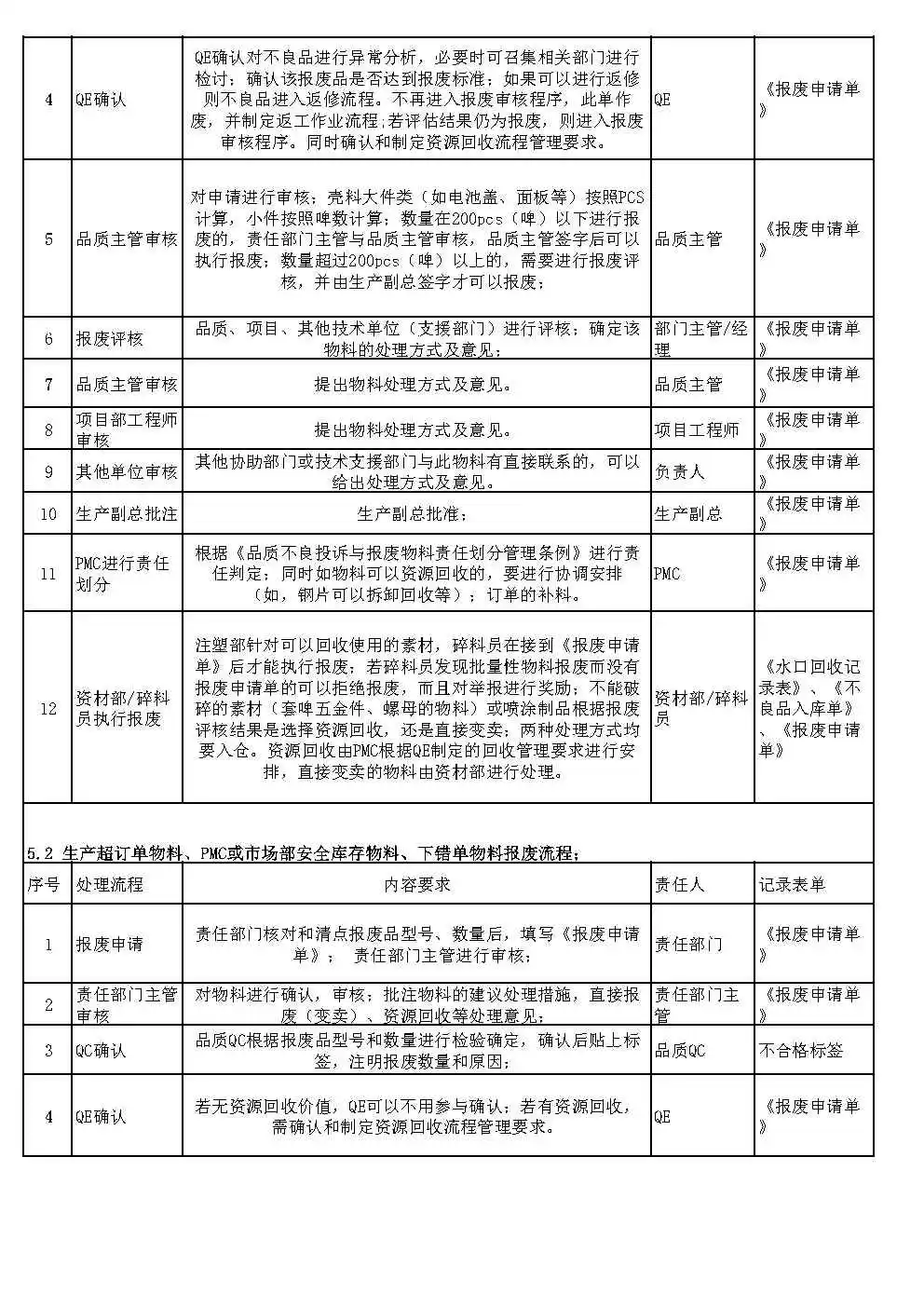
报废品处理流程
报废品处理流程,各公司自行参考。
下一篇:
临沂擦玻璃天花板!终于找到不踩雷的家政了✨
上一篇:
在农村,不团结的家族只会越穷。
相关内容
查看全部
互联网小镇3家企
2026-04-17 19:42
电力行业头部企业
2026-04-17 19:38
大众断臂求生:美
2026-04-17 19:38
行业资讯 | 中小
2026-04-17 19:34
鸿运达国际——乌
2026-04-17 19:31
涂料大会|2025年
2026-04-17 19:30
存储行业前沿技术
2026-04-17 19:30
大抓经济 | 威高
2026-04-17 19:27
携手共创・链动未
2026-04-17 19:24
宝马集团奥地利斯
2026-04-17 19:22