




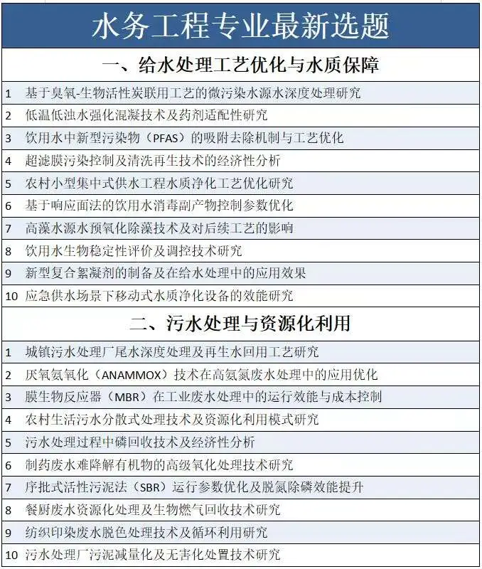
方向一:给水处理工艺优化与水质保障
✨聚焦饮用水安全,从微污染水深度处理到应急供水技术,解决不同场景下的水质净化难题,守护“水龙头”安全。
方向二:污水处理与资源化利用
✨主打污水“变废为宝”,涵盖工业/农村污水处理、污泥处置、磷回收等技术,助力环保与资源循环双提升。
方向三:海绵城市建设与雨水管理
✨破解城市内涝痛点,研究透水铺装、雨水花园等LID设施,实现雨水“渗、滞、蓄、用”,打造会呼吸的城市。
方向四:水务工程规划与管网系统
✨关乎水务“血脉”畅通,从管网设计、漏损检测到老旧管网改造,用技术手段提升供水排水系统效率。
方向五:水资源保护与水环境修复
✨守护水生态本底,涵盖黑臭水体治理、水源地保护、地下水修复,为绿水青山提供技术支撑。#选题#选题技巧 #选题方向 #选题思路 #选题指导 #水务工程#水务工程专业#水务工程专业选题#水务工程专业最新选题#水务工程专业选题技巧
✨聚焦饮用水安全,从微污染水深度处理到应急供水技术,解决不同场景下的水质净化难题,守护“水龙头”安全。
方向二:污水处理与资源化利用
✨主打污水“变废为宝”,涵盖工业/农村污水处理、污泥处置、磷回收等技术,助力环保与资源循环双提升。
方向三:海绵城市建设与雨水管理
✨破解城市内涝痛点,研究透水铺装、雨水花园等LID设施,实现雨水“渗、滞、蓄、用”,打造会呼吸的城市。
方向四:水务工程规划与管网系统
✨关乎水务“血脉”畅通,从管网设计、漏损检测到老旧管网改造,用技术手段提升供水排水系统效率。
方向五:水资源保护与水环境修复
✨守护水生态本底,涵盖黑臭水体治理、水源地保护、地下水修复,为绿水青山提供技术支撑。#选题#选题技巧 #选题方向 #选题思路 #选题指导 #水务工程#水务工程专业#水务工程专业选题#水务工程专业最新选题#水务工程专业选题技巧
