
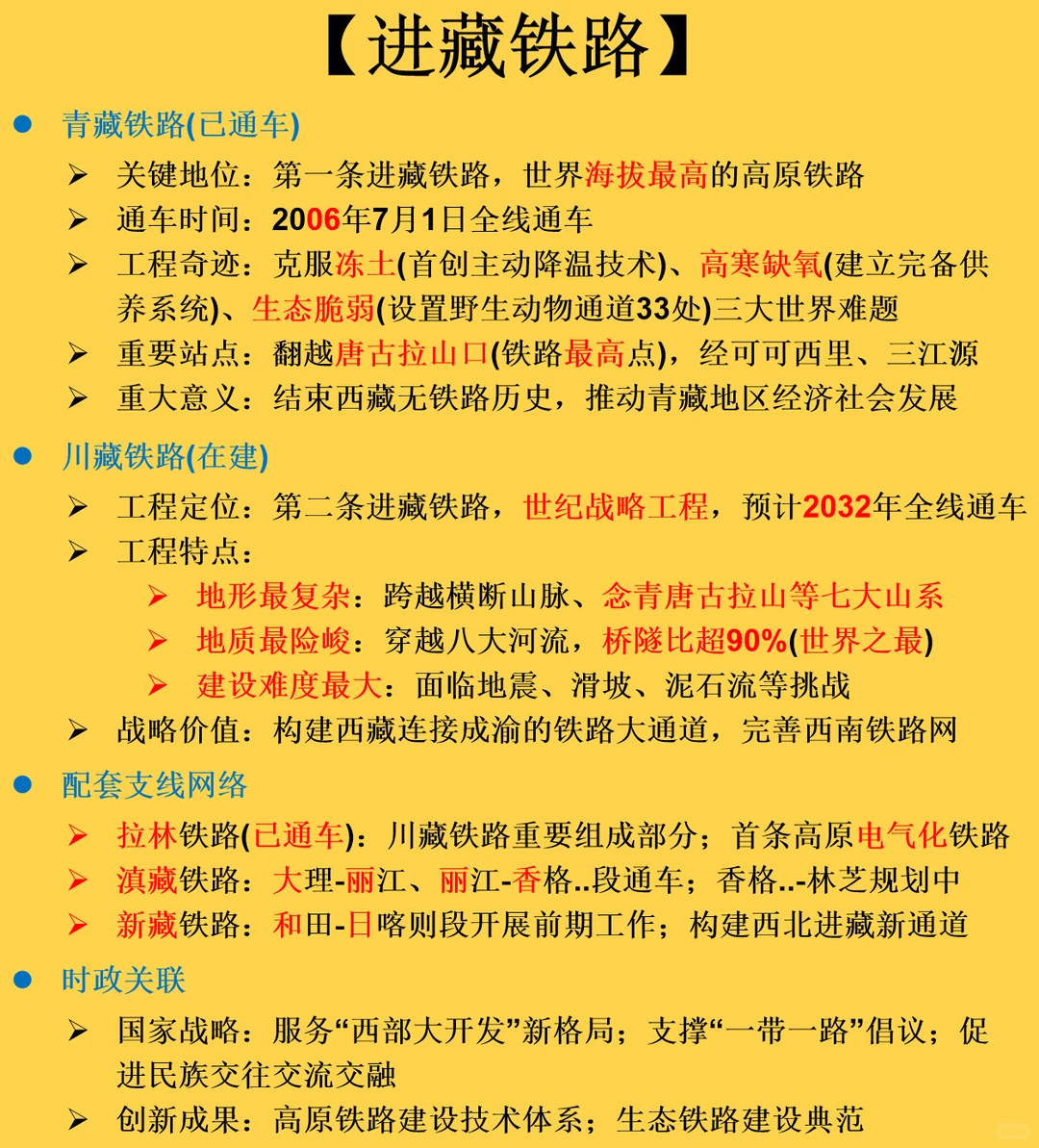
1️⃣青藏铁路(已通车)
??关键地位:第一条进藏铁路,世界海拔最高的高原铁路
??通车时间:2006年7月1日全线通车
??工程奇迹:克服冻土(首创主动降温技术)、高寒缺氧(建立完备供养系统)、生态脆弱(设置野生动物通道33处)三大世界难题
??重要站点:翻越唐古拉山口(铁路最高点),经可可西里、三江源
??重大意义:结束西藏无铁路历史,推动青藏地区经济社会发展
2️⃣川藏铁路(在建)
??工程定位:第二条进藏铁路,世纪战略工程,预计2032年全线通车
??工程特点:
??地形最复杂:跨越横断山脉、念青唐古拉山等七大山系
??地质最险峻:穿越八大河流,桥隧比超90%(世界之最)
??建设难度最大:面临地震、滑坡、泥石流等挑战
??战略价值:构建西藏连接成渝的铁路大通道,完善西南铁路网
3️⃣配套支线网络
??拉林铁路(已通车):川藏铁路重要组成部分;首条高原电气化铁路
??滇藏铁路:大理-丽江、丽江-香格..段通车;香格..-林芝规划中
??新藏铁路:和田-日喀则段开展前期工作;构建西北进藏新通道
4️⃣时政关联
??国家战略:服务“西部大开发”新格局;支撑“一带一路”倡议;促进民族交往交流交融
??创新成果:高原铁路建设技术体系;生态铁路建设典范
#行测干货 #行测 #公基常识 #川藏铁路 #行测常识 #常识 #公基笔记 #考公 #省考 #进藏铁路
??关键地位:第一条进藏铁路,世界海拔最高的高原铁路
??通车时间:2006年7月1日全线通车
??工程奇迹:克服冻土(首创主动降温技术)、高寒缺氧(建立完备供养系统)、生态脆弱(设置野生动物通道33处)三大世界难题
??重要站点:翻越唐古拉山口(铁路最高点),经可可西里、三江源
??重大意义:结束西藏无铁路历史,推动青藏地区经济社会发展
2️⃣川藏铁路(在建)
??工程定位:第二条进藏铁路,世纪战略工程,预计2032年全线通车
??工程特点:
??地形最复杂:跨越横断山脉、念青唐古拉山等七大山系
??地质最险峻:穿越八大河流,桥隧比超90%(世界之最)
??建设难度最大:面临地震、滑坡、泥石流等挑战
??战略价值:构建西藏连接成渝的铁路大通道,完善西南铁路网
3️⃣配套支线网络
??拉林铁路(已通车):川藏铁路重要组成部分;首条高原电气化铁路
??滇藏铁路:大理-丽江、丽江-香格..段通车;香格..-林芝规划中
??新藏铁路:和田-日喀则段开展前期工作;构建西北进藏新通道
4️⃣时政关联
??国家战略:服务“西部大开发”新格局;支撑“一带一路”倡议;促进民族交往交流交融
??创新成果:高原铁路建设技术体系;生态铁路建设典范
#行测干货 #行测 #公基常识 #川藏铁路 #行测常识 #常识 #公基笔记 #考公 #省考 #进藏铁路
