发布信息
登陆/注册
搜索
搜索
导航
首页
产品供应
产品求购
企业库
酒业展会
行业资讯
认证会员
站内搜索
行业企业
当前位置:
首页
行业企业
正文
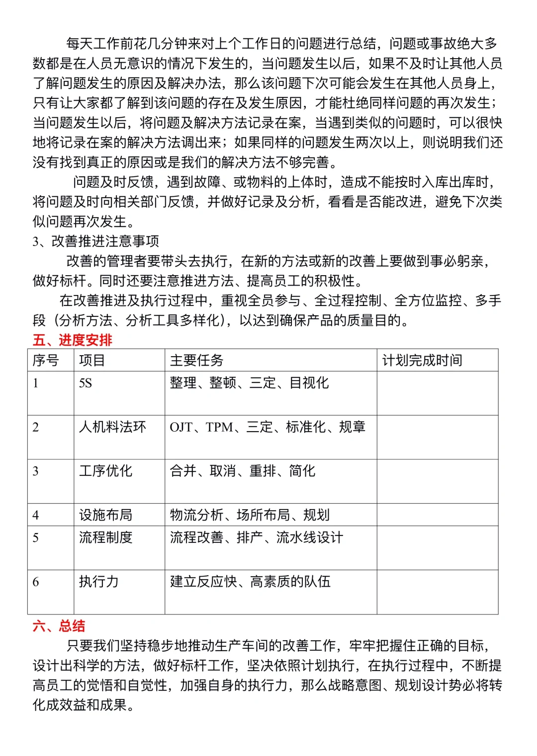
生产车间规划设计
作者:本站编辑
2025-11-23 15:36:02
10
生产车间规划设计
#生产车间
#生产
#生产日记
#生产厂家
下一篇:
DeepSeek在制造业的应用案例和技术解析
上一篇:
【既兴 孤品银饰展】在福州
相关内容
查看全部
农产品供应链管理
2026-04-18 15:14
严把消缺质量关
2026-04-18 15:06
未来企业 | 天达
2026-04-18 15:01
制品光洁度与平整
2026-04-18 15:01
酒钢宏兴4200mm宽
2026-04-18 14:59
上海市果品行业协
2026-04-18 14:58
赴全球盛会,探行
2026-04-18 14:50
白酒酒水行业的“
2026-04-18 14:50
包装机,封箱机,生
2026-04-18 14:49
小技改破解生产难
2026-04-18 14:47