发布信息
登陆/注册
搜索
搜索
导航
首页
产品供应
产品求购
企业库
酒业展会
行业资讯
认证会员
站内搜索
展会信息
当前位置:
首页
展会信息
正文
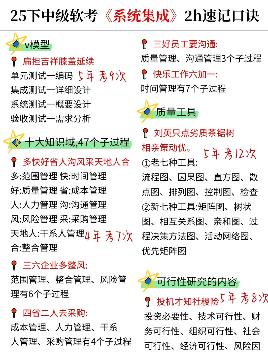
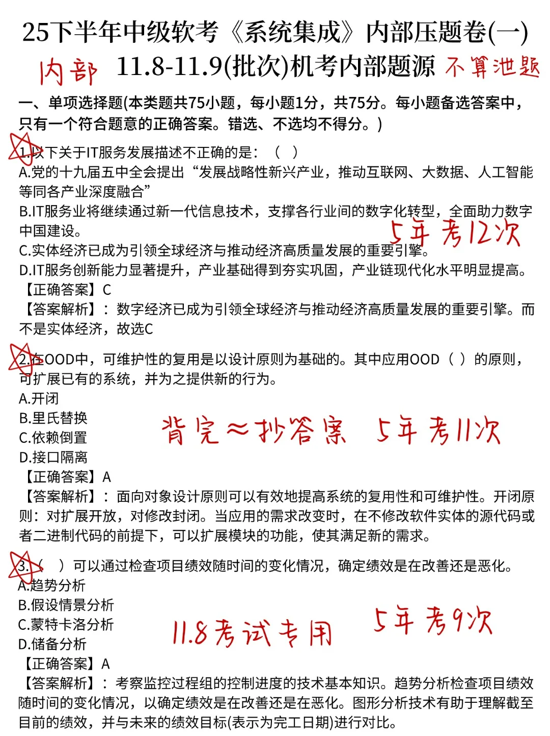
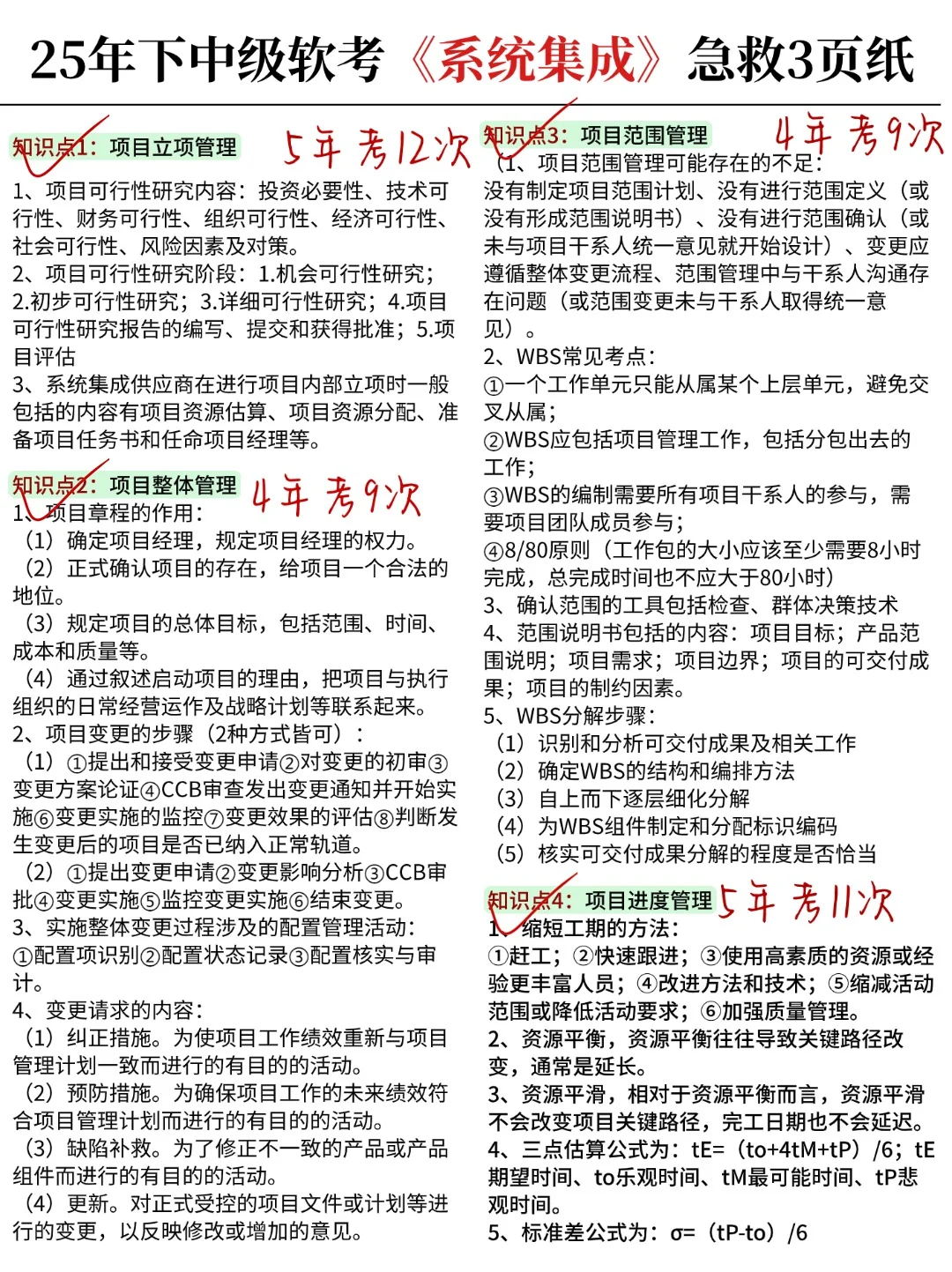
别裸考,这周六系统集成一晚上足矣(及格版)
作者:本站编辑
2025-11-23 11:20:22
0
别裸考,这周六系统集成一晚上足矣(及格版)
#记录吧就现在
#软考考试
#软考中级系统集成
#系统集成师
#25下半年软考题库
#系统集成师中级
#软考机考
#记录吧就现在
下一篇:
CPPM证书报名失败
上一篇:
?798新展「我借用了过去的乐观」温柔又暴力
相关内容
查看全部
海外参展注意事项
2025-11-23 15:28
Vitafoods Europe
2025-11-23 15:26
参加南非展会??
2025-11-23 15:23
Welcome to CIIF2
2025-11-23 15:21
PASCALE深圳国际
2025-11-23 15:07
了不起的国际物流
2025-11-23 15:04
中国国际(成都)
2025-11-23 15:03
在展会翻译遇到当
2025-11-23 15:01
? 南坪悦宠宠物博
2025-11-23 15:00
我们在伊朗暖通制
2025-11-23 14:59