发布信息
登陆/注册
搜索
搜索
导航
首页
产品供应
产品求购
企业库
酒业展会
行业资讯
认证会员
站内搜索
展会信息
当前位置:
首页
展会信息
正文
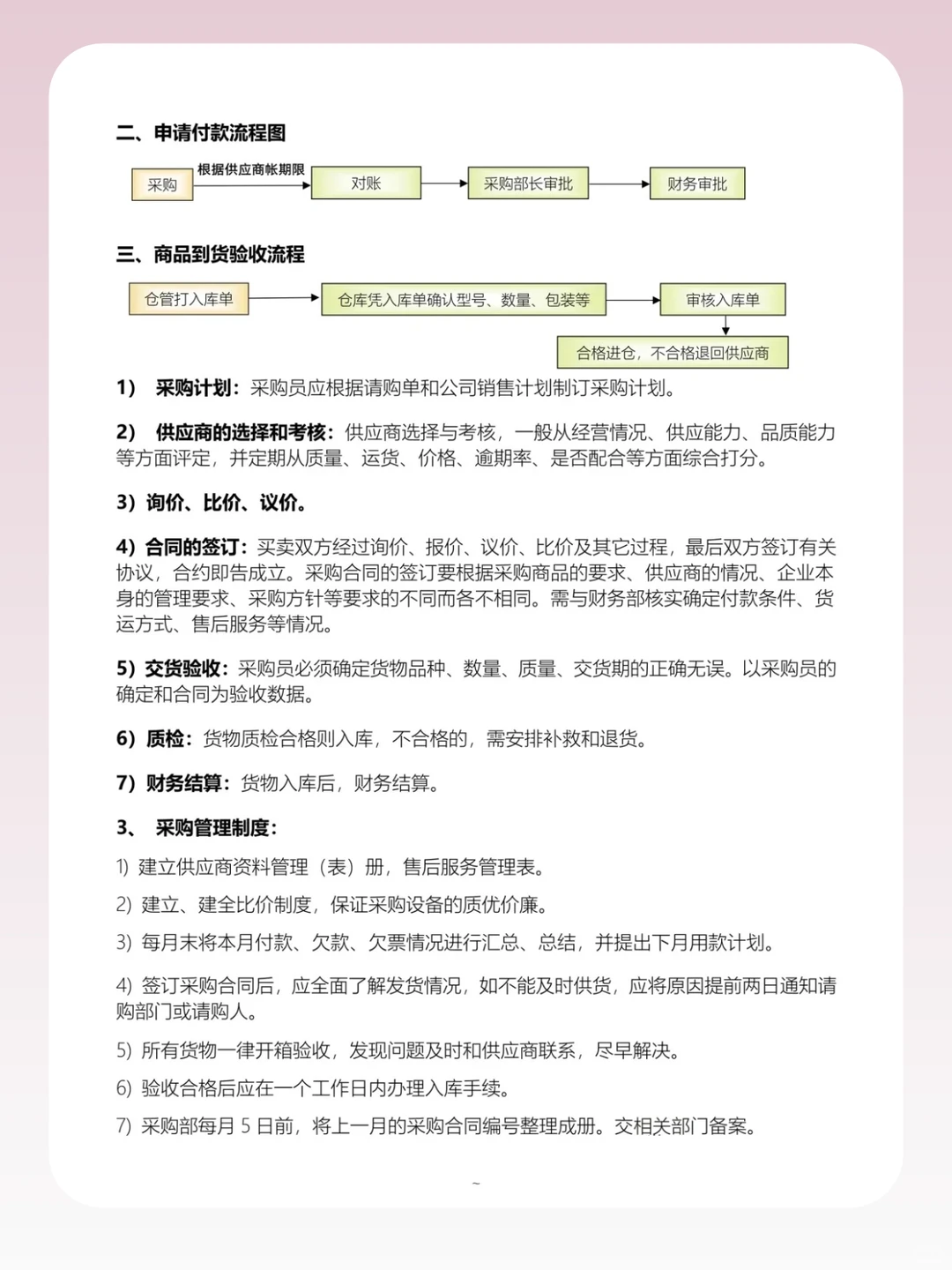
采购竟然连最基本的流程都不知道
作者:本站编辑
2025-11-23 10:31:04
0
采购竟然连最基本的流程都不知道
新入职的采购小同学是刚毕业的大学生,闲聊时才发现,我们早就烂熟于心的采购流程,她居然还不太清楚~
也难怪,公司里的老采购们手头工作都堆着呢,实在抽不出时间系统带她
昨晚熬夜整理了一份采购基础流程图,分享给她的同时,也供大家参考呀~
#中山
#珠海
#采购
#采购日常
#供应链
#供应链管理
#企业采购
#干货
#采购与供应链管理
#采购管理
下一篇:
第30届俄罗斯国际冶金工业展
上一篇:
离谱?广交会带客户一边打高尔夫一边干饭……
相关内容
查看全部
海外参展注意事项
2025-11-23 15:28
Vitafoods Europe
2025-11-23 15:26
参加南非展会??
2025-11-23 15:23
Welcome to CIIF2
2025-11-23 15:21
PASCALE深圳国际
2025-11-23 15:07
了不起的国际物流
2025-11-23 15:04
中国国际(成都)
2025-11-23 15:03
在展会翻译遇到当
2025-11-23 15:01
? 南坪悦宠宠物博
2025-11-23 15:00
我们在伊朗暖通制
2025-11-23 14:59