发布信息
登陆/注册
搜索
搜索
导航
首页
产品供应
产品求购
企业库
酒业展会
行业资讯
认证会员
站内搜索
展会信息
当前位置:
首页
展会信息
正文
工会三方比价会议流程(模版)
作者:本站编辑
2025-11-22 14:40:45
8
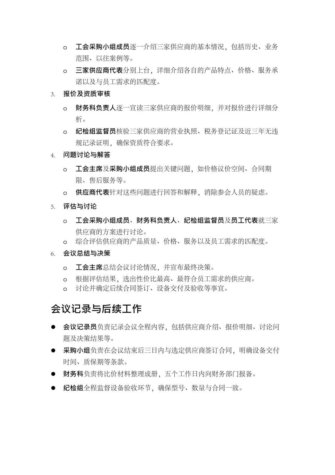
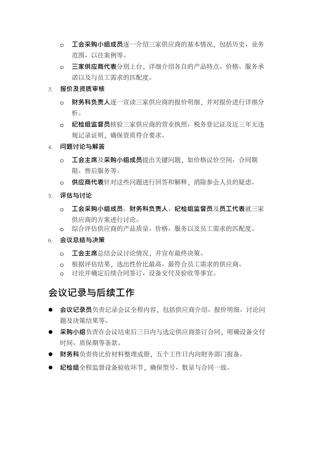
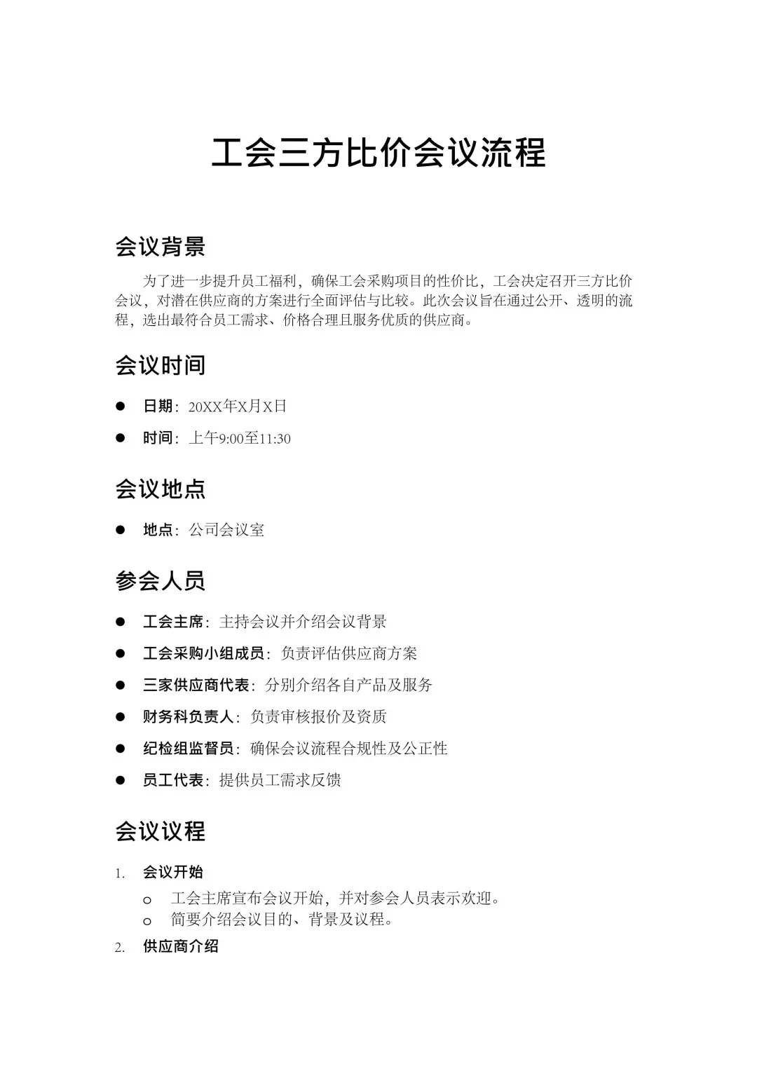
工会三方比价会议流程(模版)
工会三方比价会议流程(模版)
#工会
#工会活动
#工会最新政策
#工会慰问
#工会经费
#工会福利
#工会合规
#工会财务
#工会主席
#工会干事
下一篇:
张家港周岁宴活动拍摄报价单来啦?你
上一篇:
台州工业自动化及机器人展门票
相关内容
查看全部
2026阿联酋迪拜玩
2026-02-05 19:06
2026第26届全球高
2026-02-05 19:06
2026中国饲料工业
2026-02-05 19:05
2026中国郑州整屋
2026-02-05 19:05
看现场 | 2026浙
2026-02-05 19:01
展会推介 | 2026
2026-02-05 19:00
视听甘肃走进甘肃
2026-02-05 18:38
雄安会展中心及酒
2026-02-05 18:36
2026杭州出口跨境
2026-02-05 18:34
亮相莫斯科・链接
2026-02-05 18:33