发布信息
登陆/注册
搜索
搜索
导航
首页
产品供应
产品求购
企业库
酒业展会
行业资讯
认证会员
站内搜索
行业企业
当前位置:
首页
行业企业
正文
气动执行器技术总结
作者:本站编辑
2025-11-21 04:38:45
9
气动执行器技术总结
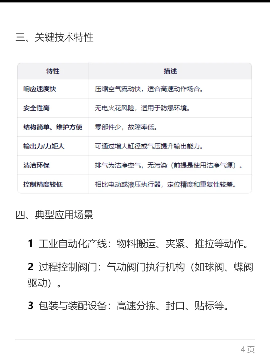
气动执行器以其结构简单、响应迅速、本质安全等优势,在现代工业中占据不可替代的地位。未来将朝着智能、高效、精准的方向持续演进。
#测控
#执行器
下一篇:
做食品行业好难啊
上一篇:
?【2024中国零食行业大揭秘】?
相关内容
查看全部
一线师傅的“神改
2026-03-25 18:27
职场对谈|文化遗
2026-03-25 18:15
住建部:建设行业
2026-03-25 18:12
科技成果加速驶向
2026-03-25 18:11
桥梁钢结构生产线
2026-03-25 18:11
全国首条年产2000
2026-03-25 15:18
载誉前行 | 星源
2026-03-25 14:54
空气清新机行业,
2026-03-25 14:53
【高义包装】2026
2026-03-25 14:51
【行业资讯】松江
2026-03-25 14:50