发布信息
登陆/注册
搜索
搜索
导航
首页
产品供应
产品求购
企业库
酒业展会
行业资讯
认证会员
站内搜索
行业企业
当前位置:
首页
行业企业
正文
制造业单项冠军第九批数据分析(中篇)
作者:本站编辑
2025-11-20 19:17:05
8
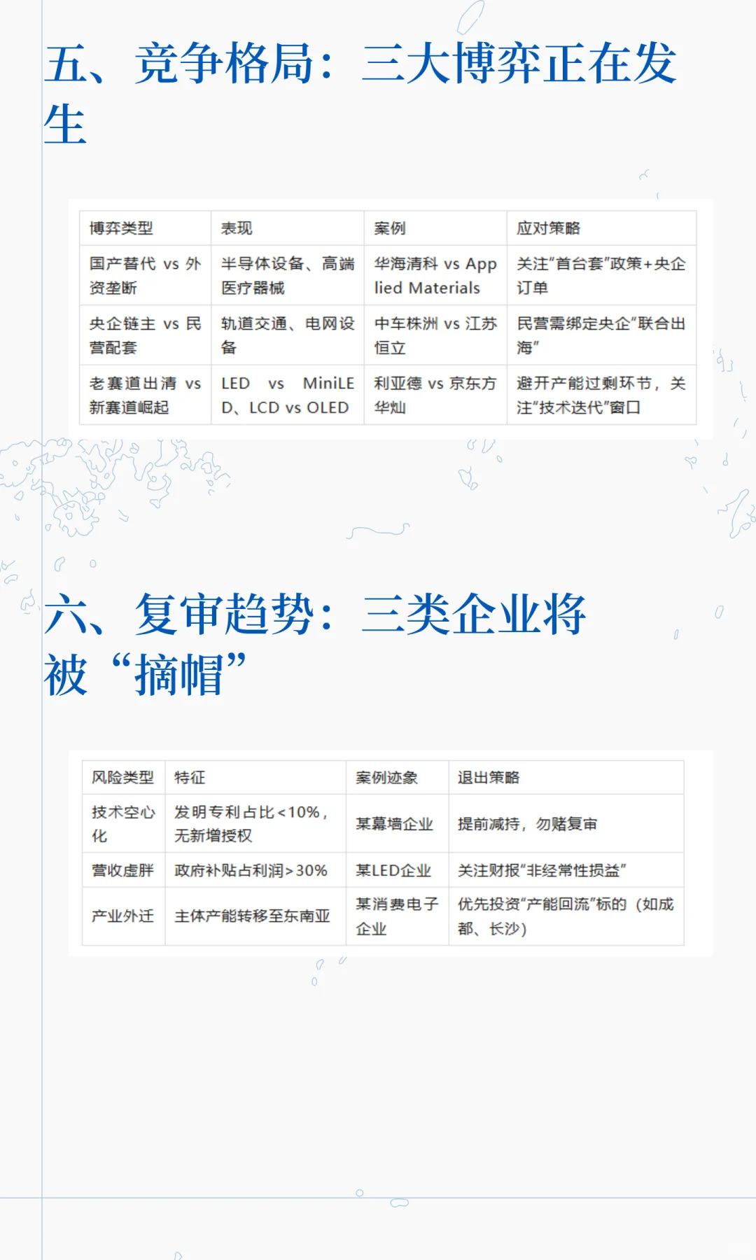
制造业单项冠军第九批数据分析(中篇)
由于篇幅有限,分批发送,本次内容基于我的业务思考方向和数据内容有AI优化生成部分,仅供参考!
下一篇:
呼和浩特招标采购培训现场
上一篇:
靠谱的惠州做GEO厂家选哪家
相关内容
查看全部
【行业政策】《优
2026-04-03 00:10
商会多家企业入选
2026-04-03 00:08
倾听企业心声 助
2026-04-02 23:25
全国压铸行业首个
2026-04-02 23:24
揭露白酒销量持续
2026-04-02 23:06
2026-2028 年中国
2026-04-02 23:05
工信部发布符合《
2026-04-02 22:56
2026年4月2日(酒
2026-04-02 22:53
精准把握行业痛点
2026-04-02 22:50
行业巨震!光伏出
2026-04-02 22:48