发布信息
登陆/注册
搜索
搜索
导航
首页
产品供应
产品求购
企业库
酒业展会
行业资讯
认证会员
站内搜索
行业企业
当前位置:
首页
行业企业
正文
2024中国制造行业发展趋势报告
作者:本站编辑
2025-11-20 18:45:51
14
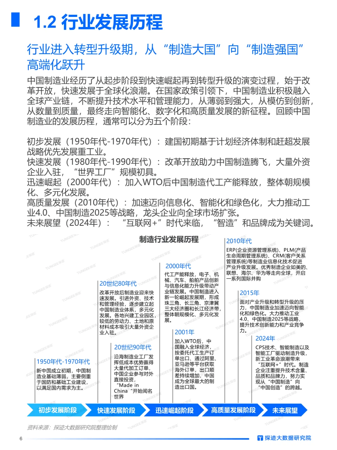
2024中国制造行业发展趋势报告
制造业是指通过劳动人力、机器、工具等将原物料通过物理或化学处理后加工制造成可供使用或销售的制成品或最终产品的活动。
被转化的材料、物质或成分是原料,即农业、林业、渔业、采矿业或采石业以及其他制造活动的产品。
产品的实质性变化、革新或重建一般认为属于制造业的范畴。
#中国制造
#制造行业
#制造业
#智能制造
#发展趋势
#行业发展趋势
#行业研究
#行业报告
#行业研究
#行业研报
#行业分析报告
#行业研究报告
#研报
#研报分享
#调研报告
#不懂就问有问必答
#研究报告
下一篇:
美美桑内!洗碗机真的太香了
上一篇:
百济神州:五大财务维度全面透视!??
相关内容
查看全部
消费理性化浪潮席
2026-03-31 12:50
茅台系列酒涨价背
2026-03-31 12:46
3月新闻汇|记录企
2026-03-31 12:46
飞天茅台提价,白
2026-03-31 12:45
2026企业舆情监测
2026-03-31 12:44
权威解读 | 3项行
2026-03-31 12:44
2026白酒行业:库
2026-03-31 12:44
李滔副局长会见多
2026-03-31 12:44
【行业资讯】交通
2026-03-31 12:40
【企业动态】2025
2026-03-31 12:40