发布信息
登陆/注册
搜索
搜索
导航
首页
产品供应
产品求购
企业库
酒业展会
行业资讯
认证会员
站内搜索
行业企业
当前位置:
首页
行业企业
正文
中国机电设备招标中心招聘5人(第二批)
作者:本站编辑
2025-11-20 18:01:15
9
中国机电设备招标中心招聘5人(第二批)
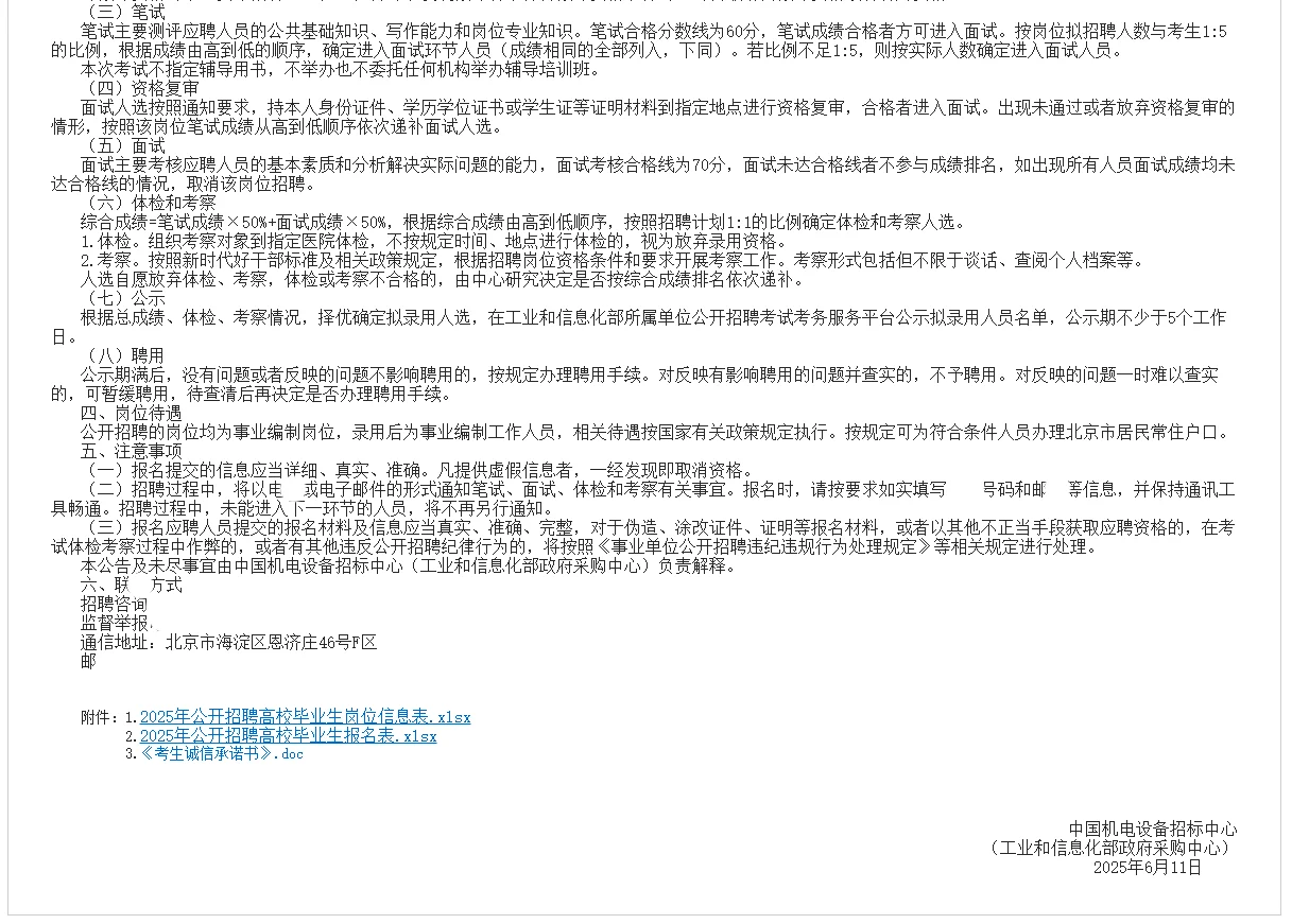
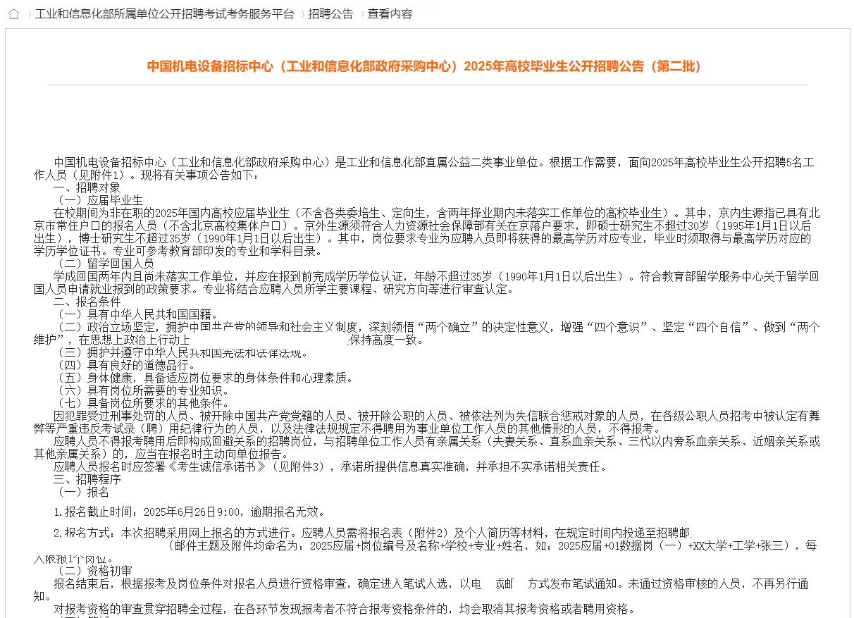
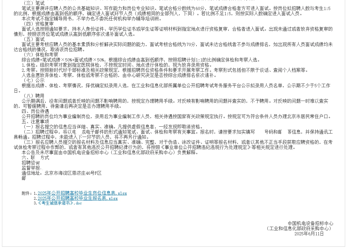
2025中国机电设备招标中心(工业和信息化部政府采购中心)高校毕业生招聘5人公告(第二批)
#考公考编
#北京找工作
#中公
#中公北京分校
#好工作推荐
#事业编
#应届生找工作
#北京招聘
#中公北京
#中公研发
下一篇:
揭秘水培牧草设备如何颠覆传统养殖
上一篇:
突然发现男朋友的全屋智能规划好清晰!
相关内容
查看全部
【行业政策】《优
2026-04-03 00:10
商会多家企业入选
2026-04-03 00:08
倾听企业心声 助
2026-04-02 23:25
全国压铸行业首个
2026-04-02 23:24
揭露白酒销量持续
2026-04-02 23:06
2026-2028 年中国
2026-04-02 23:05
工信部发布符合《
2026-04-02 22:56
2026年4月2日(酒
2026-04-02 22:53
精准把握行业痛点
2026-04-02 22:50
行业巨震!光伏出
2026-04-02 22:48