发布信息
登陆/注册
搜索
搜索
导航
首页
产品供应
产品求购
企业库
酒业展会
行业资讯
认证会员
站内搜索
行业企业
当前位置:
首页
行业企业
正文
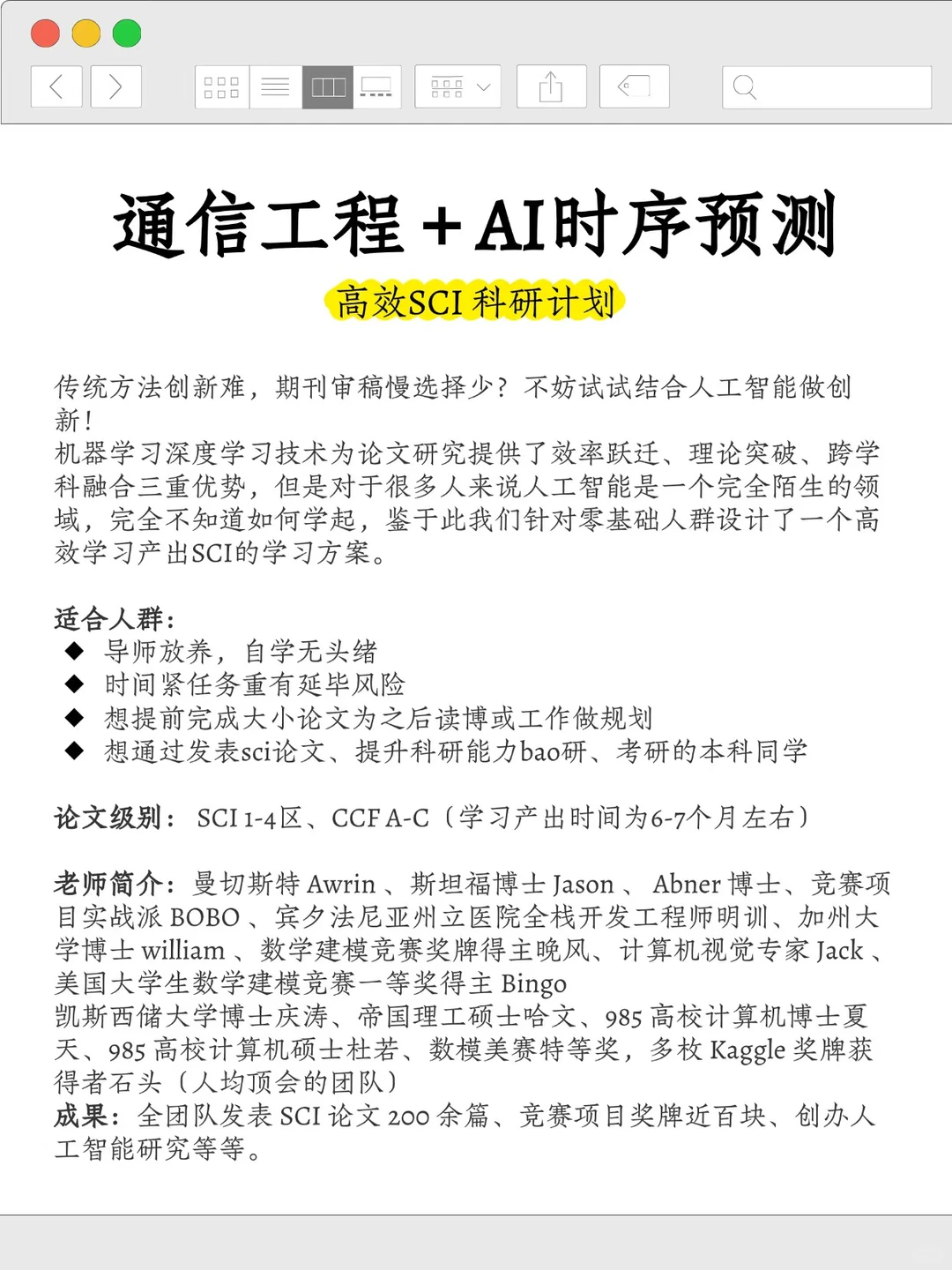
我发现通信工程➕AI时序预测是真有说法!
作者:本站编辑
2025-11-20 17:59:13
11
我发现通信工程➕AI时序预测是真有说法!
可以来几个对通信工程+AI时序预测感兴趣的同学!(包含人工智能技术学习+论文zhi导、实验、写论文、投稿全流程)
另外我们还可以根据你的方向给你做结合AI的具体学习规划!【包括 SCI 1-4区,CCF A-C】
#通信AI系统课
#电子信息
#深度学习
#计算机视觉
#机器学习
#通信工程
#人工智能
#通信
#电子信息工程
#电子信息AI系统课
下一篇:
诚信——立身之本,立业之魂,立国之基.
上一篇:
南网赫兹乐购招标已经开始征集
相关内容
查看全部
【行业政策】《优
2026-04-03 00:10
商会多家企业入选
2026-04-03 00:08
倾听企业心声 助
2026-04-02 23:25
全国压铸行业首个
2026-04-02 23:24
揭露白酒销量持续
2026-04-02 23:06
2026-2028 年中国
2026-04-02 23:05
工信部发布符合《
2026-04-02 22:56
2026年4月2日(酒
2026-04-02 22:53
精准把握行业痛点
2026-04-02 22:50
行业巨震!光伏出
2026-04-02 22:48