










荔湾现代都市工业产业园项目二期勘察设计施工总承包
2. 项目概况与招标范围
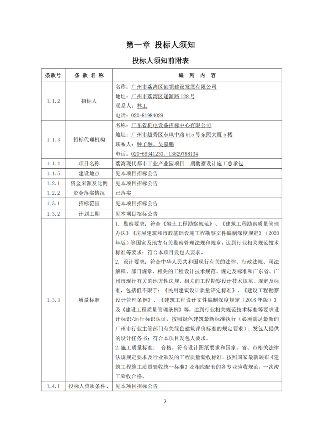
2.1招标项目名称:荔湾现代都市工业产业园项目二期勘察设计施工总承包
2.2工程建设地点:广州市荔湾区海龙街道广州市荔湾区海龙围科创区,东至增滘立交、南至海北二横街、西至海北村、北至海北一横街AF030555地块。
2.3工程建设规模:本项目拟建设一栋地上15层、地下1层的丙类厂房,建筑总高度为77米。项目规划总用地面积7997.00㎡(可建设用地),总建筑面积36088.00㎡,其中计容建筑面积31988.00㎡,全部为通用厂房功能(含工业生产必需的研发、设计、检测、中试设施);不计容面积4100㎡,其中,地下停车库兼顾设备用房3600㎡,地上风雨连廊面积500㎡;以及道路及室外停车场地、室外绿化、综合管线等室外工程。
2.4本项目最高投标限价为人民币22562.079675万元,其中:
(1)建安工程费最高投标限价为人民币22070.021665万元(其中工程量清单部分最高限价为135,260,681.84元,采用下浮率部分最高限价为65,375,878.75元;非竞争费用:绿色施工安全防护措施费为7,895,712.29元,暂列金额为20,063,656.06元,暂估价为200,000.00元);
(2)设计费最高投标限价为人民币432.05801万元;
(3)勘察费最高投标限价为人民币60万元(综合单价最高投标限价为100 元/米,暂定工程量为6000米)。
2. 项目概况与招标范围
2.1招标项目名称:荔湾现代都市工业产业园项目二期勘察设计施工总承包
2.2工程建设地点:广州市荔湾区海龙街道广州市荔湾区海龙围科创区,东至增滘立交、南至海北二横街、西至海北村、北至海北一横街AF030555地块。
2.3工程建设规模:本项目拟建设一栋地上15层、地下1层的丙类厂房,建筑总高度为77米。项目规划总用地面积7997.00㎡(可建设用地),总建筑面积36088.00㎡,其中计容建筑面积31988.00㎡,全部为通用厂房功能(含工业生产必需的研发、设计、检测、中试设施);不计容面积4100㎡,其中,地下停车库兼顾设备用房3600㎡,地上风雨连廊面积500㎡;以及道路及室外停车场地、室外绿化、综合管线等室外工程。
2.4本项目最高投标限价为人民币22562.079675万元,其中:
(1)建安工程费最高投标限价为人民币22070.021665万元(其中工程量清单部分最高限价为135,260,681.84元,采用下浮率部分最高限价为65,375,878.75元;非竞争费用:绿色施工安全防护措施费为7,895,712.29元,暂列金额为20,063,656.06元,暂估价为200,000.00元);
(2)设计费最高投标限价为人民币432.05801万元;
(3)勘察费最高投标限价为人民币60万元(综合单价最高投标限价为100 元/米,暂定工程量为6000米)。
