发布信息
登陆/注册
搜索
搜索
导航
首页
产品供应
产品求购
企业库
酒业展会
行业资讯
认证会员
站内搜索
行业企业
当前位置:
首页
行业企业
正文
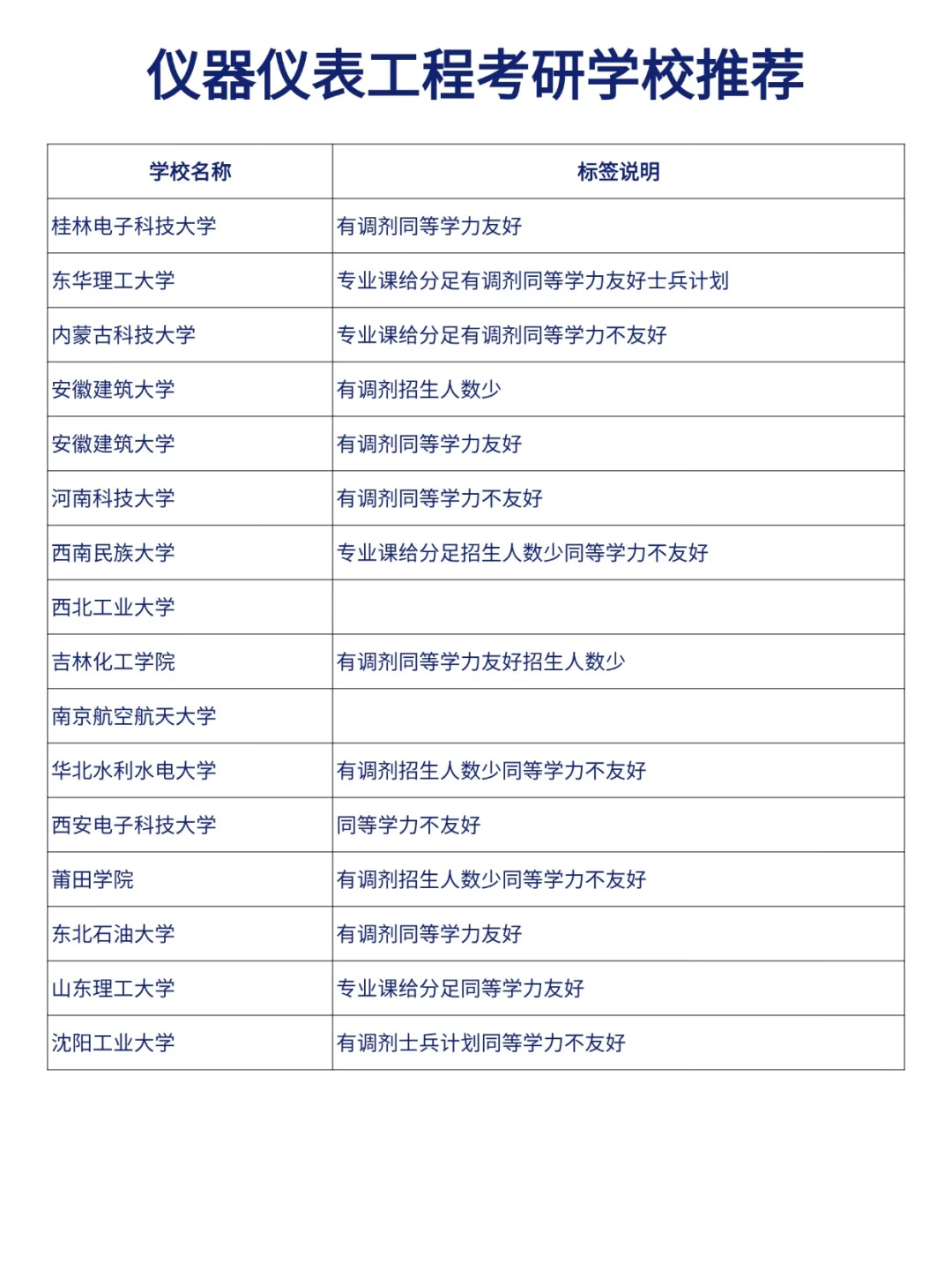
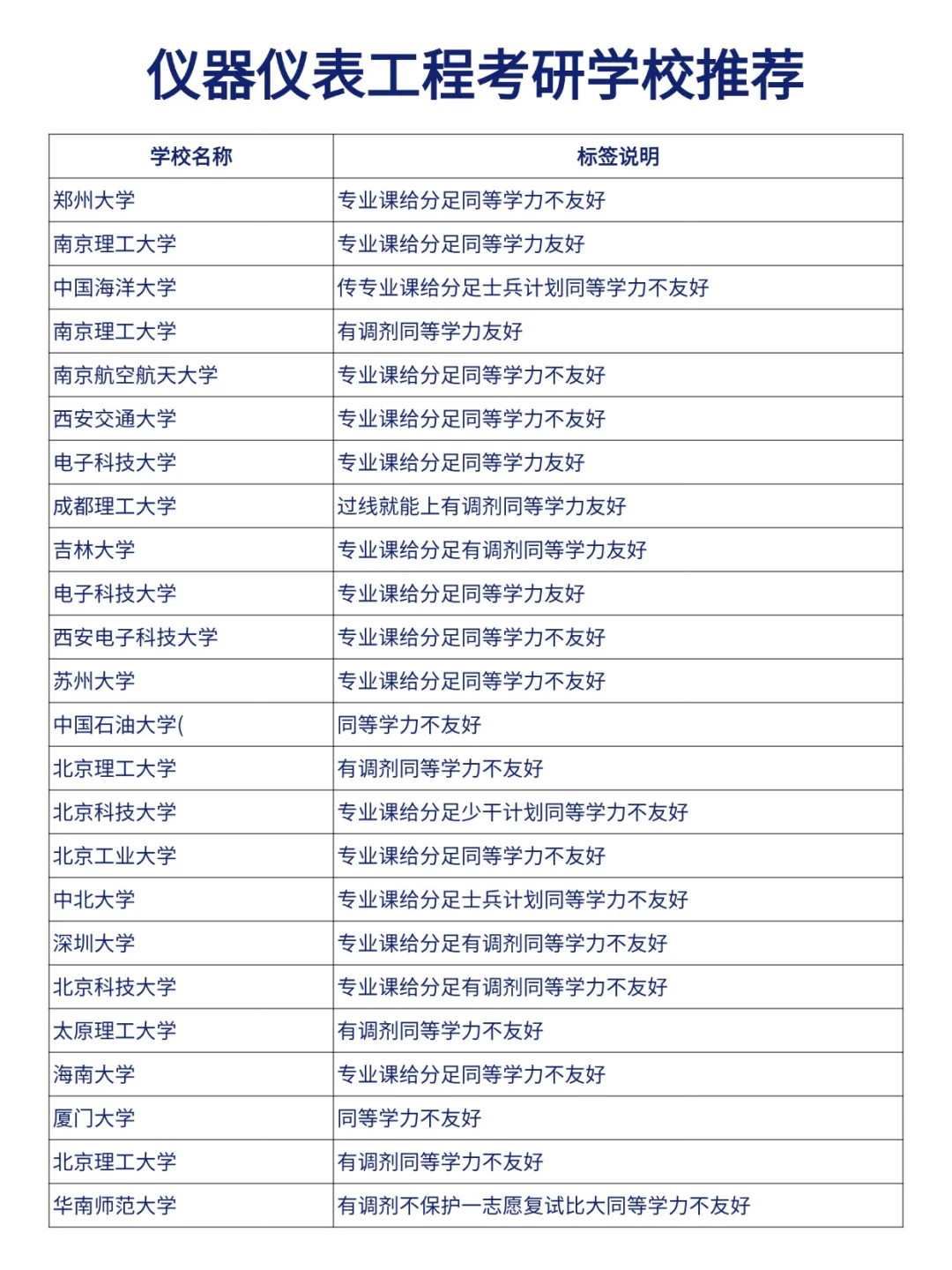
仪器仪表工程考研院校了解清楚再选
作者:本站编辑
2025-11-20 17:33:21
6
仪器仪表工程考研院校了解清楚再选
#仪器仪表
#仪器仪表
#085407
#考研择校
#考研院校专业推荐
#机械考研
#电子信息考研
#考研院校
下一篇:
喜家德采购干豆腐丝,预计11-12月开标
上一篇:
新家幸福感爆棚的厨房小家电✨越用越喜欢!
相关内容
查看全部
【行业政策】《优
2026-04-03 00:10
商会多家企业入选
2026-04-03 00:08
倾听企业心声 助
2026-04-02 23:25
全国压铸行业首个
2026-04-02 23:24
揭露白酒销量持续
2026-04-02 23:06
2026-2028 年中国
2026-04-02 23:05
工信部发布符合《
2026-04-02 22:56
2026年4月2日(酒
2026-04-02 22:53
精准把握行业痛点
2026-04-02 22:50
行业巨震!光伏出
2026-04-02 22:48