发布信息
登陆/注册
搜索
搜索
导航
首页
产品供应
产品求购
企业库
酒业展会
行业资讯
认证会员
站内搜索
行业企业
当前位置:
首页
行业企业
正文
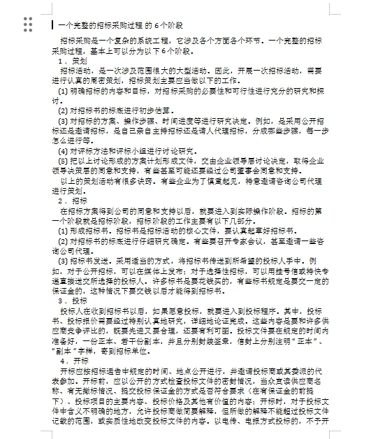
一个完整的招标采购过程的6个阶段!
作者:本站编辑
2025-11-20 15:49:42
8
一个完整的招标采购过程的6个阶段!
#get职场新知识
#采购
#供应链管理
#企业采购
#投标
#干货
#行业
#职场干货
更多采购相关资料后台丝
下一篇:
120㎡自然风与轻奢融合|艺术化家居新定义
上一篇:
连锁餐饮/食堂/团膳食品安全自查表
相关内容
查看全部
互联网小镇3家企
2026-04-17 19:42
电力行业头部企业
2026-04-17 19:38
大众断臂求生:美
2026-04-17 19:38
行业资讯 | 中小
2026-04-17 19:34
鸿运达国际——乌
2026-04-17 19:31
涂料大会|2025年
2026-04-17 19:30
存储行业前沿技术
2026-04-17 19:30
大抓经济 | 威高
2026-04-17 19:27
携手共创・链动未
2026-04-17 19:24
宝马集团奥地利斯
2026-04-17 19:22