








? 新型电力系统的核心要义
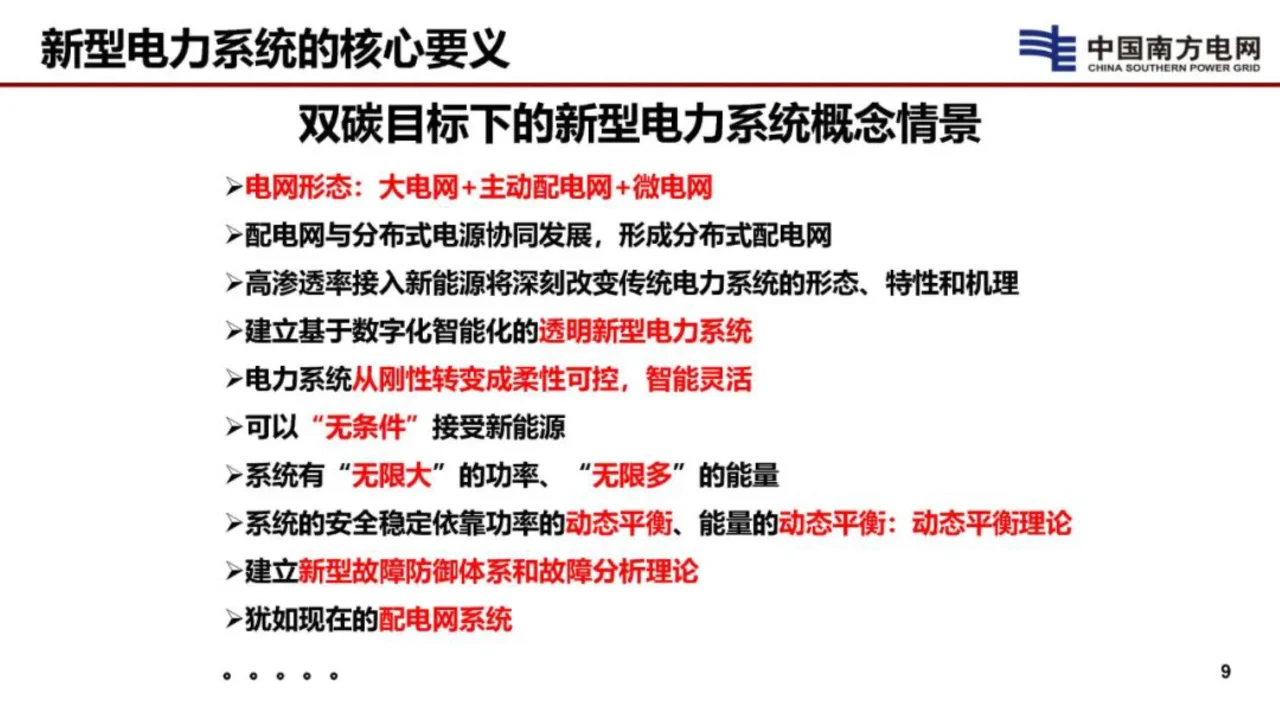
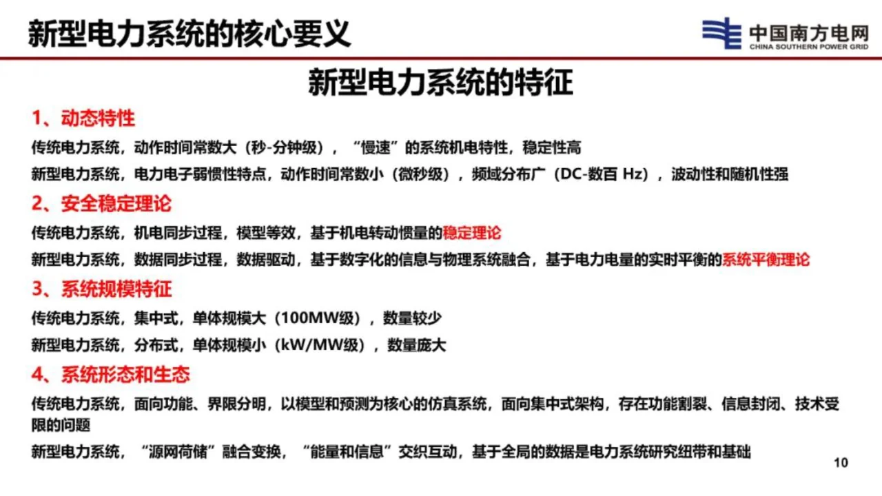
新型电力系统以新能源为主体,旨在支撑2060年碳中和目标。其动态特性显著变化,电力电子设备广泛应用,使得系统波动性和随机性增强。安全稳定理论也从传统的机电同步过程转向数据驱动的实时平衡理论。系统规模更加分布式,单体规模小但数量众多,对电网的智能化调控提出更高要求。
? 新型电网的技术思考
新型电网是新型能源体系的核心,电力化成为能源生产和消费的主要形式。电网技术正经历深刻变革,传感技术、信息通信技术、软件系统技术等基础技术不断发展。未来电网需具备实时分析、评估、调整的能力,实现智能化运行。智能电气设备如智能断路器、变压器等将成为电网的重要组成部分。
? 透明电网的构想
透明电网是实现电网智能化、透明化的关键。它借鉴了智能交通系统的理念,通过海量小微智能传感器、智能设备和强大的软件平台,实现电网设备状态、运行状态和市场信息的全面透明。数字孪生电网技术使物理电网在数字空间得到全面映射,助力电网的智能化管理。
? 储能与新能源消纳
储能系统是新型电力系统负荷柔性调节的关键。多种新型储能和电动汽车均可作为系统储能资源,提高新能源消纳能力。电网需无条件接受新能源,通过提高预测精度、电能多元化转换等方式,优化新能源的利用。
? 总结
新型电网和新型电力系统的构建,是推动能源和实现双碳目标的重要举措。通过智能化、数字化手段,提升电网的灵活性和可靠性,为经济社会发展提供坚实的能源保障。未来,随着技术的不断进步和应用的深化,新型电力系统将更加高效、清洁、安全。
#电网 #国家电网 #新型电网 #电网系统 #电力 #电力系统 #电力技术 #能源 #新能源 #不懂就问有问必答 #报告 #行业分析报告 #行业研究报告 #行业报告 #行业分析 #行业研报 #行业研究 #研报 #研报分享 #调研报告 #研究报告
新型电力系统以新能源为主体,旨在支撑2060年碳中和目标。其动态特性显著变化,电力电子设备广泛应用,使得系统波动性和随机性增强。安全稳定理论也从传统的机电同步过程转向数据驱动的实时平衡理论。系统规模更加分布式,单体规模小但数量众多,对电网的智能化调控提出更高要求。
? 新型电网的技术思考
新型电网是新型能源体系的核心,电力化成为能源生产和消费的主要形式。电网技术正经历深刻变革,传感技术、信息通信技术、软件系统技术等基础技术不断发展。未来电网需具备实时分析、评估、调整的能力,实现智能化运行。智能电气设备如智能断路器、变压器等将成为电网的重要组成部分。
? 透明电网的构想
透明电网是实现电网智能化、透明化的关键。它借鉴了智能交通系统的理念,通过海量小微智能传感器、智能设备和强大的软件平台,实现电网设备状态、运行状态和市场信息的全面透明。数字孪生电网技术使物理电网在数字空间得到全面映射,助力电网的智能化管理。
? 储能与新能源消纳
储能系统是新型电力系统负荷柔性调节的关键。多种新型储能和电动汽车均可作为系统储能资源,提高新能源消纳能力。电网需无条件接受新能源,通过提高预测精度、电能多元化转换等方式,优化新能源的利用。
? 总结
新型电网和新型电力系统的构建,是推动能源和实现双碳目标的重要举措。通过智能化、数字化手段,提升电网的灵活性和可靠性,为经济社会发展提供坚实的能源保障。未来,随着技术的不断进步和应用的深化,新型电力系统将更加高效、清洁、安全。
#电网 #国家电网 #新型电网 #电网系统 #电力 #电力系统 #电力技术 #能源 #新能源 #不懂就问有问必答 #报告 #行业分析报告 #行业研究报告 #行业报告 #行业分析 #行业研报 #行业研究 #研报 #研报分享 #调研报告 #研究报告
