





近日,在哈密举行了以“创新·绿色·智慧 推动综合能源产业高质量发展”为主题的“2024哈密能源之问”会议,如何构建新型电力系统,推动产学研用深度融合,成为会议现场的热门话题。在“新型电力系统的探索与示范”专题交流会上,与会专家和嘉宾一致认为,新型电力系统是新型能源体系最为重要的组成部分,是实现新能源高效可靠消纳的最主要载体。
今年的8月份,国家发改委等三部门印发《加快构建新型电力系统行动方案(2024—2027年)》,该方案提出聚焦近期新型电力系统建设亟待突破的关键领域,选取典型性、代表性的方向开展探索,在 2024— 2027 年重点开展 9 项专项行动,推进新型电力系统建设取得实效。
新型电力系统是指以坚强智能电网为枢纽平台,以源网荷储互动与多能互补为支撑,具有清洁低碳、安全可控、灵活高效、智能友好、开放互动基本特征的电力系统。
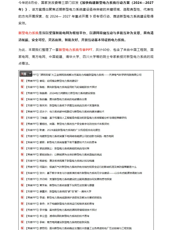
为此,本期我们整理了一套新型电力系统专家PPT,共计60份,包含了来自中国工程院、国家电网、南方电网、中国能建、清华大学、四川大学等的院士专家教授对新型电力系统的观点看法。
围绕能源转型和“双碳”目标的国家需求,中国工程院院士刘吉臻依托新能源电力系统全国重点实验室提出了以“多源互补、源网协同、供需互动、灵活智能”四个技术创新为引领的新型电力系统发展新形态。
多源互补是新型电力系统的关键特征。传统电网主要依赖单一能源发电,受到资源和效率的限制,随着风能、太阳能等新能源的引入,电力系统的能源来源变得更加多样化。通过优化不同能源的组合,能够充分发挥各类资源的优势,降低对单一能源的依赖,从而提升系统的稳定性和可靠性。
源网协同是新型电力系统优化运行的核心。面对分布式发电与新能源的广泛接入,发电与电网间的互动日益错综复杂。构建源网协同控制体系,可实现发电侧与电网侧的深度协调与优化调度,显著增强电网的适应力与响应速度,支撑更高比例新能源的接入和利用。
供需互动是新型电力系统高效运行的关键。通过引入需求侧资源,可以释放调节潜力,有效平衡电力供需,确保电网的稳定运行。同时,分布式智能电网和需求侧管理技术使电力需求响应更加灵活精准,提高供需匹配效率。
灵活智能是新型电力系统的特点。通过大数据和人工智能等技术手段,智能电网可以实现对电网的智能监测和优化控制,提升系统运行的效率和稳定性。
#学习资料分享 #今日份学习打卡 #新型电力系统 #专家PPT #干货推荐
今年的8月份,国家发改委等三部门印发《加快构建新型电力系统行动方案(2024—2027年)》,该方案提出聚焦近期新型电力系统建设亟待突破的关键领域,选取典型性、代表性的方向开展探索,在 2024— 2027 年重点开展 9 项专项行动,推进新型电力系统建设取得实效。
新型电力系统是指以坚强智能电网为枢纽平台,以源网荷储互动与多能互补为支撑,具有清洁低碳、安全可控、灵活高效、智能友好、开放互动基本特征的电力系统。
为此,本期我们整理了一套新型电力系统专家PPT,共计60份,包含了来自中国工程院、国家电网、南方电网、中国能建、清华大学、四川大学等的院士专家教授对新型电力系统的观点看法。
围绕能源转型和“双碳”目标的国家需求,中国工程院院士刘吉臻依托新能源电力系统全国重点实验室提出了以“多源互补、源网协同、供需互动、灵活智能”四个技术创新为引领的新型电力系统发展新形态。
多源互补是新型电力系统的关键特征。传统电网主要依赖单一能源发电,受到资源和效率的限制,随着风能、太阳能等新能源的引入,电力系统的能源来源变得更加多样化。通过优化不同能源的组合,能够充分发挥各类资源的优势,降低对单一能源的依赖,从而提升系统的稳定性和可靠性。
源网协同是新型电力系统优化运行的核心。面对分布式发电与新能源的广泛接入,发电与电网间的互动日益错综复杂。构建源网协同控制体系,可实现发电侧与电网侧的深度协调与优化调度,显著增强电网的适应力与响应速度,支撑更高比例新能源的接入和利用。
供需互动是新型电力系统高效运行的关键。通过引入需求侧资源,可以释放调节潜力,有效平衡电力供需,确保电网的稳定运行。同时,分布式智能电网和需求侧管理技术使电力需求响应更加灵活精准,提高供需匹配效率。
灵活智能是新型电力系统的特点。通过大数据和人工智能等技术手段,智能电网可以实现对电网的智能监测和优化控制,提升系统运行的效率和稳定性。
#学习资料分享 #今日份学习打卡 #新型电力系统 #专家PPT #干货推荐
