发布信息
登陆/注册
搜索
搜索
导航
首页
产品供应
产品求购
企业库
酒业展会
行业资讯
认证会员
站内搜索
行业企业
当前位置:
首页
行业企业
正文
?️政采七种方式,你真的了解吗??
作者:本站编辑
2025-11-20 15:22:54
8
?️政采七种方式,你真的了解吗??
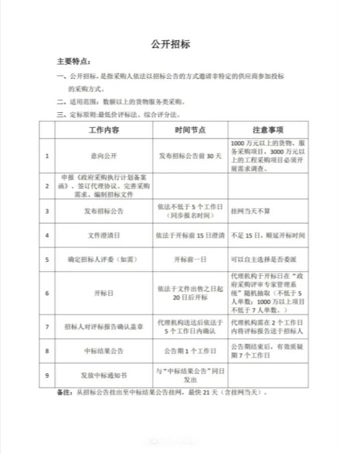
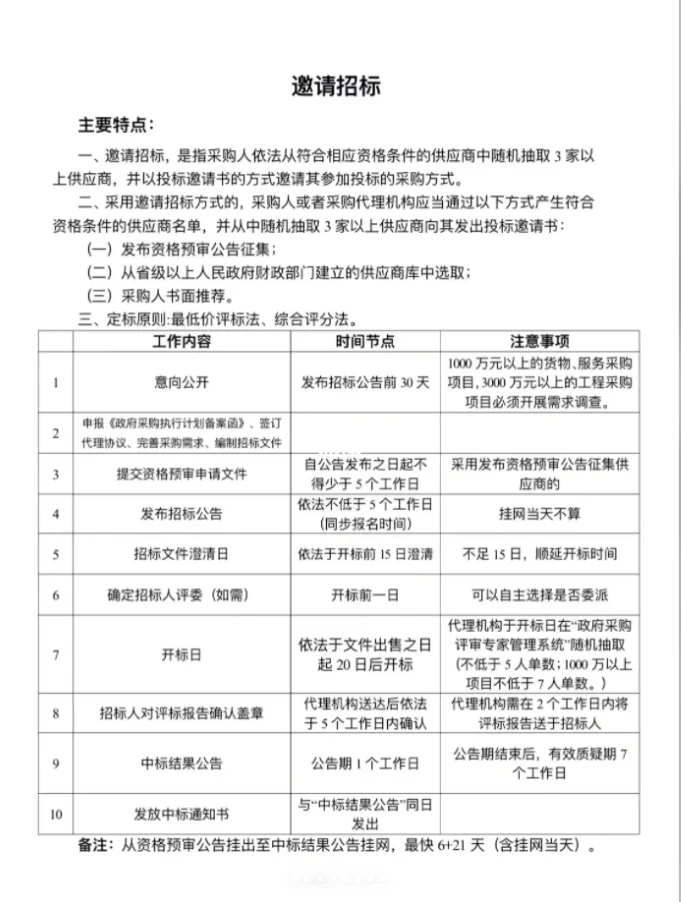
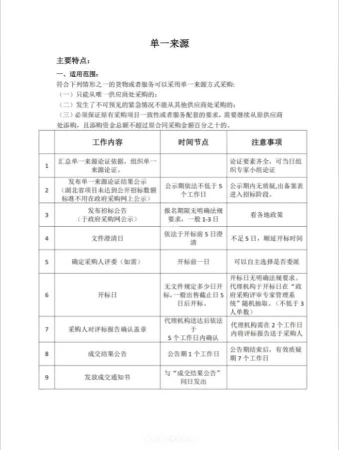
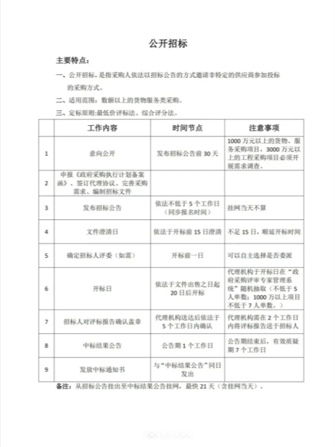
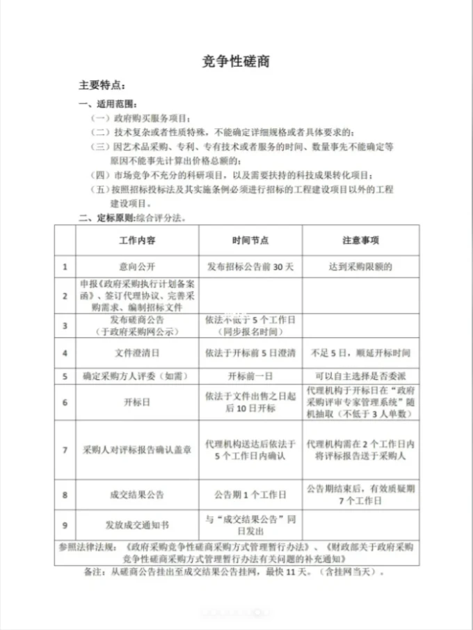
于政府采购范畴之中,存在七种较为常见的采购形式,即公开招标、邀请招标、竞争性谈判、询价、竞争性磋商、单一来源采购以及公开协议供货。此七种采购方式在实际的操作过程里,各自具备不同的特性与适用区间。
#招投标
#招标
#投标
#标书代写
#标书制作
#招投标知识分享
#工程
#项目
下一篇:
天津地区,有多少自动化设备批发客户?自动
上一篇:
荷兰进口温室种植 潮汐穴盘 装车
相关内容
查看全部
西乡精装修厂房14
2026-04-17 20:04
第 498 篇:“烟酒
2026-04-17 19:57
互联网小镇3家企
2026-04-17 19:42
电力行业头部企业
2026-04-17 19:38
大众断臂求生:美
2026-04-17 19:38
行业资讯 | 中小
2026-04-17 19:34
鸿运达国际——乌
2026-04-17 19:31
涂料大会|2025年
2026-04-17 19:30
存储行业前沿技术
2026-04-17 19:30
大抓经济 | 威高
2026-04-17 19:27