发布信息
登陆/注册
搜索
搜索
导航
首页
产品供应
产品求购
企业库
酒业展会
行业资讯
认证会员
站内搜索
行业企业
当前位置:
首页
行业企业
正文
浅谈污水处理工艺中的深度处理
作者:本站编辑
2025-11-20 15:18:19
10
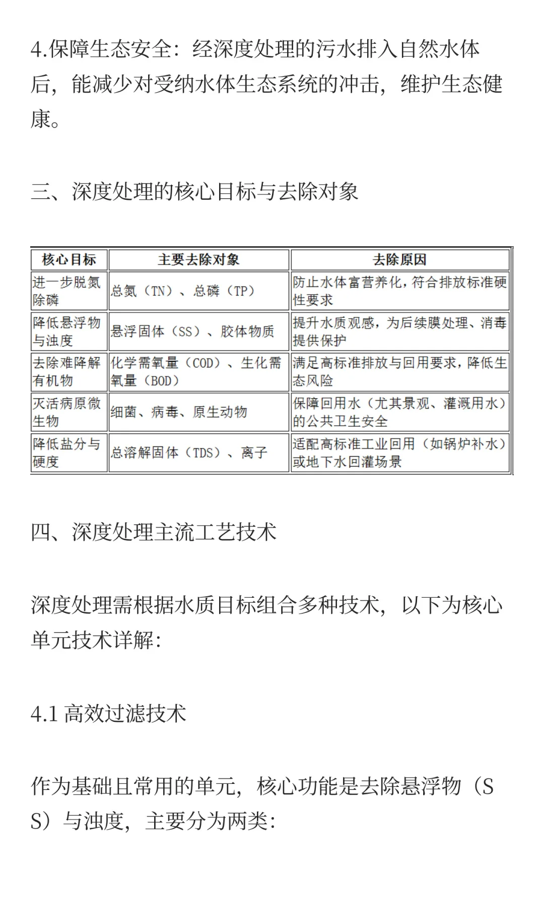
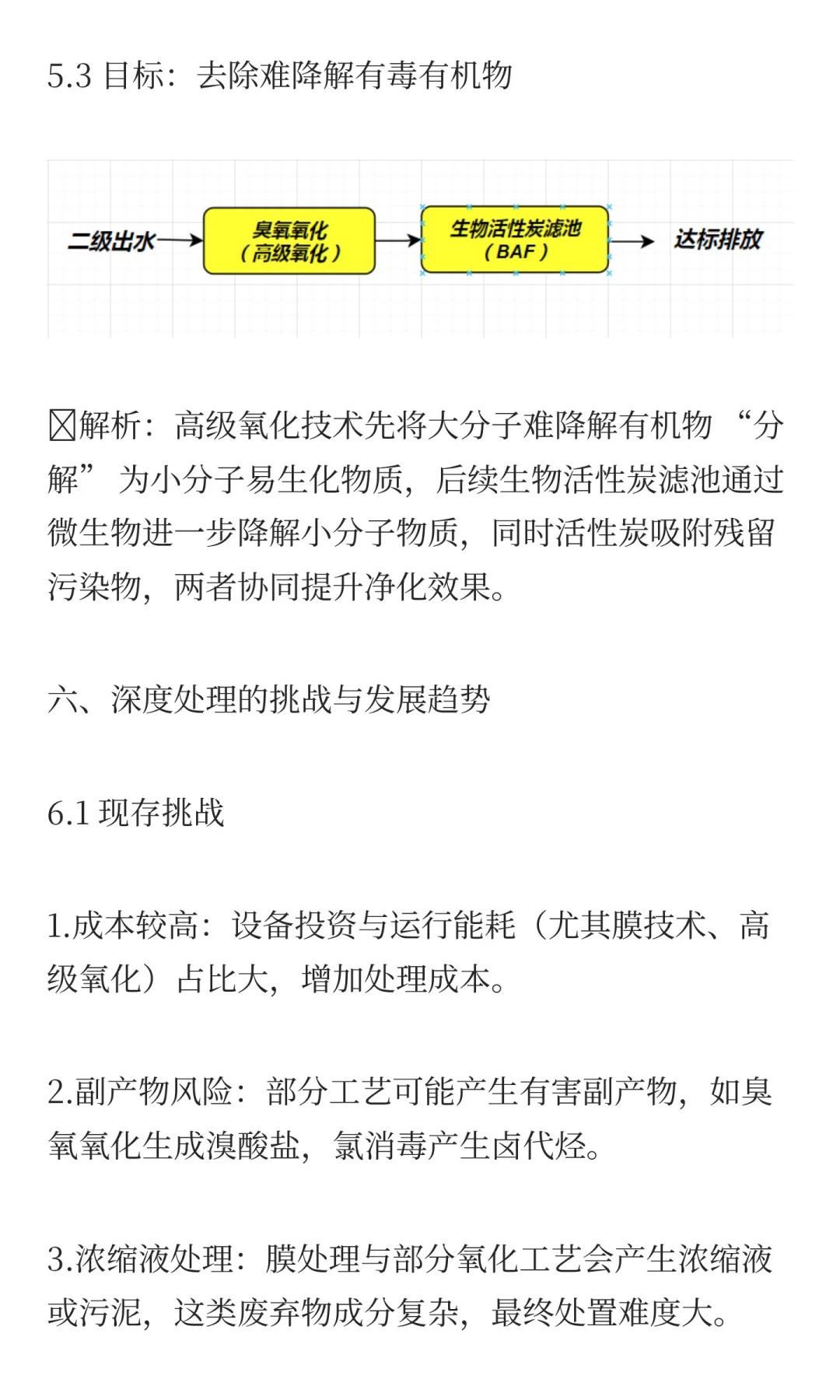
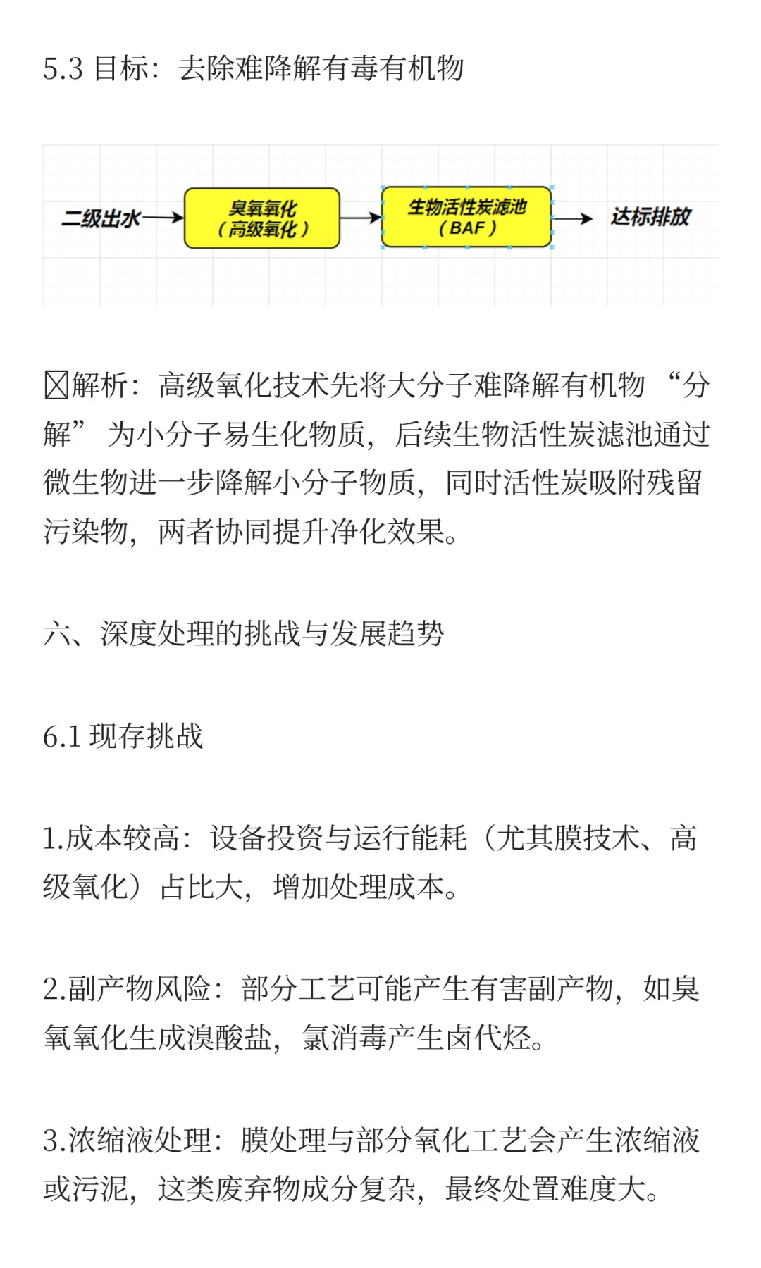
浅谈污水处理工艺中的深度处理
环境工程专业毕业,中级工程师,从事污水处理十五年,对污水处理方面有着丰富的经验,能够承各种污水方案设计、施工、安装、调试工作,有需求的欢迎私信,我们共同进步
一体化污水处理设备 #水处理设备 #能源与环境工程##环境污染与保护
下一篇:
国家能源集团采购12台方形电解槽
上一篇:
荷兰进口 智能温室 托盘清洗机
相关内容
查看全部
西乡精装修厂房14
2026-04-17 20:04
第 498 篇:“烟酒
2026-04-17 19:57
互联网小镇3家企
2026-04-17 19:42
电力行业头部企业
2026-04-17 19:38
大众断臂求生:美
2026-04-17 19:38
行业资讯 | 中小
2026-04-17 19:34
鸿运达国际——乌
2026-04-17 19:31
涂料大会|2025年
2026-04-17 19:30
存储行业前沿技术
2026-04-17 19:30
大抓经济 | 威高
2026-04-17 19:27