发布信息
登陆/注册
搜索
搜索
导航
首页
产品供应
产品求购
企业库
酒业展会
行业资讯
认证会员
站内搜索
行业企业
当前位置:
首页
行业企业
正文
食品检测实验室,都有哪些火眼金睛的仪器?
作者:本站编辑
2025-11-20 14:44:02
8
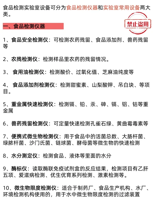
食品检测实验室,都有哪些火眼金睛的仪器?
做食品检测的小伙伴们集合啦!?是不是经常被一堆仪器缩写搞晕?今天带你一次性认识食品实验室的搭子,看看我们吃的安不安全,到底是谁说了算!?
#食品就业方向
#实验室仪器
#检测
#检测报告
#食品
#实验
下一篇:
?假如电力系统有段位,你认可吗?❓
上一篇:
农产品加工机械最新厂家名单名录
相关内容
查看全部
四川省财贸轻化纺
2026-04-17 20:42
招标投标领域监管
2026-04-17 20:24
西乡精装修厂房14
2026-04-17 20:04
第 498 篇:“烟酒
2026-04-17 19:57
互联网小镇3家企
2026-04-17 19:42
电力行业头部企业
2026-04-17 19:38
大众断臂求生:美
2026-04-17 19:38
行业资讯 | 中小
2026-04-17 19:34
鸿运达国际——乌
2026-04-17 19:31
涂料大会|2025年
2026-04-17 19:30