



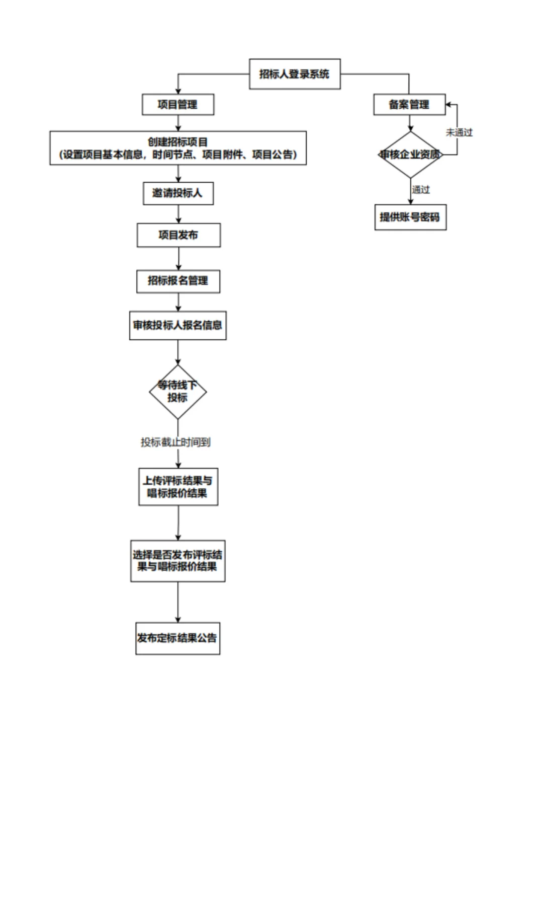
要毕业的大学生们看过来啦!今天必须安利一款超级适合做毕业设计的神器——简单招投标管理系统✨。这个系统涵盖招标端与投标端,功能完备,流程清晰。招标人进入系统后,能迅速开展项目管理工作,备案、创建项目、邀请投标人等操作一气呵成。投标端的企业按步骤完成备案、获取账号密码后,就能顺利参与投标。重点来咯,它支持二次开发呀?!这对于毕业设计来说,简直是打开了创意的大门。我们可以根据自己的专业知识和想法,对系统进行各种改造升级。不管是优化系统性能,还是加入一些独特的交互功能,都能实现。有了它,毕业设计不再是难题,还能让你的作品在众多同学中脱颖而出。还犹豫什么,赶紧用它打造属于你的毕业设计爆款吧?!
#计算机毕业设计 #网站制作 #项目管理 #投标
#计算机毕业设计 #网站制作 #项目管理 #投标
