发布信息
登陆/注册
搜索
搜索
导航
首页
产品供应
产品求购
企业库
酒业展会
行业资讯
认证会员
站内搜索
行业企业
当前位置:
首页
行业企业
正文
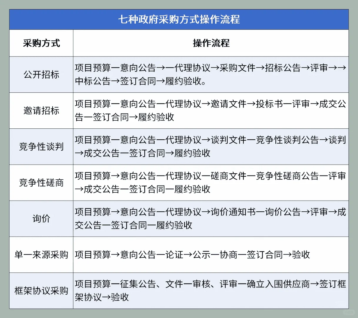
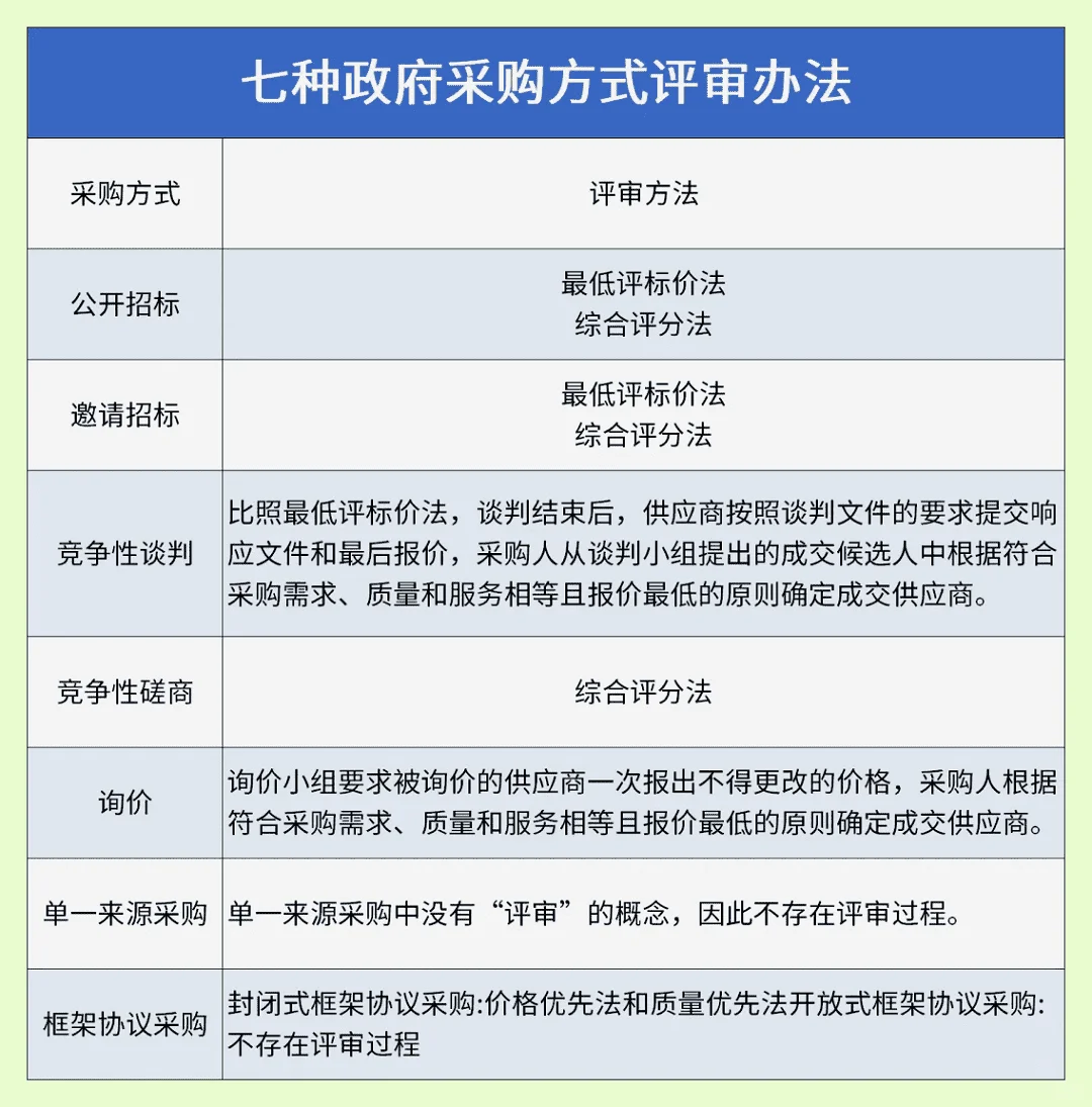
投标全流程 看这一篇就够了!
作者:本站编辑
2025-11-20 13:25:27
8
投标全流程 看这一篇就够了!
【投标工作全攻略+关键干货大公开】
想要在投标战场上脱颖而出?这篇笔记就是你的不二法宝!
1 工具篇:掌握这些神器,让你的工作效率翻倍!
2 流程篇:从准备到提交,每一步都清晰明了,不再迷茫。
3 技巧篇:独家秘诀大公开,助你轻松拿下每一个项目。
赶紧收藏起来,让我们一起用知识的力量,开启高效投标模式吧!
#招投标
#投标
#标书制作
#投标人的日常
#标书
#投标文件
#干货分享
#学习笔记
#投标人
#标书人
下一篇:
在线求赣州工业设备供应商(不要家居家具)
上一篇:
?新型电力系统分布式发电实训攻略?
相关内容
查看全部
汽车方向盘取消了
2026-02-21 09:24
木片生产线
2026-02-21 08:34
这家钢厂准备新上
2026-02-21 08:33
初五|机器一响,黄
2026-02-21 07:02
美国国防公司波音
2026-02-21 06:17
瑞银:功率与模拟
2026-02-21 03:52
摆脱人眼极限!您
2026-02-21 00:24
致敬春节期间坚守
2026-02-21 00:22
重磅!政府招投标
2026-02-20 22:27
报道追踪|是官员
2026-02-20 22:26