发布信息
登陆/注册
搜索
搜索
导航
首页
产品供应
产品求购
企业库
酒业展会
行业资讯
认证会员
站内搜索
行业企业
当前位置:
首页
行业企业
正文
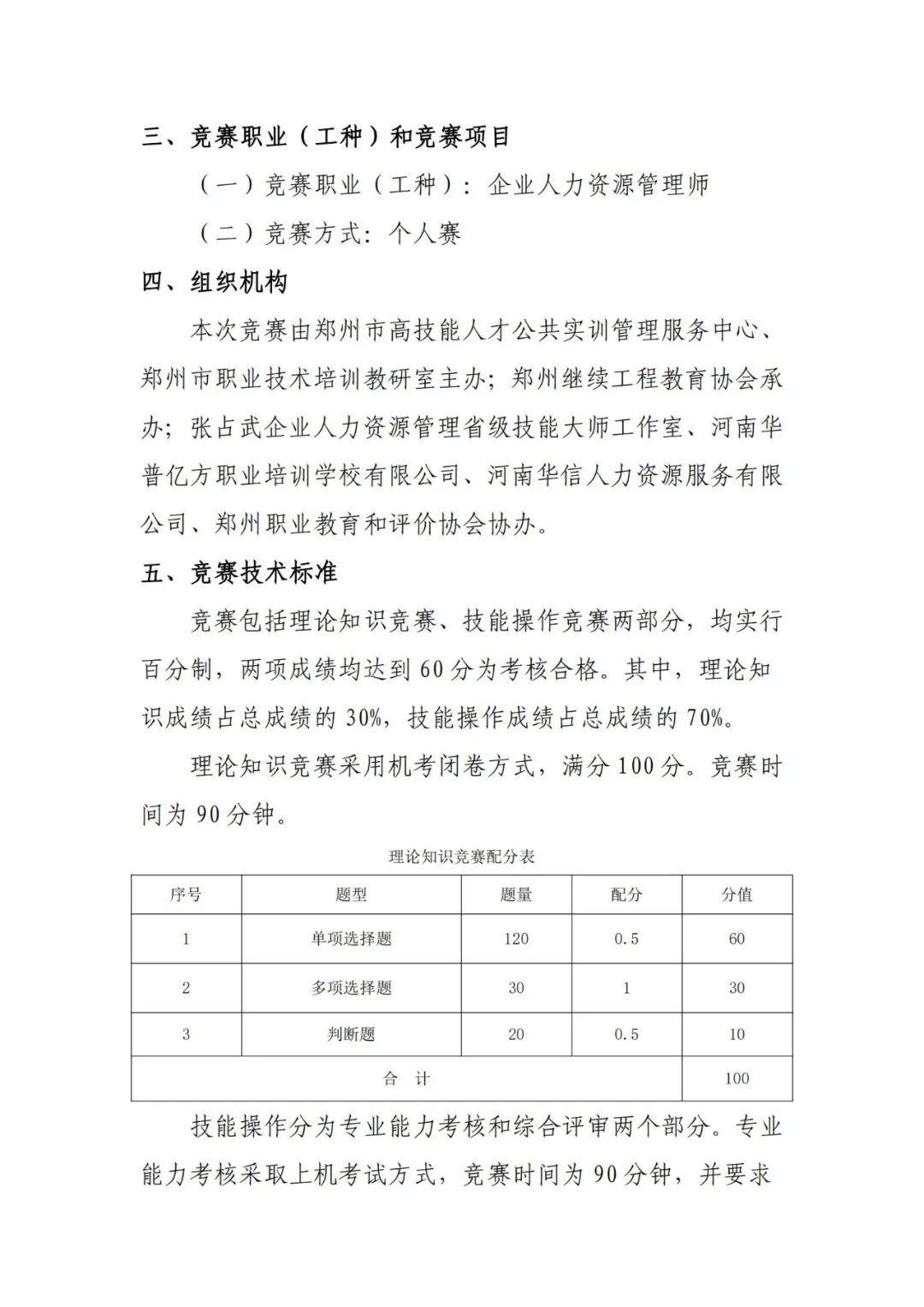
关于郑州市第八届职业技能竞赛人力资源管理行业企业人力资源管理师竞赛重启报名工作的通知
作者:本站编辑
2023-02-19 07:23:31
30
郑州继续工程教育协会
长按二维码关注
下一篇:
试验仪器行业第一家出口名牌企业
上一篇:
企业招聘 | 浙江可胜技术(行业领先、总部杭州)2023届校园招聘
相关内容
查看全部
216页报告|制造行
2025-06-26 09:25
十大军工集团之一
2025-06-26 09:20
?哪些企业类型最
2025-06-26 09:19
2025年光储充行业
2025-06-26 09:19
企业工程技术中心
2025-06-26 09:19
2025年世界品牌20
2025-06-26 09:19
2024年国内十大品
2025-06-26 09:19
2023上市公司创新
2025-06-26 09:14
网络安全企业 100
2025-06-26 09:14
文科生真的建议多
2025-06-26 09:14