发布信息
登陆/注册
搜索
搜索
导航
首页
产品供应
产品求购
企业库
酒业展会
行业资讯
认证会员
站内搜索
文化科技
当前位置:
首页
文化科技
正文
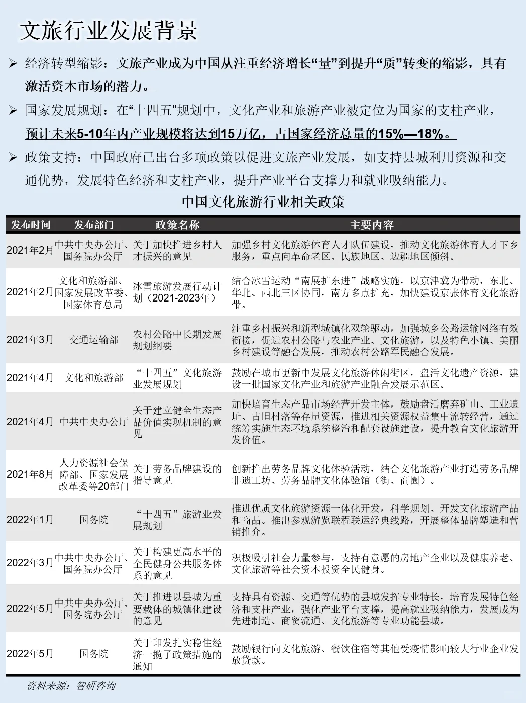
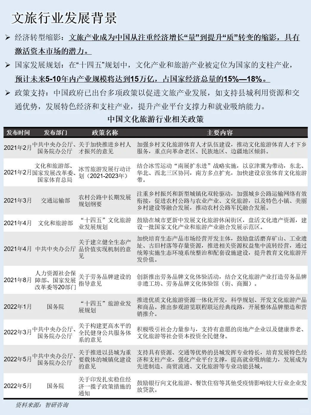
一天吃透一条产业链:NO.46 文旅产业链
作者:本站编辑
2025-11-20 10:25:11
13
一天吃透一条产业链:NO.46 文旅产业链
淄博烧烤、开封王婆、天水麻辣烫......
一个个曾经不那么起眼的地区,借助文旅的东风,摇身一变
成为当下火爆的景点,造就一段段佳话
那后边文旅宣传究竟做了怎样的付出呢?
怎样让这些小地方成为流量高地呢?
今天就来看看文旅产业链!
#行业报告
#文旅
#商业模式
#财经
#金融
#商业思维
#产业链
#旅游
#文创
#宣传
#文旅策划
下一篇:
活性炭风机箱在工业空气净化中的应用
上一篇:
服装店生意差,一天拍一条
相关内容
查看全部
免签直飞,价格划
2025-11-25 01:23
国际教育行业群
2025-11-25 01:22
Boom! Chinese Ma
2025-11-25 01:21
花西子首家海外旗
2025-11-25 01:19
生命密码
2025-11-25 01:19
故宫大道之行儒家
2025-11-25 01:18
企业文化类论文已
2025-11-25 01:18
重庆留学合作交流
2025-11-25 01:17
我们玩儿的是时间
2025-11-25 01:16
导游证易错分享
2025-11-25 01:16