发布信息
登陆/注册
搜索
搜索
导航
首页
产品供应
产品求购
企业库
酒业展会
行业资讯
认证会员
站内搜索
行业企业
当前位置:
首页
行业企业
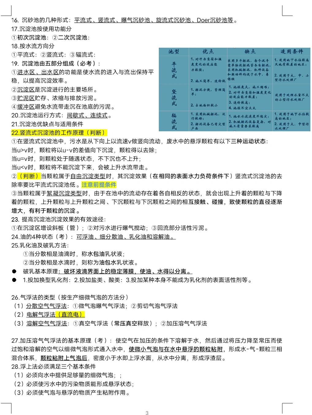
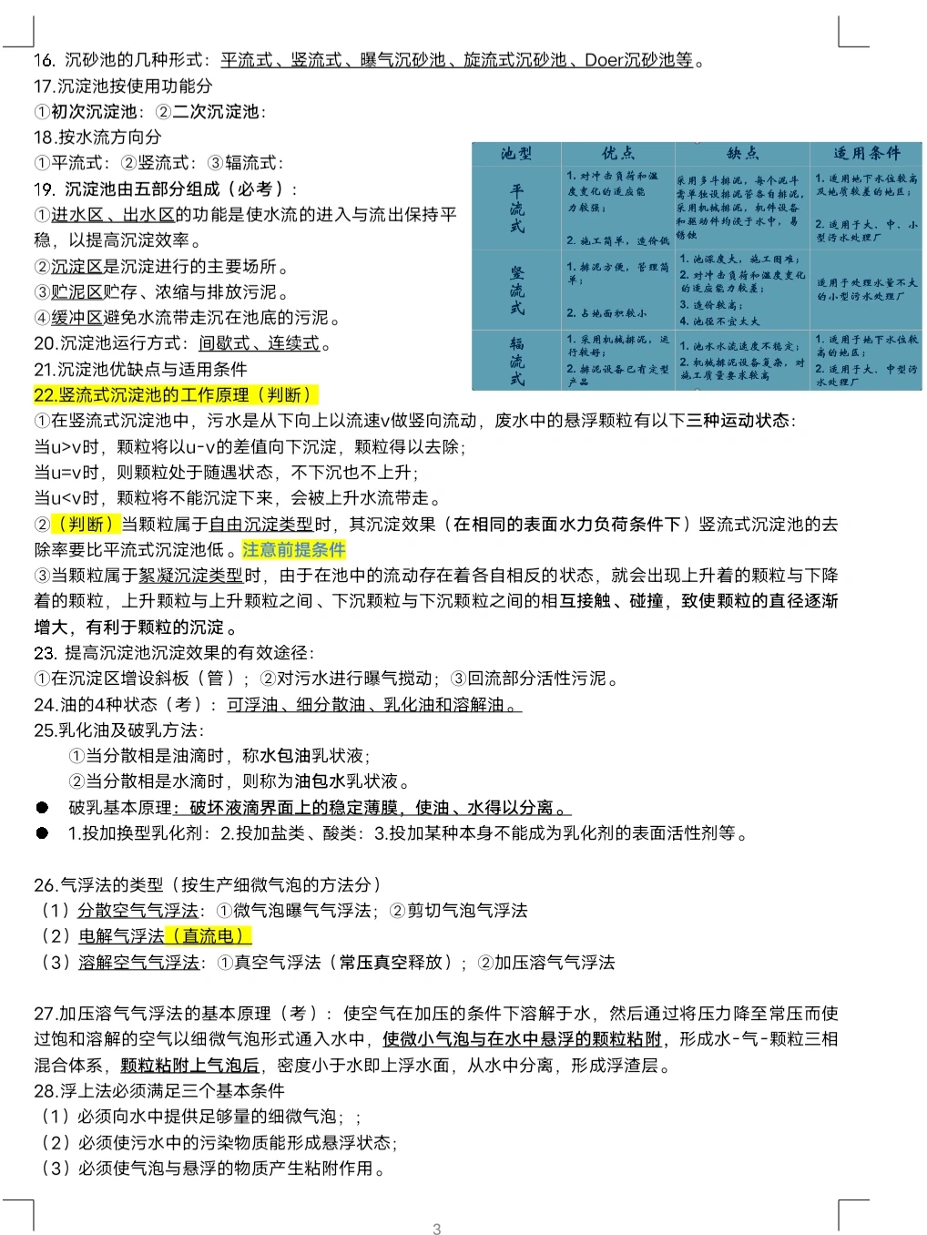
正文
水污染控制工程下期末整理
作者:本站编辑
2025-11-20 10:12:50
8
水污染控制工程下期末整理
下一篇:
98土木硕士裸辞卖男装
上一篇:
服装二批想放弃了,不知道怎么办
相关内容
查看全部
7月1日起施行!电
2026-04-20 22:04
聚焦木器行业风险
2026-04-20 22:02
永钢炼钢AI算法重
2026-04-20 21:42
白酒行业新闻简报
2026-04-20 21:42
北京昌平SOFC/SOE
2026-04-20 21:39
全球“顶流”对话
2026-04-20 21:24
【通知公告】交通
2026-04-20 21:20
【4.13-4.19】全
2026-04-20 21:19
招标投标领域监管
2026-04-20 21:13
哈红肠成套生产线
2026-04-20 21:10