发布信息
登陆/注册
搜索
搜索
导航
首页
产品供应
产品求购
企业库
酒业展会
行业资讯
认证会员
站内搜索
行业企业
当前位置:
首页
行业企业
正文
幼儿园饮用水安全
作者:本站编辑
2025-11-20 09:08:06
18
幼儿园饮用水安全
1.幼儿园饮用水突发污染事故应急处理预案
2.幼儿园饮用水突发污染事故和水源性传染病应急处理预案
3.幼儿园饮用水水管理制度
4.幼儿园饮用水卫生管理制度
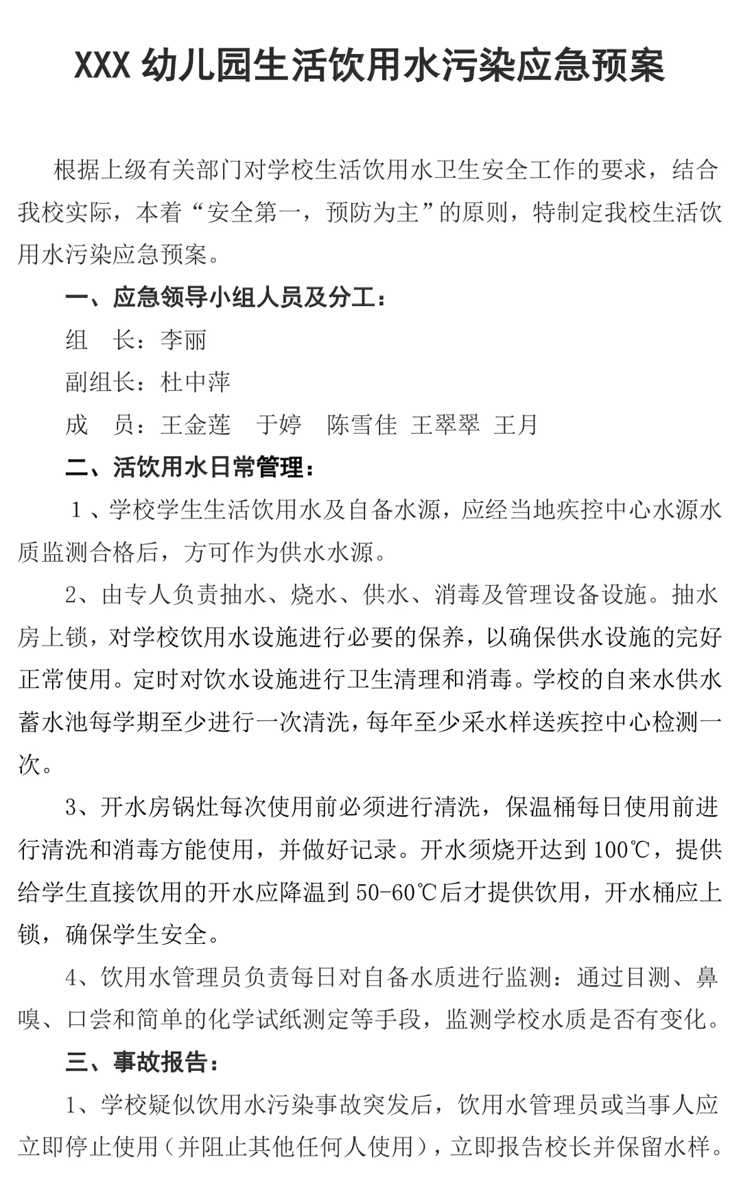
5.幼儿园生活饮用水污染应急预案
6.幼儿饮水情况记录表
7.幼儿每日饮水量
8.幼儿园饮水卫生安全管理制度
#幼儿园必备
#饮用水
#饮用水安全
#幼儿园饮用水
#幼儿园饮用水安全
#饮水安全
#幼儿园饮水安全管理资料
#安全
#幼儿园安全
下一篇:
贵州民宿产业发展大会,我们来啦~
上一篇:
曹妃甸做的一套废气治理设备收官了。
相关内容
查看全部
行业动态 | 大涌
2026-04-02 20:10
公司顺利通过2025
2026-04-02 19:20
未来5年,白酒行业
2026-04-02 19:02
酒企必读:2026中
2026-04-02 19:01
重要通知 | 甘州
2026-04-02 18:57
工信部发布符合《
2026-04-02 18:39
一图读懂《自治区
2026-04-02 18:37
普邦股份荣获广东
2026-04-02 18:35
行业新闻|6家石化
2026-04-02 18:33
宁夏回族自治区行
2026-04-02 18:32