发布信息
登陆/注册
搜索
搜索
导航
首页
产品供应
产品求购
企业库
酒业展会
行业资讯
认证会员
站内搜索
行业企业
当前位置:
首页
行业企业
正文
八上地理水资源相关问题及缓解措施
作者:本站编辑
2025-11-20 09:05:34
1
八上地理水资源相关问题及缓解措施
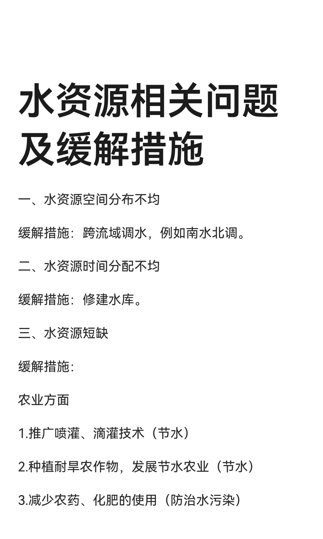
水资源分布不均导致短缺,需跨流域调水和修建水库。农业、工业和家庭节水减排,防治水污染。水生态退化需清除淤泥、建立保护区。
#初中地理笔记
#八上地理
#水资源
#分享
下一篇:
瓷砖大型展厅
上一篇:
一片也是批发价的宝藏瓷砖店你知道吗
相关内容
查看全部
喷涂行业工业废气
2025-11-20 09:24
千万不能忽视!矿
2025-11-20 09:22
废气粉尘治理风机
2025-11-20 09:22
43|放生不能以牺
2025-11-20 09:21
申论之绿色发展篇
2025-11-20 09:19
申论之绿色发展篇
2025-11-20 09:18
货车向大夏河排放
2025-11-20 09:17
工业废水检测机构
2025-11-20 09:15
硝酸铝废水处理新
2025-11-20 09:13
?餐饮老板注意❓
2025-11-20 09:11