发布信息
登陆/注册
搜索
搜索
导航
首页
产品供应
产品求购
企业库
酒业展会
行业资讯
认证会员
站内搜索
文化科技
当前位置:
首页
文化科技
正文
文化产业管理专业开题报告模板??
作者:本站编辑
2025-11-20 08:44:49
1
文化产业管理专业开题报告模板??
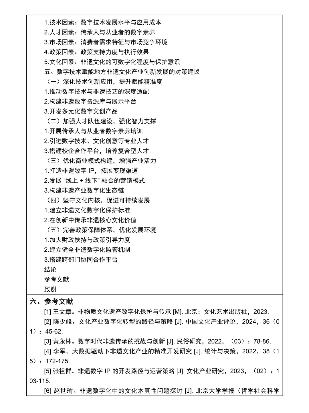
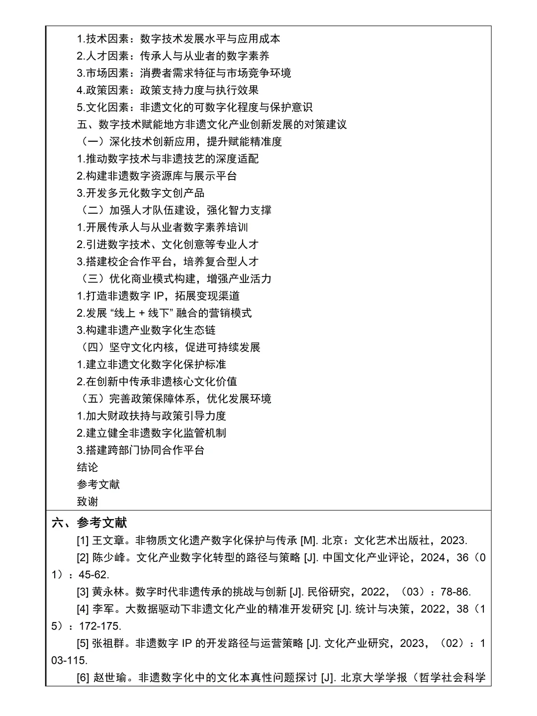
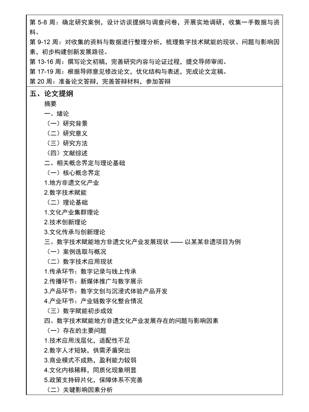
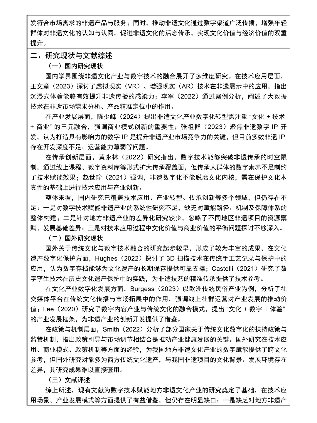
选题:数字技术赋能下地方非遗文化产业创新发展研究 ——以某某非遗项目为例
#文化产业管理
#文化产业管理专业
#文化产业管理开题报告
#开题
#开题报告
#开题报告模板
#非全日制
#正能量分享
#毕业季
#开题报告怎么写
下一篇:
合肥300平装修门店转让
上一篇:
湖南废气收集处理设备
相关内容
查看全部
河南文旅厅-省级
2025-11-20 10:01
文化产业发展十大
2025-11-20 10:00
北大发布|2025年
2025-11-20 09:59
?好书推荐|世界
2025-11-20 09:58
大数据+文旅 请把
2025-11-20 09:56
“文化+”里探机
2025-11-20 09:55
@深圳文化产业人
2025-11-20 09:51
乡村文创产业:文
2025-11-20 09:49
文化用品产业发展
2025-11-20 09:48
2025年武汉市文化
2025-11-20 09:47