








multisim电路仿真,数电模电大设计!擅长电气工程及其自动化专业 电路理论 模电 数电实验Multisim 仿真 matlab/simulink 仿真,建模,电气工程专业仿真
1.电机控制,直流电机双闭环,无刷直流电机,永磁同步电机,异步电机,感应电机,电机控制,电机调制,SVPWM,无速度传感器控制,MRAS, MPPT, MTPA,弱磁控制,矢量控制,模型预测控制,直接转矩控制,交流调速系统。
2.电力电子,开关电源,单相/三相PWM整流器,单向逆变器,变频器,曲线拟合,三相整流,单向整流,逆变,隔离变换器反激电路仿真
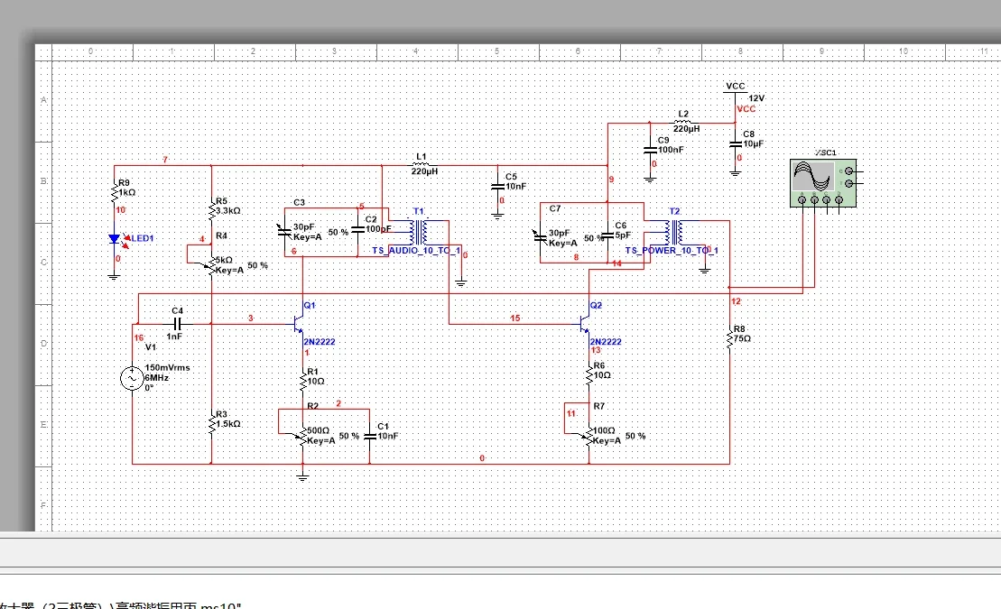
3.Multisim仿真,可做报告 multisim软件仿真,模电 数电仿真。共射极放大电路,共源极放大电路,波形发生器,各种运算放大仿真,RC正弦振荡电路,直流稳压电源电路等。
有需要的同学带问题留言或者私信我!
1.电机控制,直流电机双闭环,无刷直流电机,永磁同步电机,异步电机,感应电机,电机控制,电机调制,SVPWM,无速度传感器控制,MRAS, MPPT, MTPA,弱磁控制,矢量控制,模型预测控制,直接转矩控制,交流调速系统。
2.电力电子,开关电源,单相/三相PWM整流器,单向逆变器,变频器,曲线拟合,三相整流,单向整流,逆变,隔离变换器反激电路仿真
3.Multisim仿真,可做报告 multisim软件仿真,模电 数电仿真。共射极放大电路,共源极放大电路,波形发生器,各种运算放大仿真,RC正弦振荡电路,直流稳压电源电路等。
有需要的同学带问题留言或者私信我!
