发布信息
登陆/注册
搜索
搜索
导航
首页
产品供应
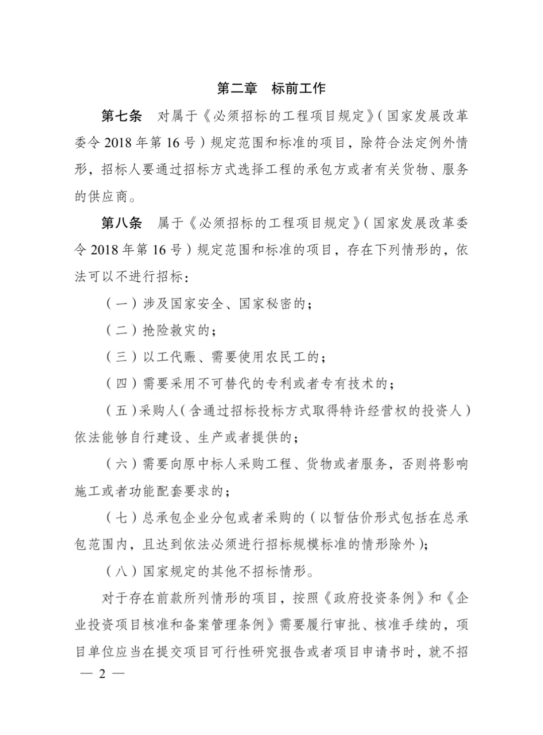
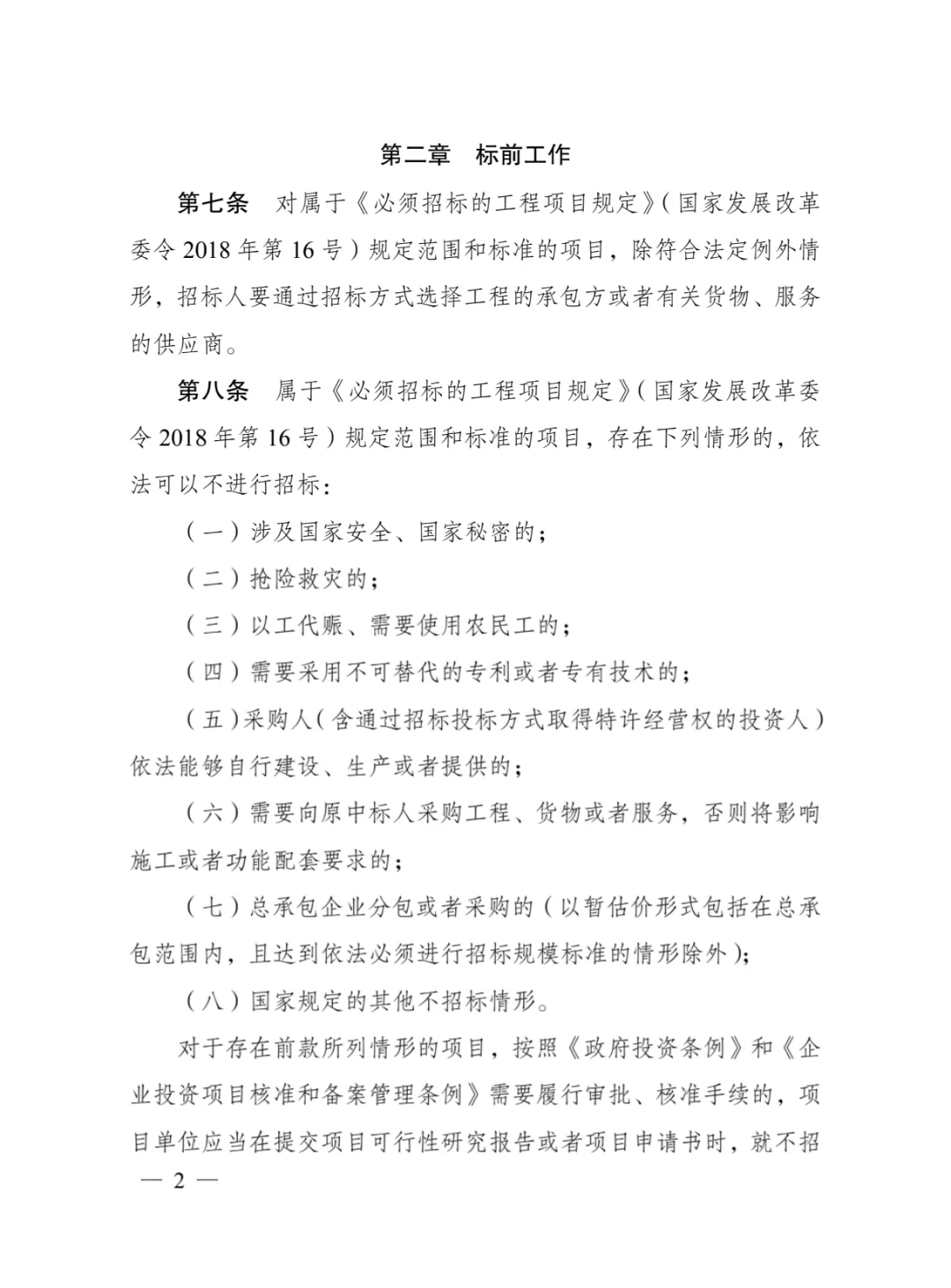
产品求购
企业库
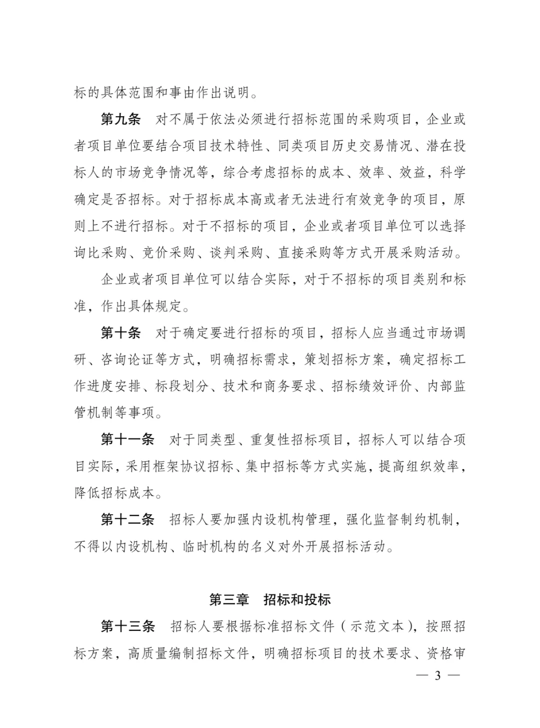
酒业展会
行业资讯
认证会员
站内搜索
行业企业
当前位置:
首页
行业企业
正文
重要!国有企业招标有新要求!
作者:本站编辑
2025-11-19 22:37:41
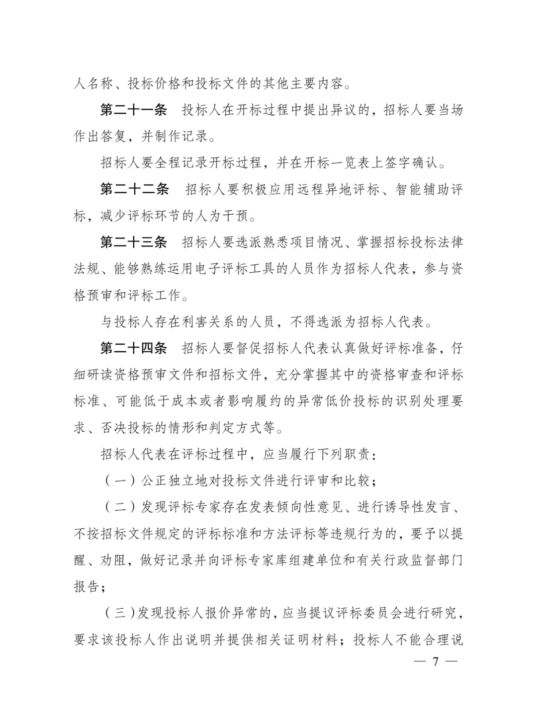
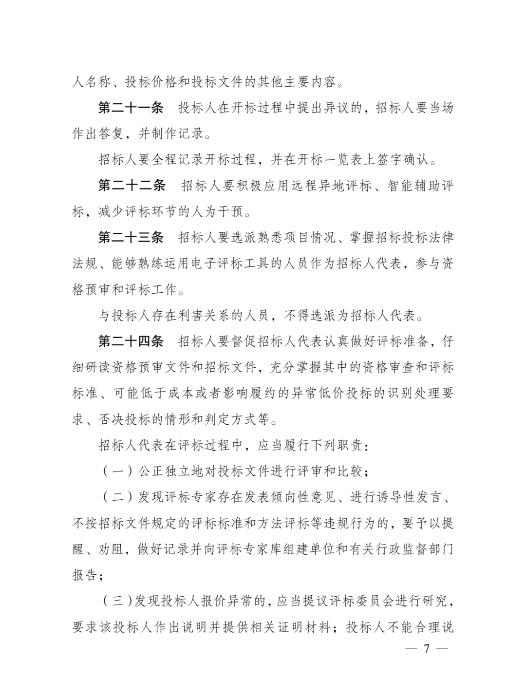
8
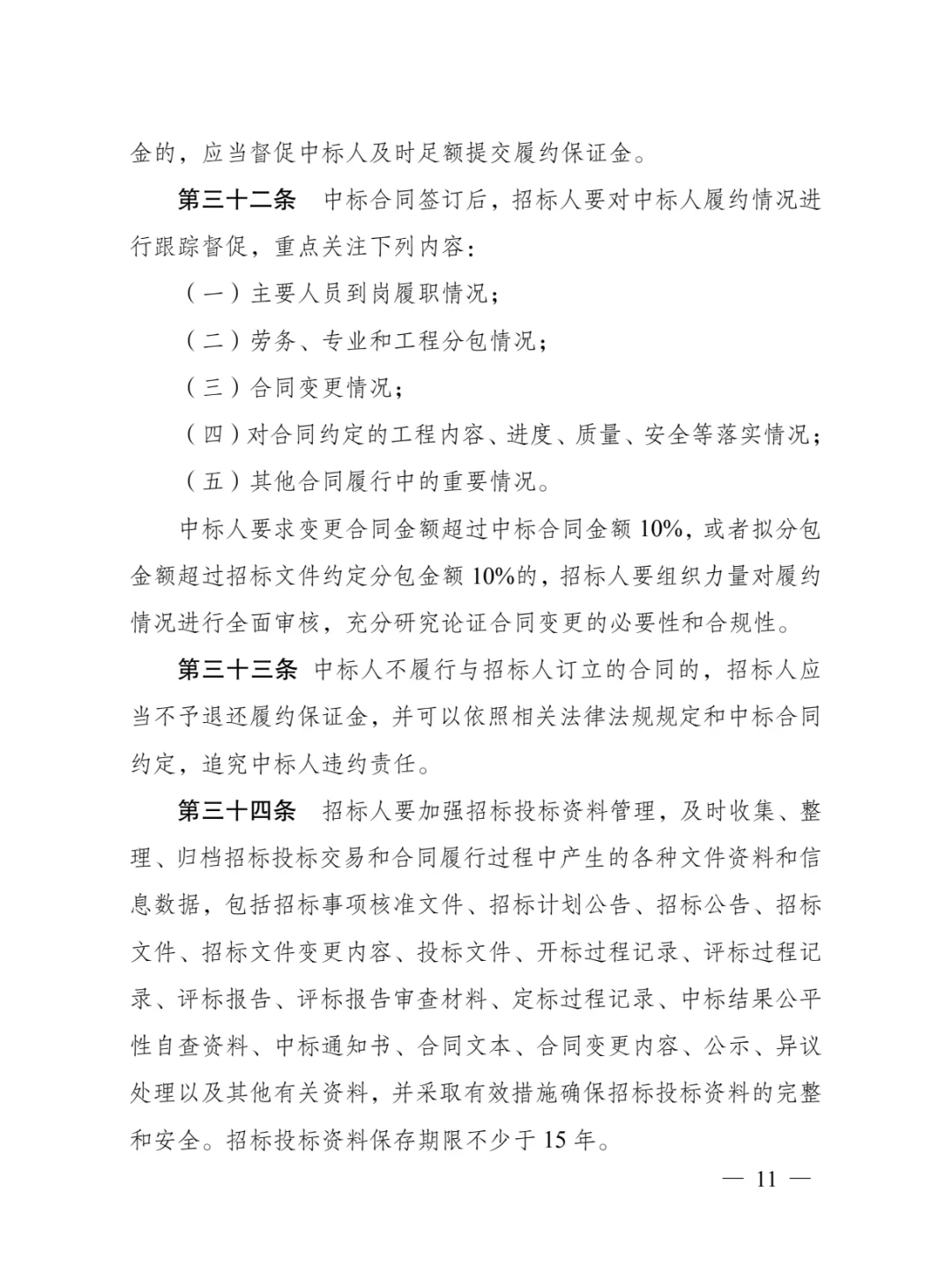
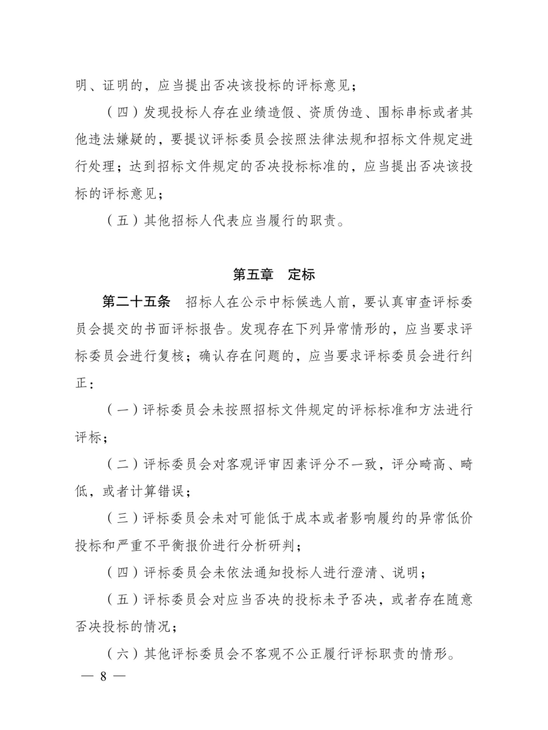
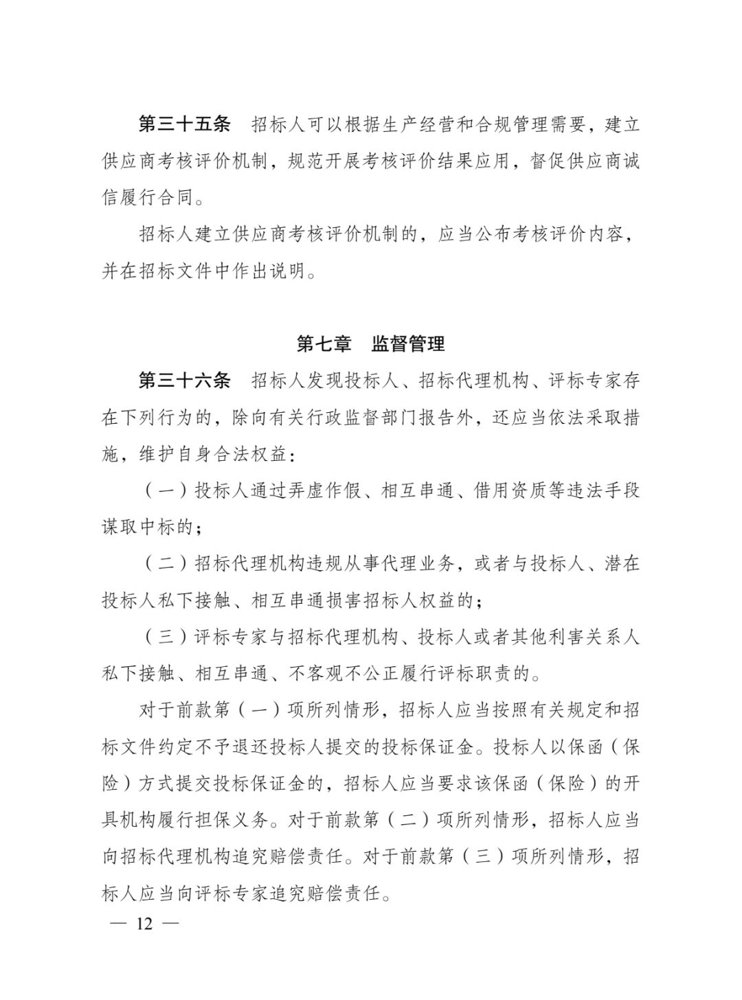
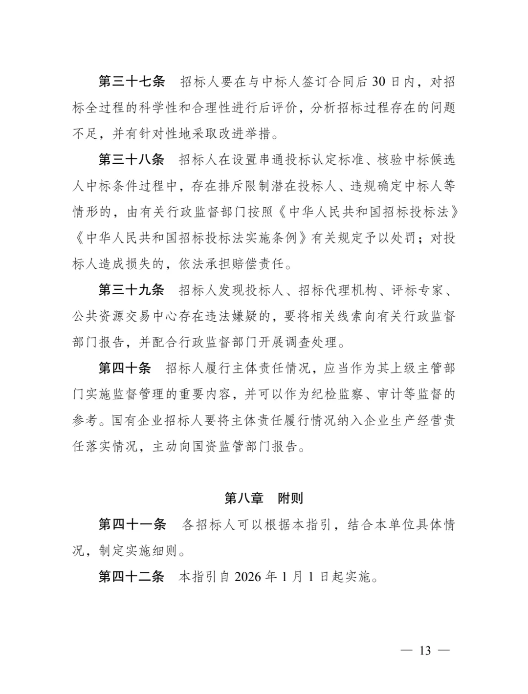
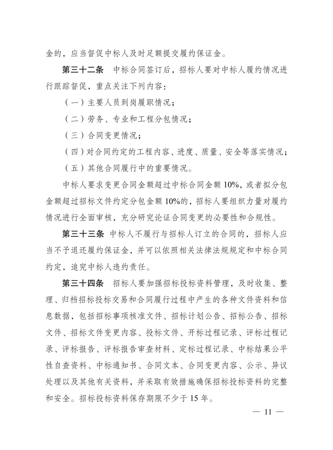
重要!国有企业招标有新要求!
《招标人主体责任履行指引》13页
?政策要点:
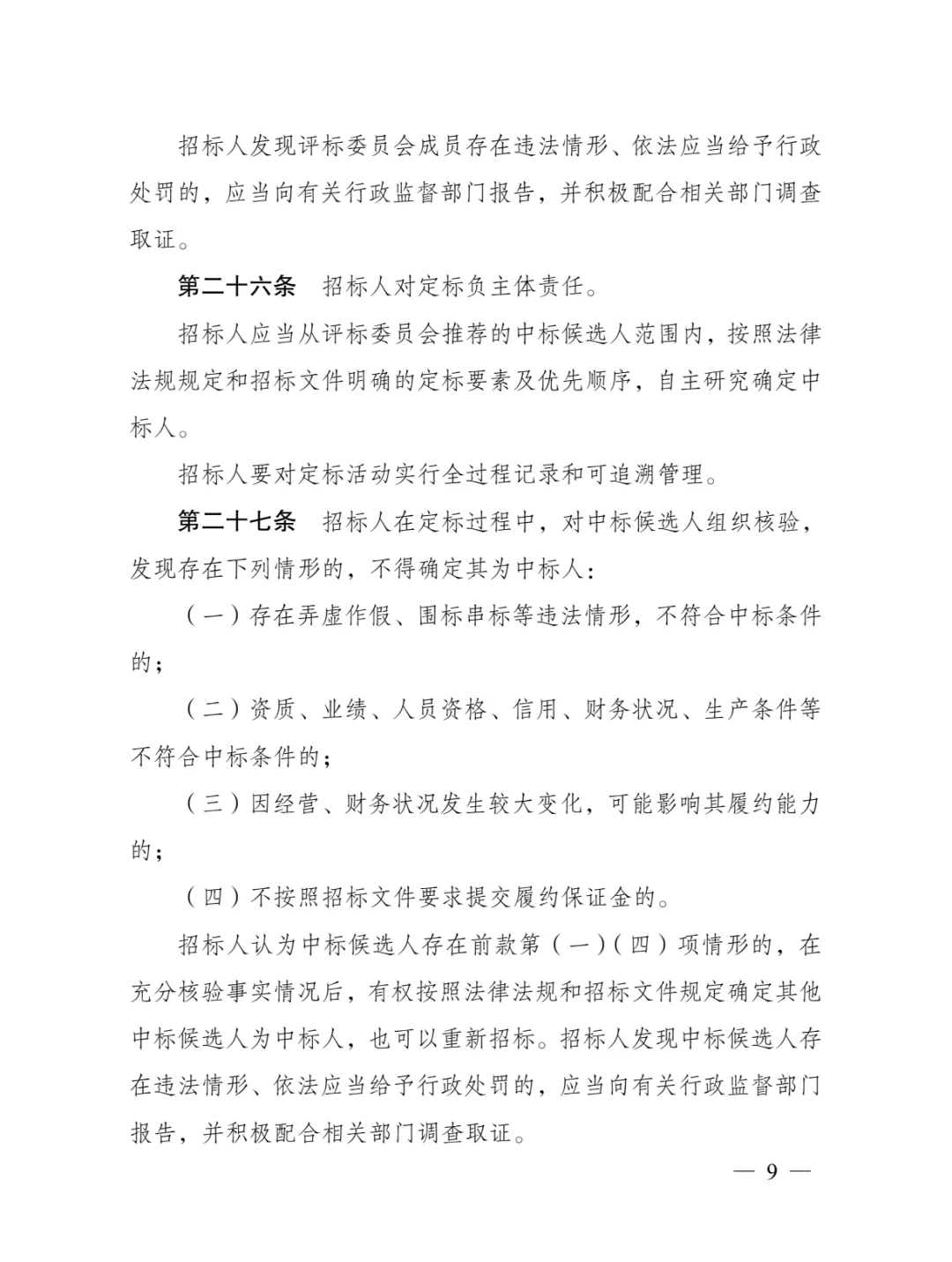
国有企业招标人要将主体责任履行情况纳入企业生产经营责任落实情况,主动向国资监管部门报告。
?实施日期:
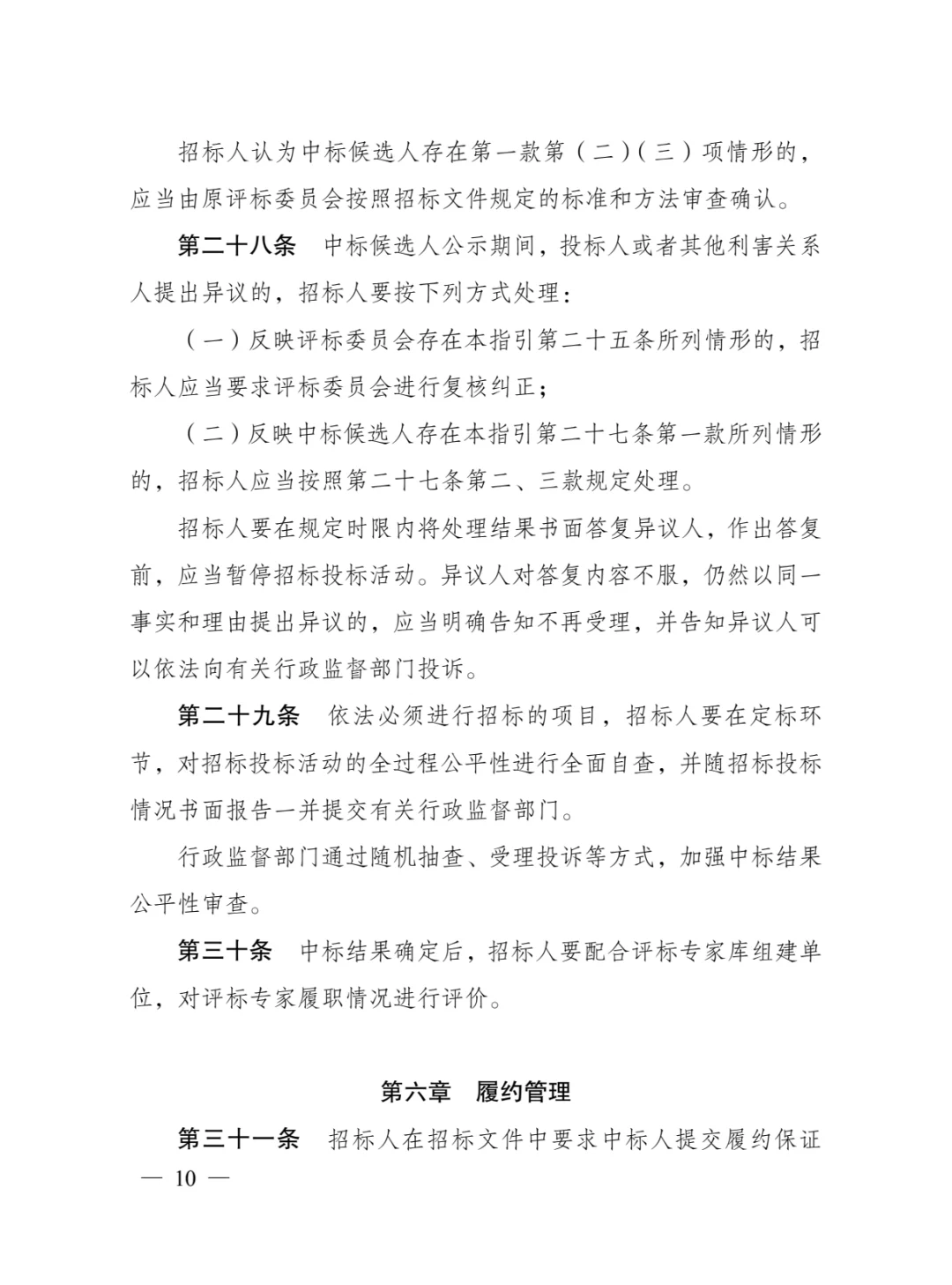
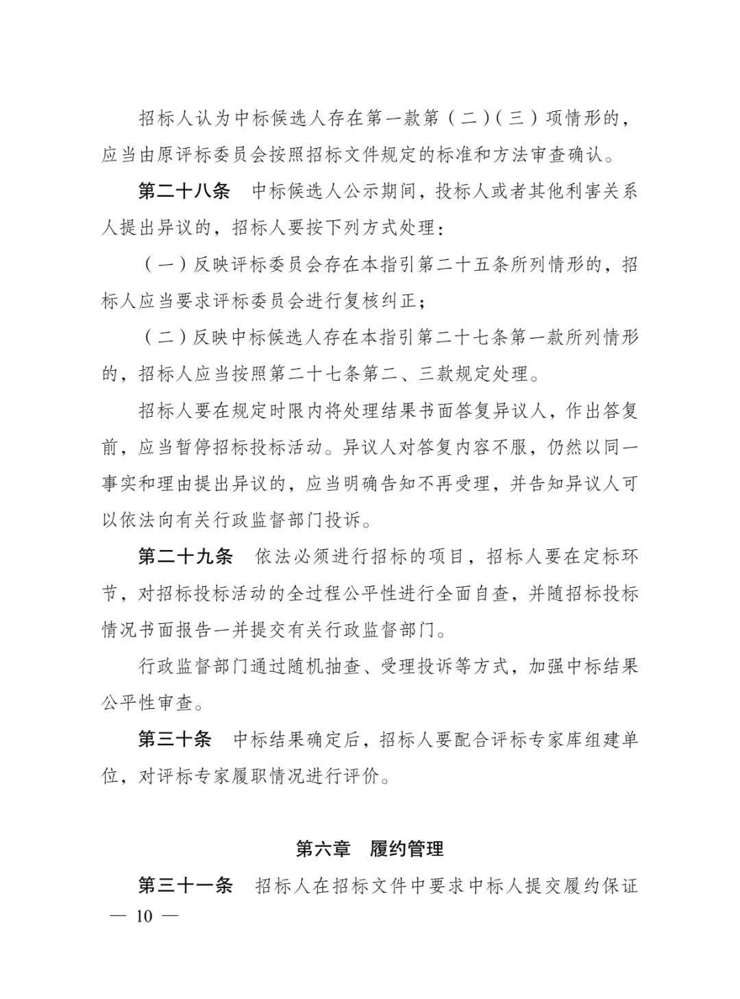
该指引自2026年1月1日起实施。
#国有企业
#投标
#招标
下一篇:
石墨烯能量筋骨贴
上一篇:
专业代运营
相关内容
查看全部
税务讲堂开讲啦!
2026-04-03 17:36
关于开展2026年山
2026-04-03 17:35
团餐行业彻底变天
2026-04-03 17:35
工信部公布首批钢
2026-04-03 17:01
参展企业必看:展
2026-04-03 16:58
为什么这么牛?一
2026-04-03 16:58
医疗行业“外资企
2026-04-03 16:57
231家!工信部公布
2026-04-03 16:56
行业密码:不同企
2026-04-03 16:56
直击环卫行业发展
2026-04-03 16:55