





创新成果
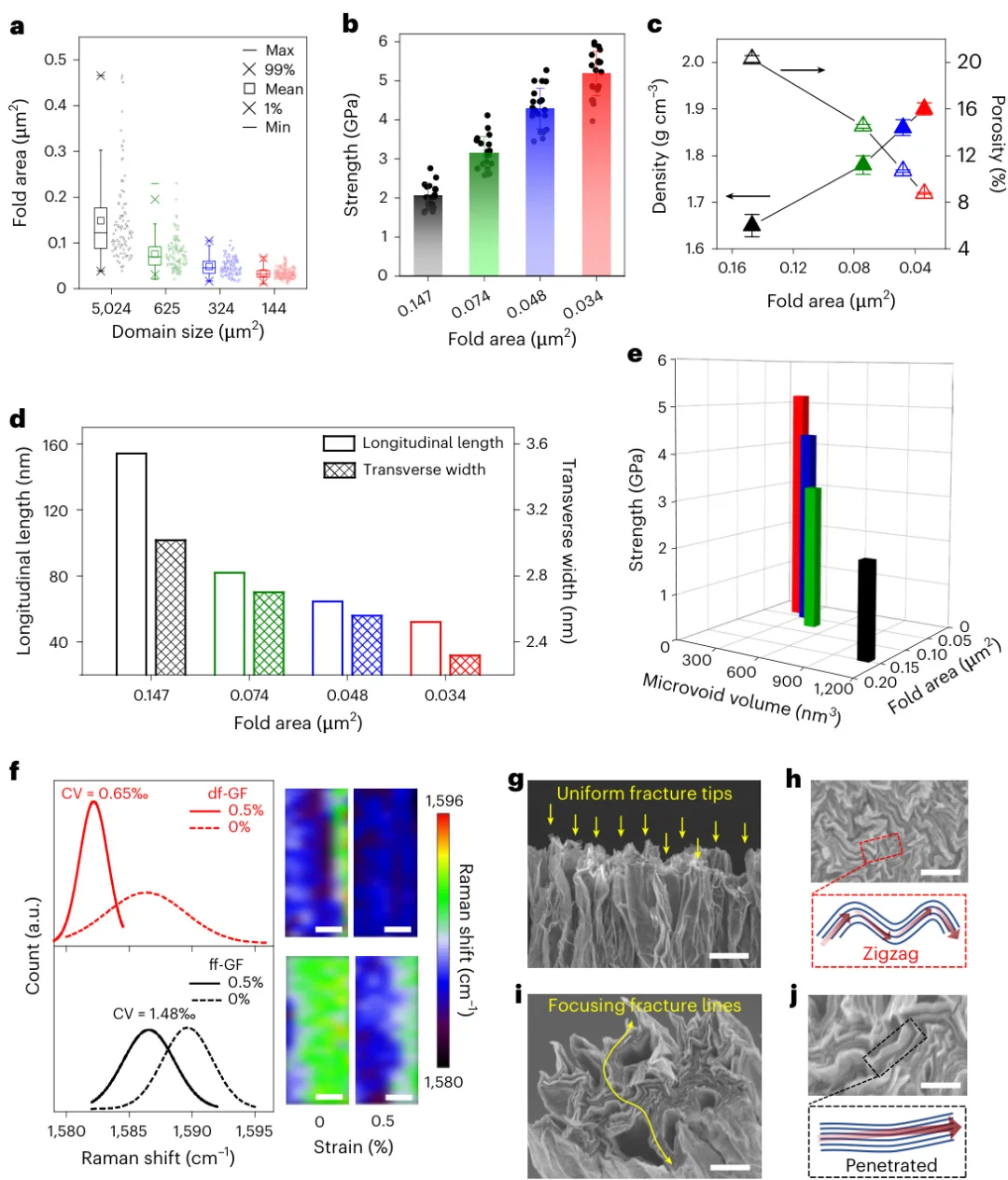
浙江大学高超教授、刘英军研究员、许震研究员、清华大学徐志平教授等研究人员报道了一种高性能石墨烯基碳纤维,它通过一种畴折叠策略来构建高度折叠但密集堆积的纳米纹理,从而使微孔体积减少了十倍。与以前报道的GFs相比,在室温下制备的GF在机械性能方面取得了突破,平均强度高达5.19 GPa,杨氏模量高达529 GPa。同时,石墨烯组装路径在碳纤维的功能性能方面也有优势。GF表现出优异的232 W m-1 K-1热导率,远远超过高强度聚丙烯腈(PAN)CFs(低于32 W m-1 K-1)625%。该工艺不仅突破了传统有机碳化路径对高温(>1300°C)的依赖,将能耗降低约97%,还通过结构优化在室温下实现了高结晶度与高 sp² 碳含量(92.3%),展现了石墨烯组装路径在节能制备高性能纤维方面的巨大潜力。
相关研究成果以“High-performance graphene-based carbon fibres prepared at room temperature via domain folding”为题发表在Nature Materials上。
核心创新点
提出“域折叠”结构设计新策略:通过“域液晶湿法纺丝”,利用微网格将石墨烯液晶分割成无数个微小的“域”,迫使石墨烯片在每个域内进行高度紧密且规整的折叠。这种结构将微孔体积降低了约一个数量级,极大地均化了应力分布,从而显著提升了纤维的强度和模量。
实现室温制备高性能碳纤维:摒弃了“从小分子合成石墨烯”的传统思路,直接以石墨烯氧化物为构建单元,采用氢碘酸/三氟乙酸催化还原体系,在室温下即可高效去除含氧官能团,恢复sp2碳网络,将制备能耗降低了约97%。
揭示了“结构缺陷”是性能提升的关键:研究证明,即使是在室温还原(原子缺陷并未完全修复)的条件下,通过“域折叠”策略最大限度地消除组装过程中产生的微孔等“结构缺陷”,同样能实现超高的力学性能(强度5.19 GPa,模量529 GPa)。
策略的普适性:将“域折叠”策略成功应用于MXene纤维和石墨烯/聚合物复合纤维的制备中,均实现了力学性能的显著提升(如MXene纤维强度提升82.5%)。这证明了“域折叠”是一种普适性的二维材料组装强化原理。
#顶刊 #华研科技 #文献阅读 #科研 #科研绘图 #文献 #sci #科研学习 #论文
浙江大学高超教授、刘英军研究员、许震研究员、清华大学徐志平教授等研究人员报道了一种高性能石墨烯基碳纤维,它通过一种畴折叠策略来构建高度折叠但密集堆积的纳米纹理,从而使微孔体积减少了十倍。与以前报道的GFs相比,在室温下制备的GF在机械性能方面取得了突破,平均强度高达5.19 GPa,杨氏模量高达529 GPa。同时,石墨烯组装路径在碳纤维的功能性能方面也有优势。GF表现出优异的232 W m-1 K-1热导率,远远超过高强度聚丙烯腈(PAN)CFs(低于32 W m-1 K-1)625%。该工艺不仅突破了传统有机碳化路径对高温(>1300°C)的依赖,将能耗降低约97%,还通过结构优化在室温下实现了高结晶度与高 sp² 碳含量(92.3%),展现了石墨烯组装路径在节能制备高性能纤维方面的巨大潜力。
相关研究成果以“High-performance graphene-based carbon fibres prepared at room temperature via domain folding”为题发表在Nature Materials上。
核心创新点
提出“域折叠”结构设计新策略:通过“域液晶湿法纺丝”,利用微网格将石墨烯液晶分割成无数个微小的“域”,迫使石墨烯片在每个域内进行高度紧密且规整的折叠。这种结构将微孔体积降低了约一个数量级,极大地均化了应力分布,从而显著提升了纤维的强度和模量。
实现室温制备高性能碳纤维:摒弃了“从小分子合成石墨烯”的传统思路,直接以石墨烯氧化物为构建单元,采用氢碘酸/三氟乙酸催化还原体系,在室温下即可高效去除含氧官能团,恢复sp2碳网络,将制备能耗降低了约97%。
揭示了“结构缺陷”是性能提升的关键:研究证明,即使是在室温还原(原子缺陷并未完全修复)的条件下,通过“域折叠”策略最大限度地消除组装过程中产生的微孔等“结构缺陷”,同样能实现超高的力学性能(强度5.19 GPa,模量529 GPa)。
策略的普适性:将“域折叠”策略成功应用于MXene纤维和石墨烯/聚合物复合纤维的制备中,均实现了力学性能的显著提升(如MXene纤维强度提升82.5%)。这证明了“域折叠”是一种普适性的二维材料组装强化原理。
#顶刊 #华研科技 #文献阅读 #科研 #科研绘图 #文献 #sci #科研学习 #论文
