发布信息
登陆/注册
搜索
搜索
导航
首页
产品供应
产品求购
企业库
酒业展会
行业资讯
认证会员
站内搜索
行业企业
当前位置:
首页
行业企业
正文
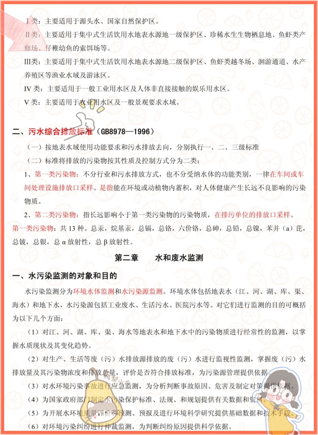
老师给的,环境监测稳稳拿下高分
作者:本站编辑
2025-11-19 19:22:42
11
老师给的,环境监测稳稳拿下高分
环境监测
#重点笔记
#大学期末不挂科
#大学生期末考试
#期末复习
#大学学习
#大学生
#大学资料
#复习资料
#知识点总结
下一篇:
北交所打新——精创电气申购简析
上一篇:
工业废气黑烟处理方案
相关内容
查看全部
行业动态 | 大涌
2026-04-02 20:10
公司顺利通过2025
2026-04-02 19:20
未来5年,白酒行业
2026-04-02 19:02
酒企必读:2026中
2026-04-02 19:01
重要通知 | 甘州
2026-04-02 18:57
工信部发布符合《
2026-04-02 18:39
一图读懂《自治区
2026-04-02 18:37
普邦股份荣获广东
2026-04-02 18:35
行业新闻|6家石化
2026-04-02 18:33
宁夏回族自治区行
2026-04-02 18:32