发布信息
登陆/注册
搜索
搜索
导航
首页
产品供应
产品求购
企业库
酒业展会
行业资讯
认证会员
站内搜索
行业企业
当前位置:
首页
行业企业
正文
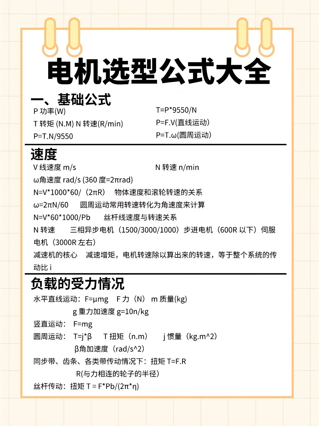
不看就再也找不到这么详细的电机选型公式了
作者:本站编辑
2025-11-19 18:26:11
5
不看就再也找不到这么详细的电机选型公式了
#机械
#机械设计
#非标自动化
#机械工程师
#机械专业
#电机
#干货
#经验分享
#公式
#电机选型
下一篇:
西安!德系车专属维修店✅省心省¥¥
上一篇:
已经适应了石家庄面包厂里的生活
相关内容
查看全部
第一次看到有人把
2026-01-04 03:20
2025年中国无纺布
2026-01-04 03:19
股权设计:所有行
2026-01-04 03:18
报告 | 2025人形
2026-01-04 03:16
应急管理部专家解
2026-01-04 03:15
【行业资讯】汽车
2026-01-04 03:14
2025 GEO(生成式
2026-01-04 03:12
省人大代表、省劳
2026-01-04 03:12
专业发布|2025 年
2026-01-04 03:11
关于发布2025年度
2026-01-04 03:09