

核心观点:
太阳能电池主要分为晶硅电池与薄膜电池两大类,目前晶硅电池占比约95%,薄膜电池正在蓬勃发展。从设备角度来 看,下游扩产是需求的直接动力,终端装机量提升有望带来增量设备需求;同时,光伏行业持续进行技术创新与工艺 迭代,不仅有利于刺激新的扩产需求,还有望加速原有设备的更新替换。晶硅电池方面,受益于技术迭代以及海内外 扩产,整体设备需求保持高景气;薄膜电池方面,我们看好钙钛矿电池的发展,判断2023年钙钛矿行业处于从百兆瓦 中试线向GW级量产线快速推进的过程中,设备是新工艺导入量产的基础,在产业化初期的重要性凸显。展望未来, 当薄膜或叠层时代到来之时,挑战与机遇并存,我们对未来“竞争格局将如何演化?”进行了思考。
一、光伏电池分类及光伏设备行业概述
1.1、太阳能电池主要分为晶硅电池与薄膜电池两大类
太阳能电池的工作原理为光生伏特效应,太阳光照射半导体P-N结,P-N结两端产生电压,即光生电压。阳光照射到电 池表面,吸收具有能量的光子在内部产生非平衡状态的电子-空穴对。由于P-N结内建电场的作用,电子与空穴将分别 向N、P区移动,P-N结附近形成与内建电场方向相反的光生电场。抵消P-N结内生电场剩余部分使P、N区分别带有正 负电荷形成光生电动势,外接负载后电流将从P区流出,通过负载再从N区流入。
大类上看,太阳能电池由晶硅电池与薄膜电池构 成。现阶段,晶硅电池占比约95%,为绝对主流 的太阳能电池,以单晶硅电池为主;薄膜电池作 为太阳能电池发展的重要方向,包括非晶硅电池、 化合物电池,相较于晶硅电池具有理论转换效率 高、制造成本低、应用领域广等特点。
①晶硅电池:分为单晶硅电池、多晶硅电池,单 晶占绝对主流。2021年我国单晶硅片(P型+N型) 合计市占率94.5%,其中P型占比90.4%,N型占 比4.1%,预计单晶硅片市占率将进一步增大且N 型占比有望加速提升。另一方面,多晶硅片市场 份额由2020年的9.3%进一步下降至2021年的 5.2%,未来仍将呈现下降趋势。电池技术路线来 看,2021年PERC电池市占率达到91.2%,平均转 换效率23.1%,同比提升0.3pct;多晶黑硅电池平 均转换效率19.5%, 提升空间有限 。2021 年 TOPCon、HJT电池市占率约3%,其中TOPCon电 池平均转换效率达到24%;HJT电池平均转换效 率24.2%;IBC电池平均转换效率24.1%。
1.2、装机规模提升+工艺技术迭代驱动光伏设备行业发展
光伏发电前景广阔,2050年装机量将超过14000GW。世界各国积极推动能源转型,可再生能源发电大有可为。根据 IRENA发布的《World Enegry Transitions Outlook 2022》,预计光伏发电量占全球总发电量比例将持续提升,有望在 2030年、2050年分别达到19%、29%;与此同时,光伏装机量将节节攀升,预计2030年、2050年光伏装机量有望分别 超过5200GW、14000GW。而根据IEA数据,截至2021年全球累计装机量达到942GW,据此判断未来近30年间,光伏 行业仍具有巨大的发展潜力。
光伏装机量持续攀升,带动光伏设备需求增长。双碳背景下光伏产业加速发展,根据国家能源局统计数据,2022年1- 12月光伏新增装机87.41GW,同比增长59.3%。光伏设备直接需求来自于下游扩产,随着装机量的增长,光伏硅料、 硅片、电池片、组件等需求持续增长,因而下游需要进行资本开支扩充产能满足装机需求,释放增量设备需求。硅料降价,有望带动下游放量。2022年11月以来,上游硅料价格开始松动并迅速降价,根据PV Infolink数据,多晶硅 致密料均价从2022年11月16日的303元/kg快速下降至2023年1月18日的150元/kg,近期价格有所反弹,但是整体而言, 2023年硅料价格将同比显著下降,有望拉动终端装机需求提升,进而带动设备需求增长。
技术迭代不停,设备投资机会不歇。降本增效是光伏行业向前发展的主题,如何实现单瓦发电成本的最优化是光伏企 业持续为之奋斗的方向。我们以晶硅光伏电池产业链为例进行说明,其降低光伏成本的方式主要包括:1)硅片做大摊 薄成本;2)硅片切薄摊薄成本;3)电池片的转换效率提升提高发电量从而摊薄成本;4)新的组件技术发展提升发电 量、降低耗材使用量摊薄成本;5)各环节设备、材料的国产化降低成本等。而目前最重要的技术变化则是高效电池扩 产带来的产业链技术革新,涉及硅片、电池片、组件等各个环节。技术革新不仅有利于刺激新的扩产需求,还有望加 速实现原有产能中设备的更新替换,带来相应的光伏设备需求。
二、晶硅电池:受益技术迭代与国内外扩产,晶硅设备需求保持高景气
2.1、晶硅技术迭代路径
2.1.1、硅片环节:长晶与切片为核心工艺环节,“大尺寸”、“薄片化”、“N型”趋势明确
当工业硅经过提纯后,形成达到太阳能级质量标准的硅料,根据产业需要用于制备单晶硅、多晶硅,分别应用于单晶 电池和多晶电池的生产。制备硅片主要包括长晶、截断切方、切片、测试分选四个环节。其中,长晶与切片为核心环 节。单晶硅棒的制备由多晶硅料通过直拉法或者区熔法制成;铸锭法制备单晶硅指采用类似于铸造多晶硅的工艺制备 单晶硅,目前采用该工艺制备单晶硅片的占比仍然较小。
硅片环节最重要的变化趋势包括“大尺寸”、“薄片化”、“N型”。2018年至今,硅片尺寸迭代加速驱动新一轮设备投资。根据CPIA数据,2021年182mm和210mm尺寸合计占比由2020年的4.5%迅速增长 至45%,预计未来其占比仍将快速扩大。由于设备兼容尺寸存在一定限制,因此向210mm尺寸切换过程中释放了大量新设备需求,显 著加速了设备更新。薄片化趋势明确,产业端持续推进。薄片化有利于降低硅耗和硅片成本,但会影响碎片率。目前切片工艺完全能满足薄片化的需要, 但硅片厚度还要满足下游电池片、组件制造端的需求。
N型单晶硅片是实现高效率太阳电池的理想材料,渗透率有望持续提升。N型单晶硅具有杂质少、纯度高、少子寿命少、无晶界位错缺 陷以及电阻率容易控制等材料优势,是制备光伏电池的优质材料。在相同金属杂质污染情况下,N型电池表面复合速率低,少子寿命 比P型电池高出1-2个数量级,因而同等光照条件下,转换效率更高。此外,由于N型电池是硅片基底掺磷,没有P型电池硅片基底硼-氧 对形成复合中心的损失,因此电池几乎没有光致衰减。整体而言,相较于P型电池,N型电池在全生命周期的发电量至少会高出3%。
2.1.2、电池片环节:高效电池产业化进一步加速
晶体硅太阳电池占据太阳电池份额约95%,是目前产业化水平与可靠 性最高的光伏电池类型。目前晶体硅电池正由2.5时代向3.0时代前行。①第一代(2005年~2018年)常规P型电池:2020年,传统BSF电池 (铝背场电池)市占率已降至8.8%,基本面临淘汰。
②第二代(2016年~至今)PERC与PERC+电池:2016年前后,随着 PERC电池产业接受度的爆发,行业进入2.0时代。PERC电池在传统 铝背场工艺基础上增加了背钝化与激光开槽。更进一步,在PERC基 础上,以扩散后的PSG层为磷源,利用激光的可选择性加热的优势, 对正表面进行二次掺杂(磷),从而形成选择性重掺的N++层。SE技 术的引入使得PERC电池进一步升级为PERC+,开启2.5时代并延续 至今。现阶段PERC+电池产业化配套成熟,量产线转换效率达到 23.0%~23.2%左右。另一方面,其也逐步逼近量产转换效率上限,行 业开始探寻下一代高效晶硅太阳电池。
③第三代(正在开启规模产业化)TOPCon、HJT、xBC等高效电池:一方面,基于对于更高转换效率的不断追求,N型电池将逐步开始替 代P型电池,P型电池扩散磷形成N+/P结构,虽然扩散工艺简单但是 面临转换效率上限较低的问题;N型电池扩散硼形成P+/N结构,具有 高少子寿命、无光致衰减的优点。N型电池代表包括TOPCon、HJT等。与此同时,业内仍有众多玩家尝试xBC电池,通过改变电池结构实现 效率提升,P型和N型xBC电池也正在积极走向规模化量产。
2.1.3、组件环节:大硅片加速设备更新,高效电池推动需求变革
组件生产是将电池片和其他原材料组装成光伏组件的过程。电池片经过划片工序预分片后通过串焊与互联条焊接形成电池串,再 用汇流带将电池串连接形成组件串,然后将组件串、玻璃、切割好的EVA和背板进行层叠铺设,经过层压、削边、装框、安装接 线盒、硅胶固化、表面清洁、安规/EL/测试、外观检验、包装等工序形成组件。其中串焊和层压工序为组件生产过程中较为关键 的环节,对应的设备分别为串焊机和层压机。组件设备投资额约6200万元/GW,串焊机占比约35%。根据CPIA数据,2021年新投组件产线设备投资额约6200万元/GW;在组件 设备的价值构成中,串焊机价值量较高,单GW价值量通常超过2000万元,占比约35%,层压机价值量占比约20%,自动化生产 线及其他设备价值量占比约45%。
组件环节扩产需求来自于:①光伏行业自身的高成长性;②大尺寸渗透率的快速提升;③薄片化对于自动化设备的新 要求;④电池金属化实现方法的升级,主要影响串焊机等环节;⑤电池技术路线的多样性。大尺寸与设备兼容性:在大硅片快速渗透的背景之下,大尺寸高功率组件发展迅猛,由于设备的不兼容性,2020~2021 年行业扩产的重要驱动力即来自于大尺寸设备对于小尺寸的替代。根据PV infoLink的统计,2021年年底具备大尺寸高 功率组件生产能力的组件企业超过50家,2022年大尺寸组件市占率将接近80%。薄片化对于组件自动化产线提出新要求:薄片化可以降低硅片成本,但是也会一定程度影响到碎片率。目前TOPCon电 池N型硅片平均厚度为165μm,HJT约为150μm,IBC约为130μm,薄片化趋势对于组件端自动化产线设备提出新要求。
展望未来,高效电池片技术革新催生新的组件设备需求。以串焊环节为例,不同高效电池结构、工艺存在差异,串焊 工艺需匹配进行调整。TOPCon电池方面,常规设备可兼容TOPCon串焊,若采用SMBB工艺则需要升级为SMBB串焊 机。HJT电池方面,为保持电池片电学性能、保护膜层,HJT串焊机需通过定制化改造以适应低温工艺,微晶硅替代 非晶硅后可采用300℃以上的中温焊接,降低串焊难度;此外也可采用SmartWire无主栅串焊技术代替传统串焊工艺。xBC电池方面,电池改为背接触结构,串焊工艺需改为单面焊接,常规串焊机无法兼容,需更换xBC串焊机。
2.2、晶硅电池产业链各环节扩产分析
2.2.1、各环节扩产判断
光伏晶硅路线-硅料环节:2022年光伏硅料行业扩产大超预期,产量亦有大幅提升。预计2022年年底,国产硅料产量将上升至78 万吨、进口产量约10万吨,产量合计88万吨左右,换算为GW单位约为264GW左右。根据CEA的统计预测,2023年光伏硅料产能 将迅速攀升至536GW(折合约214万吨),而当年的预期光伏新增装机量约为330~360GW,阶段性的供给冗余难以避免。随着供 给端产能释放的加速,预计2022年全年坚挺的硅料价格或将于2023年开始松动。从公开信息统计来看,2023年拟扩产规模仍超过 100万吨,实际落地率将与行业盈利性具有较高关联性。
光伏晶硅路线-硅片环节:2022年光伏硅片计划扩产规模超过200GW,而2021年扩产150GW,2021年年末产能达到400GW以上。影响硅片行 业扩产景气度的因素主要包括:①上游多晶硅原材料价格;②硅片企业自身盈利性;③新老玩家在行业大扩产背景下预期市占率的考量等。2023年待扩产硅片规模仍然超200GW,考虑到2023年硅料价格松动预期,支撑行业进一步扩产的动力将更偏向于新老玩家在中长 期维度自身市占率的考量以及落后产能升级需求。从存量更新维度,我们认为年均80~100GW左右的设备更换需求是较为合理的预测值,叠加新建产能需求,整体来看硅片环节的扩产仍将维持相对高位。
2.2.2、海外需求兴起
2022年海外直接客户订单上升趋势明显。过去光伏设备海外订单主要来自于国内企业出海,但2022年以来,印度、欧 洲等海外直接客户占比明显提升。其背后驱动因素包括:①美国、印度等国加强光伏制造本土化;②地缘政治影响冲 击欧洲能源结构,加强可再生能源布局摆脱传统能源进口依赖。全球对于可再生能源,尤其是光伏应用前景愈发重视, 对于具有全球竞争力的国内光伏设备供应商而言,未来“设备出海”逻辑将得到持续强化。
三、薄膜电池:钙钛矿电池量产将实现0到1跨越
3.1、钙钛矿电池具有效率和成本两大优势,行业前景可期
钙钛矿是一类具有ABX3分子结构的晶体总称,可用于制备钙钛矿太阳能电池。此类氧化物最早被发现于钙钛矿石中的 钛酸钙化合物(CaTiO3),因此而得名,其英文名依据俄罗斯矿物学家Lev Perovski名字命名为Perovskite。钙钛矿分子 通式ABX3中,A位离子为大半径阳离子,B位离子为小半径阳离子,X位离子为卤素阴离子。根据材料组分区别,可以 将钙钛矿材料大致分为三类:(1)复合金属氧化物、(2)有机杂化钙钛矿、(3)无机卤素钙钛矿。后两类材料通常 都包含卤素阴离子,适用于各类光电器件领域,其中有机杂化钙钛矿是钙钛矿太阳能电池中使用最多的光活性层材料。
钙钛矿电池的优势主要包括高光吸收系数、高缺陷容忍度、带隙可调、制备工艺多样、具有透光性可做叠层等。一方 面,理论上,晶硅单结电池极限效率为29.4%,而单结钙钛矿电池可达到33%左右,钙钛矿叠层电池则可达44%以上。另一方面,实验室数据来看,1954年5月,美国贝尔实验室开发出效率为6%的单晶硅太阳能电池以来,目前世界纪录 为隆基创造的26.81%。而自2009年日本科学家Miyasaka制备3.8%的单结太阳能电池起,经过十余年发展,2021年单结 钙钛矿电池的转化效率已经达到25.7%;2022年12月HZB科学家最新研发的钙钛矿/硅串联太阳能电池光电效率达到 32.5%,创下全新世界纪录;2022年12月全钙钛矿叠层电池效率世界纪录已经达到29.0%。
不同于晶硅路线要经历硅料、硅片、电池片、组件四个环节方可制备晶硅组件,钙钛矿组件制备只需要单一工厂,且 生产过程耗时较晶硅大幅缩短,能耗也大为降低。成熟状态下,GW级量产后,钙钛矿太阳能电池/组件设备投资与单瓦成本都将显著低于晶硅路线。投资成本:光伏领 域不同规模产能的成本差异较大,随着产线产能的提高,平均建设成本将显著降低。目前纤纳光电运行的20MW产线 投资额为5050万元,新建的100MW产线投资额为1.21亿元,产能提升至原先5倍,投资额仅提升至原投资额的2.4倍。根据协鑫光电的估计,5-10GW级量产钙钛矿电池投资额约为5亿元/GW。与之相比,晶硅设备投资包括硅料设备、硅 片设备、电池与组件设备,整套产业链设备投资额达到9.6亿元/GW左右。
3.2、多方巨头入场钙钛矿,产业端、资本端热度提升
2021年以来钙钛矿一级市场投资持续火热,多方巨头入场钙钛矿。腾讯、碧桂园及宁德时代跨界投资钙钛矿,①2020年宁德时代 董事长曾毓群通过控股子公司瑞庭投资参投协鑫光电pre-A轮融资,瑞庭投资持股协鑫光电约0.13%,此外,曾毓群于2022年5月5 日在业绩说明会上称,公司钙钛矿光伏电池研究进展顺利,正在搭建中试线;②腾讯于2022年参投协鑫光电B轮融资,持股5.97%;③碧桂园于2021年参投极电光能、2022年参投无限光能。与此同时,众多专业投资机构助力钙钛矿电池企业融资,如招银国际和 杭开集团领投纤纳光电D轮融资,淡马锡投资、红杉中国、IDG资本三家联合领投协鑫光电B+轮融资等。在资本的助力下,行业有望得到更多人才、团队的加盟,促进技术进步和产业化加速发展。
钙钛矿电池正在加快产业化探索,2023年龙头玩家有望率先开启GW级设备招标,钙钛矿行业量产真正从0向1迈进。从当下时点来看,据不完整统计,行业中至少已有协鑫光电、纤纳光电、极电光能3条百兆瓦级单结钙钛矿产线投产, 诸多企业中试线在建,同时也有诸多企业进行GW级别产线规划,且行业在资本+技术双重助力下有望加速发展,吸引 更多玩家入场布局,我们对钙钛矿电池的量产落地进程保持乐观。
2023年龙头玩家有望率先开启GW级设备招标,钙钛矿行业量产真正从0向1迈进。根据下游厂商的规划,部分龙头企 业预计在2024年实现GW级钙钛矿电池产线投产,考虑到设备生产、进场安装调试等时间节奏,判断2023年会陆续看 到GW级别设备的招标。根据我们的统计,预计2023年至少有3条GW级产线开启设备招标,且考虑到多条百兆瓦级产 线规划进度,我们预计全年设备招标量有望超过4GW。
我们认为GW级产线建设具有重要意义,标志着钙钛矿行业真正从0到1走向GW级量产时代。对于钙钛矿电池企业来 说,GW级设备招标彰显出其坚定扩产的决心,说明其技术、工艺或已有能力支撑GW级别产线的建设;对于设备供应 商来说,GW级设备供应商的选定可以侧面印证设备企业在钙钛矿领域的技术实力及量产制造能力,在率先开启的量 产设备招标中,不同设备厂家的份额情况值得持续跟踪,行业竞争格局将逐渐清晰。此外,目前钙钛矿电池各个膜层 的材料选择以及膜层制备工艺仍存在不同方案之间的竞争,GW级别招标的选择反映的是头部领先企业的方案选择, 或将对量产工艺形成显著影响
3.3、稳定性“问题”不会限制钙钛矿电池的推广
目前市场上关于钙钛矿的商业化运用仍有疑虑,主要集中在对于钙钛矿稳定性的质疑。认为钙钛矿材料易分解,组件 难以保持长期稳定的储存与工作,进而认为钙钛矿太阳能电池的商业化运用仍需一段时间。我们认为随着实验室研发 与产业的快速推进,钙钛矿稳定性“问题”不会限制钙钛矿电池的推广,并从以下两个维度来阐述。
①理论维度:针对稳定性问题逐一击破,已有多种解决方案 。针对钙钛矿材料自身稳定性不佳,易受环境、界面因素影响造成效率下降的问题,从改善材料配比、钝化缺陷、优化 封装、改善界面等多个角度已有解决方案。且钙钛矿材料对杂质容忍度远高于晶硅,可以避免晶硅上常见的LID、PID 和LeTID等衰减。②实践维度:实验室器件稳定性快速提升,产业化稳步推进 。实验室层面,已经实现连续强光照射9000小时不衰减。产业层面,已有厂商组件提供12年产品材料与工艺质保,25年 线性功率输出质保。
3.4、产业升级,设备先行
钙钛矿电池通常包括透明导电基底、电子传输层(ETL)、钙钛矿吸光层、空穴传输层(HTL)、金属电极。其中, 电子传输层(ETL)、钙钛矿吸光层、空穴传输层(HTL)为制备工艺的核心环节,最核心环节即钙钛矿吸光层的制 备。透明导电基底层可外采导电玻璃或柔性片;金属电极可以通过使用金属真空蒸镀获得。干法镀膜设备(含PVD、RPD、ALD)、涂布设备、激光设备、封装设备为钙钛矿电池制备四大设备。其中,干法镀 膜设备(含PVD、RPD、ALD)、涂布、激光设备价值占比分别约50%、20%、10%。结晶设备通常为电池企业自主设 计制造。
干法镀膜(含PVD、RPD、ALD)设备:应用于制备阳极缓冲层、阴极缓冲层、背电极。国内钙钛矿领域干法镀膜设备供应商包括京山轻机、捷佳伟创、奥联电子、欣奕华、微导纳米、奥来德、宏大真空等。2021年5月,晟 成与协鑫光电钙钛矿叠层电池技术合作开发协议签约仪式在昆山举行。双方约定在晟成建立异质结钙钛矿叠层电池实验线,协鑫光电 提供钙钛矿电池的工艺技术,晟成提供工艺设备及组件封装设备,晟成根据工艺需求开发出异质结及钙钛矿电池的核心制造设备。晟 成的光伏钙钛矿电池团簇型多腔式蒸镀设备实现量产,并成功应用于多个客户端,其为钙钛矿电池制备过程中钙钛矿材料及金属电极 材料的蒸镀设备。2022年8月,华中科技大学微纳中心陈蓉教授团队与苏州晟成光伏设备有限公司在苏州签订技术战略合作协议,在光 伏原子镀膜技术合作上建立长期深层次的全面战略伙伴关系,进行光伏原子镀膜技术开发,将新型镀膜技术应用至光伏市场。
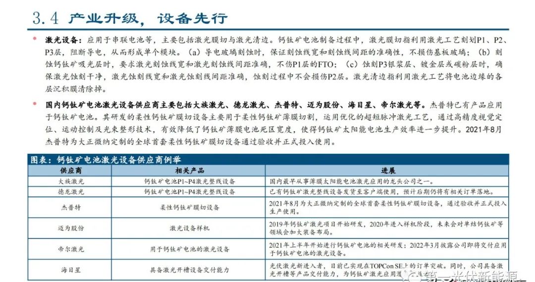
激光设备:应用于串联电池等,主要包括激光膜切与激光清边。钙钛矿电池制备过程中,激光膜切指利用激光工艺刻划P1、P2、 P3层,阻断导电,从而形成单个模块。(a)导电玻璃刻蚀时,保证刻蚀线宽和刻蚀线间距的准确性,不损伤基板玻璃;(b)刻 蚀钙钛矿吸光层时,要求激光刻蚀线宽和激光刻蚀线间距准确,不伤P1层的FTO;(c)蚀刻P3银浆层、镀金层或碳粉层时,确 保激光蚀刻干净,激光蚀刻线宽和激光蚀刻线间距准确,蚀刻过程中不会损伤P2层。激光清边指利用激光工艺将电池边缘的各 层沉积膜清除掉。
国内钙钛矿电池激光设备供应商主要包括大族激光、德龙激光、杰普特、迈为股份、海目星、帝尔激光等。杰普特已有产品应用 于钙钛矿电池。其研发的柔性钙钛矿膜切设备主要用于柔性钙钛矿薄膜切割,运用优化的超短脉冲激光工艺,通过高精度视觉定 位、运动控制及光束整形技术,有效降低了钙钛矿薄膜电池死区宽度,使得钙钛矿太阳能电池生产效率进一步提升。2021年8月 杰普特为大正微纳定制的全球首套柔性钙钛矿膜切设备通过验收并正式投入使用。
四、随想:竞争格局将如何演化?
光伏行业在当下晶硅占绝对主流的时代,我国凭借资源优势、制造优势,供应了全球大部分的光伏组件。根据CPIA数 据,从组件产业布局来看,2021年中国大陆产能达到359.1GW,约占全球总产能的77.2%;产量达到181.8GW,约占 全球总产量的82.3%。展望未来,当薄膜或者叠层时代到来的时候,挑战与机遇并存。(1)挑战来自薄膜或者叠层电池更加依赖的是新材 料技术、大面积镀膜工艺等,资源禀赋的约束有限,全球光伏与光伏设备的竞争格局都可能被重塑,因为发达国家在 新材料方面的研发进度更加领先,在面板镀膜设备方面遥遥领先,而面板镀膜设备匹配大面积特征,只不过现阶段用 在光伏领域会让设备投入过高。(2)机遇来自薄膜或者叠层电池经济性会大幅增加,组件成本甚至有机会降至0.5元 /W以下,那么光伏终端需求会被进一步激发,年度新增产能有望快速增长。
如何保持领导地位?我国企业如果能够利用好在晶硅时代积累的大量人才优势,以及在薄膜或者叠层中试线与量产线 落地的先发时间窗口优势,通过核心零部件国产化实现大面积镀膜设备的大幅降价与镀膜良率提升,通过钙钛矿配方 的改进,以及透明导电玻璃与胶膜等材料的迭代,实现钙钛矿量产落地和量产经济性,那么不仅可以继续在薄膜或者 叠层时代保持领导地位,还有助于实现面板镀膜设备的进口替代,可谓一举两得。
报告节选:



















































(报告出品方/作者:中信建投,吕娟,夏纾雨,籍星博)
