






一、测试原理及设备特点
测试原理 手套完整性测试仪是采用压差衰减检测法,利用自带的充气泵,对无菌操作手套充气,内部压力达到设定值后开始保压,在保压60s内气压下降在标准范围内,说明安全手套密封良好,检测结果判定为:合格;相反,如果在保压60s内气压下降大于标准范围,则判定该操作手套的周边围护有泄漏,检测结果判定为:不合格。
特点 手套完整性测试仪是检测无菌操作手套是否有泄漏的仪器设备,该仪器不需要附加任何其他设备,可以对7寸、8寸、10寸的无菌操作手套进行在线检漏,检漏速度快,测量准确,大大减少了检测人员的数量及劳动强度,提高了生产效率。
主要由如下几部分组成:空压及气动部分、检测及控制部分、显示部分、箱体及手套接口部分等组成。测试结果以单位时间内压降值进行判定,操作者依据仪器生产厂家提供的参考数值判定检测手套的完整性。
满足标准
依据ISO14644-7标准而研发
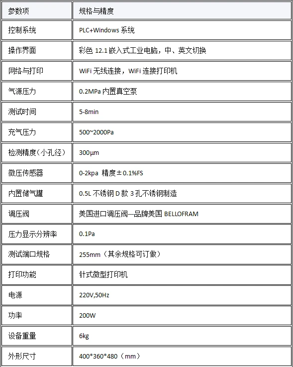
二、关键技术参数
三、应用场景与规范
制药无菌生产:每批次生产前强制检测,连续生产中批次间辅以目视检查。
生物安全实验室:定期验证手套完整性(建议每次实验前后各测一次)。
维护要点:禁用腐蚀性清洁剂,定期校准压力传感器确保精度。
四、主要特点
1.依据ISO14644-7标准而研发;
2.全不锈钢机箱,易于清洁,适合于洁净区内使用;
3.倾斜的控制面板,便于观察和操作;
4.测试气体为外接压缩空气与氮气;
5.提供结果打印功能,便于保存记录;
6.采用触摸屏进行控制,拥有友好的人机交互界面;
7.可于隔离器使用前或使用后对袖套-手套进行泄露测试;
8.便携式结构设计,方便使用.
五、设备清单
主机1台;
测试软件1套;
说明书1份;
合格证1份;
保修卡1份;
签收单1份;
铭牌1块;
电源线1根;
扳手1套;
宣传册若干;
8mm气管2米;#实验室仪器 #仪器仪表 #检测
测试原理 手套完整性测试仪是采用压差衰减检测法,利用自带的充气泵,对无菌操作手套充气,内部压力达到设定值后开始保压,在保压60s内气压下降在标准范围内,说明安全手套密封良好,检测结果判定为:合格;相反,如果在保压60s内气压下降大于标准范围,则判定该操作手套的周边围护有泄漏,检测结果判定为:不合格。
特点 手套完整性测试仪是检测无菌操作手套是否有泄漏的仪器设备,该仪器不需要附加任何其他设备,可以对7寸、8寸、10寸的无菌操作手套进行在线检漏,检漏速度快,测量准确,大大减少了检测人员的数量及劳动强度,提高了生产效率。
主要由如下几部分组成:空压及气动部分、检测及控制部分、显示部分、箱体及手套接口部分等组成。测试结果以单位时间内压降值进行判定,操作者依据仪器生产厂家提供的参考数值判定检测手套的完整性。
满足标准
依据ISO14644-7标准而研发
二、关键技术参数
三、应用场景与规范
制药无菌生产:每批次生产前强制检测,连续生产中批次间辅以目视检查。
生物安全实验室:定期验证手套完整性(建议每次实验前后各测一次)。
维护要点:禁用腐蚀性清洁剂,定期校准压力传感器确保精度。
四、主要特点
1.依据ISO14644-7标准而研发;
2.全不锈钢机箱,易于清洁,适合于洁净区内使用;
3.倾斜的控制面板,便于观察和操作;
4.测试气体为外接压缩空气与氮气;
5.提供结果打印功能,便于保存记录;
6.采用触摸屏进行控制,拥有友好的人机交互界面;
7.可于隔离器使用前或使用后对袖套-手套进行泄露测试;
8.便携式结构设计,方便使用.
五、设备清单
主机1台;
测试软件1套;
说明书1份;
合格证1份;
保修卡1份;
签收单1份;
铭牌1块;
电源线1根;
扳手1套;
宣传册若干;
8mm气管2米;#实验室仪器 #仪器仪表 #检测
