






?2026考研报名全流程攻略|手把手教你?
--
?关键时间节点
✅ 预报名:2025.10.10-10.13(9:00-22:00)
✅ 正式报名:2025.10.16-10.27(9:00-22:00)
✅ 网上确认:11月初(各省时间不同)
✅ 准考证打印:考前10天(2025.12.10左右)
✅ 初试时间:2025.12.20-12.21
--
?报名入口
?中国研究生招生信息网
⚠️提前注册学信网账号,牢记用户名和密码!
--
?报名5大步骤
1️⃣ 填写考生信息(预报名前可提前填)
▪️ 学籍学历、户籍档案、联系方式等(带*必填!)
▪️ 学历校验未通过?需按招生单位要求核验!
2️⃣ 选择报考点
▪️ 应届生:选就读学校所在地
▪️ 往届生:选户籍地或工作地(需提供社保/居住证)
▪️ 单独考试考生:选招生单位所在地
3️⃣ 填写报考信息
▪️ 招生单位→考试方式→专项计划→报考专业
4️⃣ 生成报名号
⚠️ 报名号=网上确认凭证!截图保存或牢记!
5️⃣ 网上缴费
?各省费用不同(120-200元),支持支付宝/微信/网银
❌ 未缴费=报名无效!
--
?注意事项
· 预报名成功后,正式报名无需重复报名!
· 报考点选错=无法考试!务必看省网报公告
· 准考证正反面禁止涂写!多打2份备用
?Tips
✔️ 预报名期间可修改信息,正式报名后仅保留1条有效数据
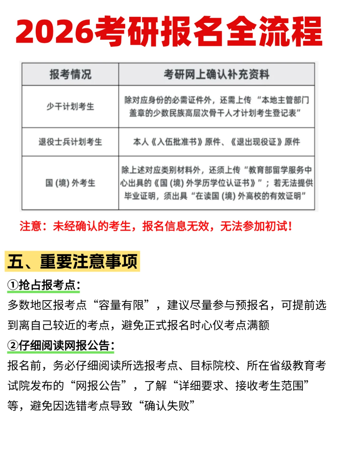
✔️ 网上确认材料:身份证+学历证+学生证/工作证明(各省要求不同)
✔️ 特殊专业(如MBA)需3年工作经验,别误报!
报名只是第一步,坚持到底才是胜利!祝上岸~?
#考研报名 #2026考研报名 #考研 #26考研 #非全日制研究生 #在职研究生 #职场 #硕士 #考研预报名注意事项 #考研时间安排
--
?关键时间节点
✅ 预报名:2025.10.10-10.13(9:00-22:00)
✅ 正式报名:2025.10.16-10.27(9:00-22:00)
✅ 网上确认:11月初(各省时间不同)
✅ 准考证打印:考前10天(2025.12.10左右)
✅ 初试时间:2025.12.20-12.21
--
?报名入口
?中国研究生招生信息网
⚠️提前注册学信网账号,牢记用户名和密码!
--
?报名5大步骤
1️⃣ 填写考生信息(预报名前可提前填)
▪️ 学籍学历、户籍档案、联系方式等(带*必填!)
▪️ 学历校验未通过?需按招生单位要求核验!
2️⃣ 选择报考点
▪️ 应届生:选就读学校所在地
▪️ 往届生:选户籍地或工作地(需提供社保/居住证)
▪️ 单独考试考生:选招生单位所在地
3️⃣ 填写报考信息
▪️ 招生单位→考试方式→专项计划→报考专业
4️⃣ 生成报名号
⚠️ 报名号=网上确认凭证!截图保存或牢记!
5️⃣ 网上缴费
?各省费用不同(120-200元),支持支付宝/微信/网银
❌ 未缴费=报名无效!
--
?注意事项
· 预报名成功后,正式报名无需重复报名!
· 报考点选错=无法考试!务必看省网报公告
· 准考证正反面禁止涂写!多打2份备用
?Tips
✔️ 预报名期间可修改信息,正式报名后仅保留1条有效数据
✔️ 网上确认材料:身份证+学历证+学生证/工作证明(各省要求不同)
✔️ 特殊专业(如MBA)需3年工作经验,别误报!
报名只是第一步,坚持到底才是胜利!祝上岸~?
#考研报名 #2026考研报名 #考研 #26考研 #非全日制研究生 #在职研究生 #职场 #硕士 #考研预报名注意事项 #考研时间安排
