发布信息
登陆/注册
搜索
搜索
导航
首页
产品供应
产品求购
企业库
酒业展会
行业资讯
认证会员
站内搜索
企业报道
当前位置:
首页
企业报道
正文
企业合规管理体系|国企合规|42号令|提升点
作者:本站编辑
2025-11-19 14:16:27
8
企业合规管理体系|国企合规|42号令|提升点
企业合规管理体系|国企合规|42号令|合规提升要点
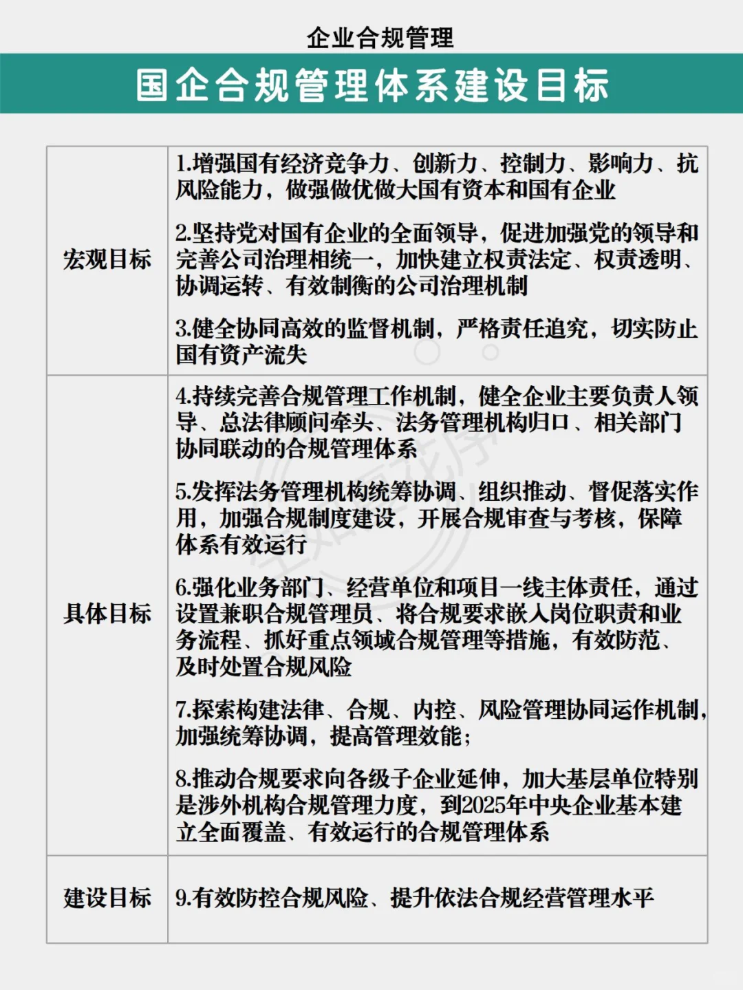
宏观目标
具体目标
建设目标
企业合规管理提升要点
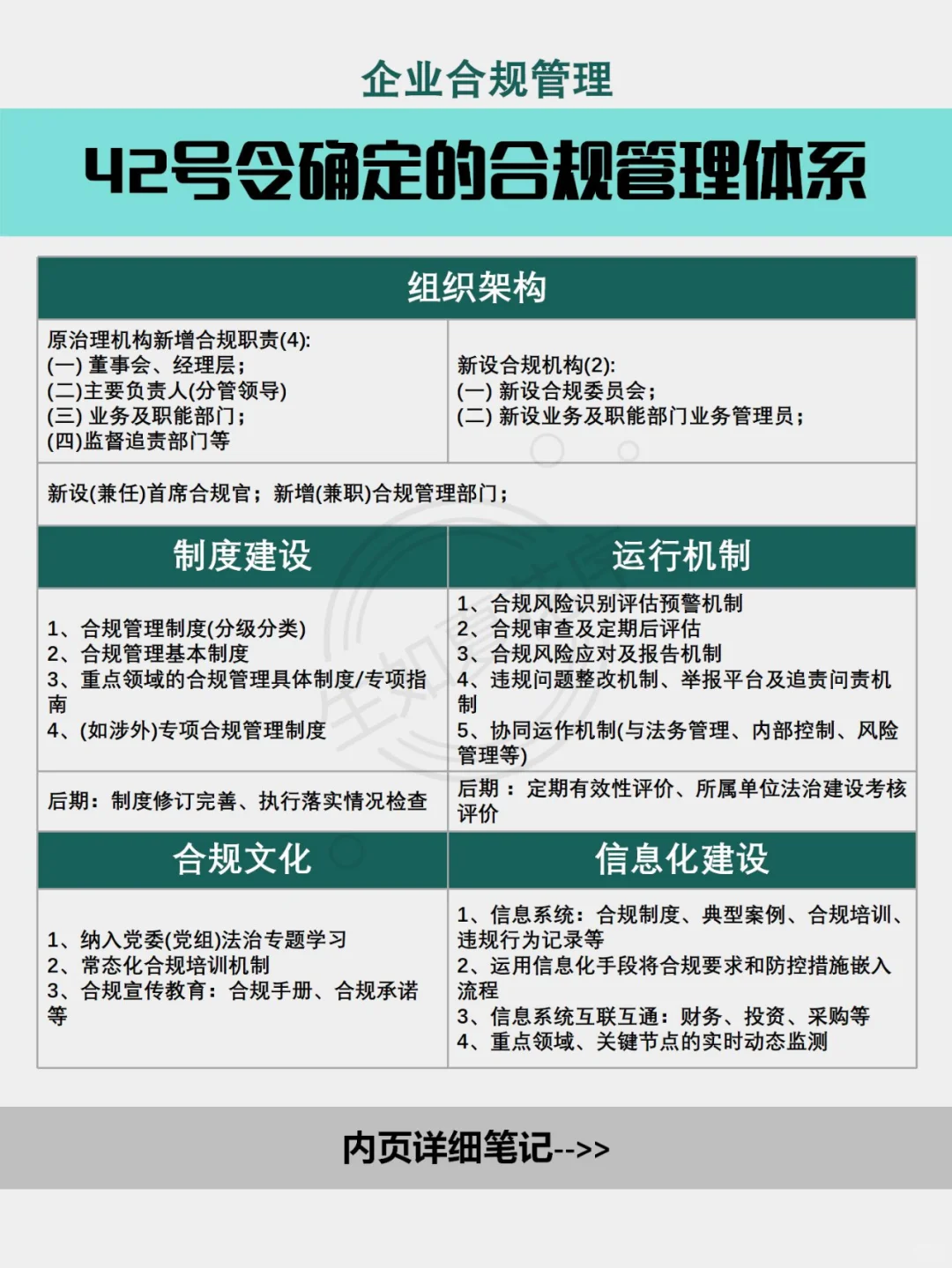
组织架构
制度建设
运行机制
合规文化
信息化建设
企业合规管理 #中央企业合规管理办法
42号令 #企业内部管理 #企业风险控制
下一篇:
防爆配电箱多少钱一台
上一篇:
你想知道企业规模划分的标准吗?这里有!
相关内容
查看全部
注册新加坡公司对
2026-03-08 03:28
解锁企业2026年快
2026-03-08 02:50
金融活水精准灌溉
2026-03-08 02:48
注册新加坡公司对
2026-03-08 02:46
破解2026年融资难
2026-03-08 01:21
香港公司独立地址
2026-03-08 01:20
让AI分析一下目前
2026-03-08 00:30
(记得收藏)2025年
2026-03-07 23:42
浙大系初创医疗公
2026-03-07 22:57
90天狂赚150万美
2026-03-07 22:55