




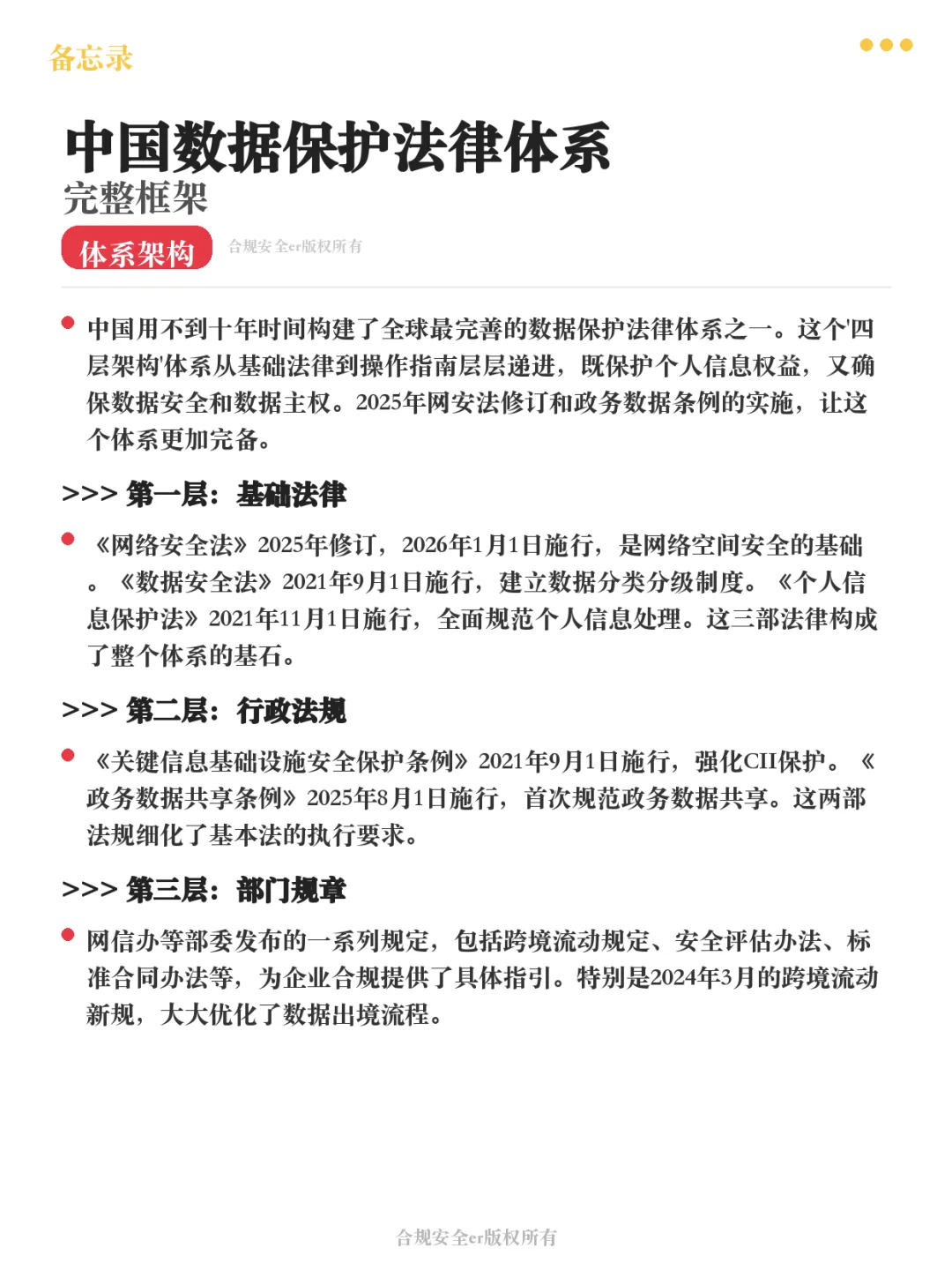
中国数据保护法律体系已经全面成型,这么多法律文件,到底该如何适用?
2025年《网络安全法》修订版将于2026年1月1日生效,加上《政务数据共享条例》2025年8月1日刚施行,整个法律框架更加完善。这个体系的厉害之处在于层次分明:三大基本法奠定基础,配套法规细化要求,部门规章提供指引,国家标准补充操作细节。
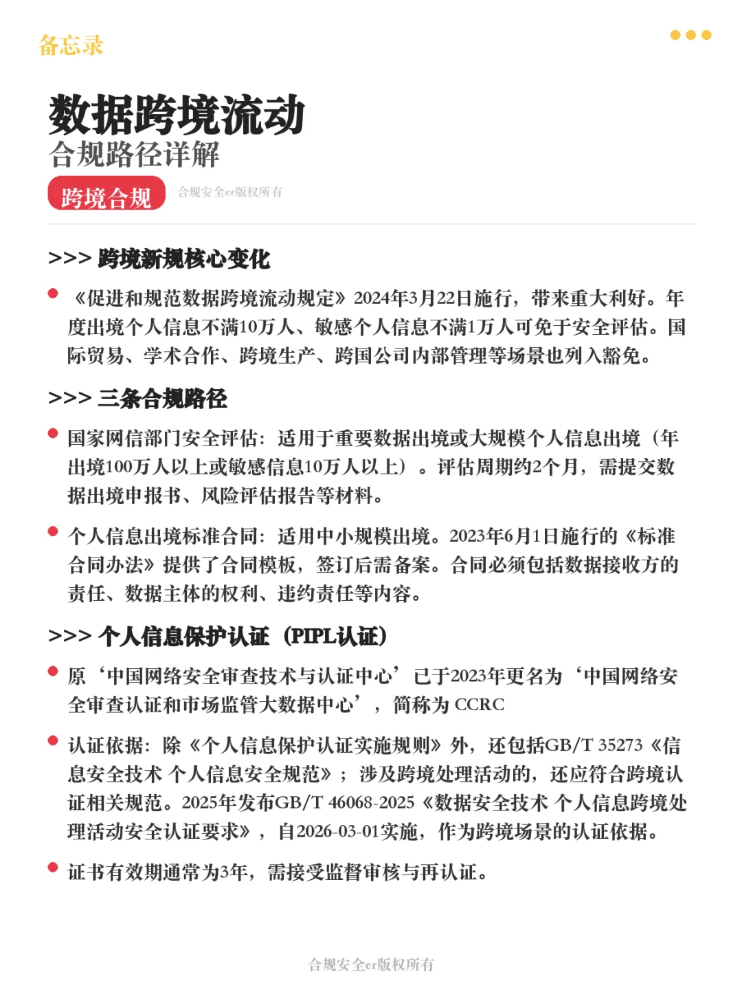
最核心的变化是跨境流动监管的优化。《促进和规范数据跨境流动规定》2024年3月施行后,很多企业的出境成本大幅降低。但要注意,重要数据和核心数据的出境管控依然严格。
如果你需要快速掌握中国数据保护体系的核心要求,图里有完整梳理,包括每部法律的适用时间、关键条款和合规要点?
#数据合规 #个保法 #网络安全法 #企业合规
2025年《网络安全法》修订版将于2026年1月1日生效,加上《政务数据共享条例》2025年8月1日刚施行,整个法律框架更加完善。这个体系的厉害之处在于层次分明:三大基本法奠定基础,配套法规细化要求,部门规章提供指引,国家标准补充操作细节。
最核心的变化是跨境流动监管的优化。《促进和规范数据跨境流动规定》2024年3月施行后,很多企业的出境成本大幅降低。但要注意,重要数据和核心数据的出境管控依然严格。
如果你需要快速掌握中国数据保护体系的核心要求,图里有完整梳理,包括每部法律的适用时间、关键条款和合规要点?
#数据合规 #个保法 #网络安全法 #企业合规
