



去面试过的小宝们会发现,面试官经常会问:“你之前待过的公司是小规模还是一般纳税人”
那什么小规模纳税人?什么是一般纳税人呢?
小规模纳税人和一般纳税人主要的区别就在于它增值税的缴纳,还有就是认定标准的不同。
小规模纳税人的年销售额或者应征增值税销售额小于等于 500 万元。 这也就是说,如果你的公司销售额超过 500 万元的话,就会自动升级为一般纳税人。 所以如果你想要成为小规模纳税人的话,就一定要注意销售额不能超过 500 万。
第二个条件是无法进行健全的会计核算。
一般纳税人跟这个刚好相反,一般纳税人的年销售额应征增值税销售额超过 500 万。同时会计核算健全,能够准确提供税务资料。
小规模的纳税人采用的是简易计税的方法,征收率是 3%。而一般纳税人采用的是一般计税的方法,税率分别为 6%、9%、13%。
————————————
那当公司发展到一定规模,我们会经常听到一个词——“小微企业”
“小微企业”全称小型微利企业
小微企业进一步针对所得税进行划分,而小规模仅针对增值税进行划分
小微企业的认定从企业所得税法的角度来说必须同时满足的3条认定标准:
①年度应纳税所得额不超过300万元
②从业人数不超过300人
③资产总额不超过5000万元
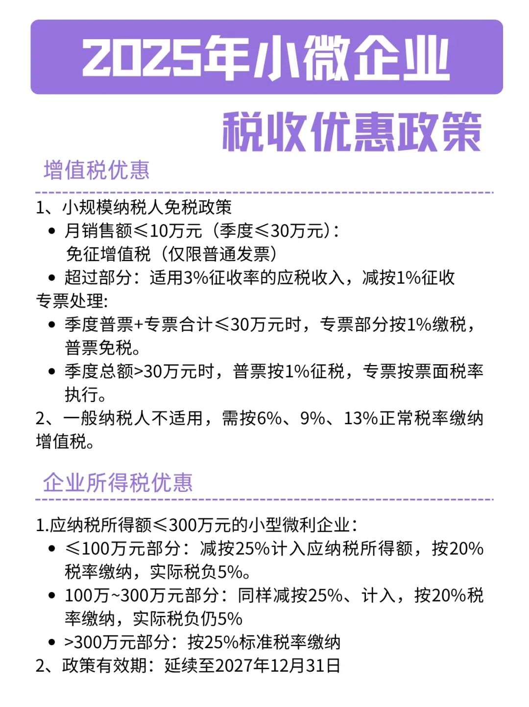
关于小微企业的优惠政策见P3 P4
#一般纳税人 #小规模企业 #小规模 #小微企业 #会计 #出纳 #财务 #小微企业 #会计常识 #财务干货
那什么小规模纳税人?什么是一般纳税人呢?
小规模纳税人和一般纳税人主要的区别就在于它增值税的缴纳,还有就是认定标准的不同。
小规模纳税人的年销售额或者应征增值税销售额小于等于 500 万元。 这也就是说,如果你的公司销售额超过 500 万元的话,就会自动升级为一般纳税人。 所以如果你想要成为小规模纳税人的话,就一定要注意销售额不能超过 500 万。
第二个条件是无法进行健全的会计核算。
一般纳税人跟这个刚好相反,一般纳税人的年销售额应征增值税销售额超过 500 万。同时会计核算健全,能够准确提供税务资料。
小规模的纳税人采用的是简易计税的方法,征收率是 3%。而一般纳税人采用的是一般计税的方法,税率分别为 6%、9%、13%。
————————————
那当公司发展到一定规模,我们会经常听到一个词——“小微企业”
“小微企业”全称小型微利企业
小微企业进一步针对所得税进行划分,而小规模仅针对增值税进行划分
小微企业的认定从企业所得税法的角度来说必须同时满足的3条认定标准:
①年度应纳税所得额不超过300万元
②从业人数不超过300人
③资产总额不超过5000万元
关于小微企业的优惠政策见P3 P4
#一般纳税人 #小规模企业 #小规模 #小微企业 #会计 #出纳 #财务 #小微企业 #会计常识 #财务干货
