发布信息
登陆/注册
搜索
搜索
导航
首页
产品供应
产品求购
企业库
酒业展会
行业资讯
认证会员
站内搜索
行业企业
当前位置:
首页
行业企业
正文
上海电力2025Q3季度报分析:营收与利润核心
作者:本站编辑
2025-11-19 12:06:52
8
上海电力2025Q3季度报分析:营收与利润核心
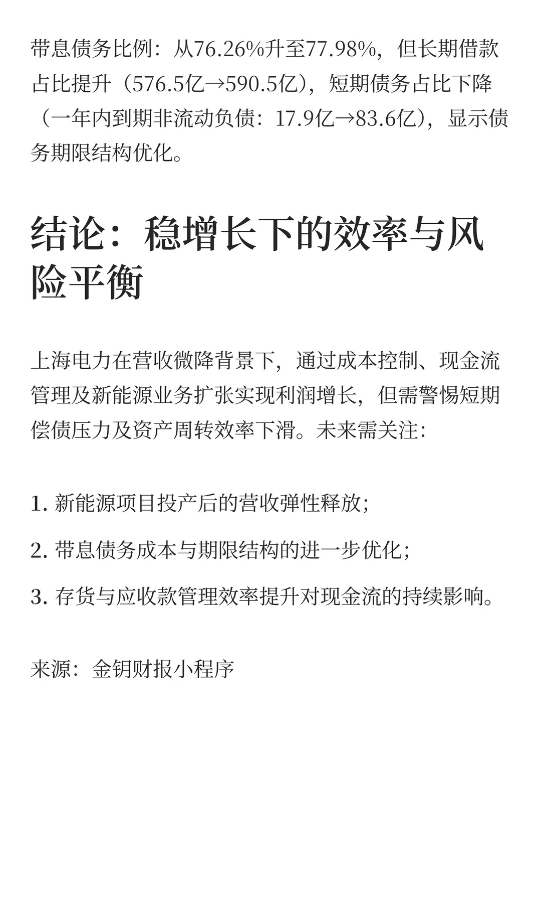
上海电力Q3营收微降但毛利升,净利双增现金流稳!新能源发力,短期偿债压力需留意~
#上海电力
#Q3财报
#新能源投资
#电力板块
#投资参考
#金钥财报
下一篇:
昨天四季青女装档口营业额4035!干了个寂寞!
上一篇:
?一个月学会投标立项到中标全流程解析
相关内容
查看全部
酒行业越低谷,对
2026-04-24 20:29
科技改变白酒赛道
2026-04-24 20:19
【收藏】2026各行
2026-04-24 19:39
省属国有文化企业
2026-04-24 19:14
重磅!今日最新【
2026-04-24 19:12
白酒行业进入良币
2026-04-24 18:55
2.25亿落子江门!
2026-04-24 18:45
【招商引资】白银
2026-04-24 18:42
答记者问|从“实
2026-04-24 18:41
3条生产线、上万
2026-04-24 18:39